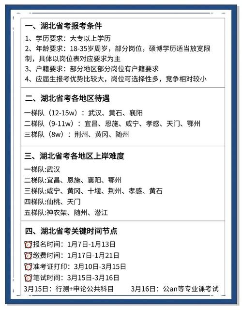
核心区别:国考 vs. 省考
要明确2026年的“国考”和“湖北省考”是两个不同的考试,不能混为一谈。
| 对比维度 | 2026年度国家公务员考试 (国考) | 2026年度湖北省公务员考试 (省考) |
|---|---|---|
| 组织单位 | 中央组织部、人力资源和社会保障部、国家公务员局 | 中共湖北省委组织部、湖北省人力资源和社会保障厅、湖北省公务员局 |
| 招录机关 | 中央国家机关及其直属机构(如海关、税务、海事、铁路公安、国家统计局调查总队等) | 湖北省各级机关,包括省直机关、市州直机关、县乡机关等 |
| 招考对象 | 面向全国,符合条件的均可报考,部分职位有户籍限制。 | 主要面向湖北省户籍或湖北生源人员,或符合湖北省其他条件的社会人员和应届生。 |
| 考试时间 | 2026年12月10日 笔试(通常在每年10月底报名,11月底或12月初笔试) | 2026年4月21日 笔试(通常在每年3月报名,4月下旬笔试) |
| 考试科目 | 《行政职业能力测验》(行测)、《申论》,部分职位加试《专业科目》。 | 《行政职业能力测验》(行测)、《申论》,部分职位加试专业科目。 |
| 命题机构 | 国家公务员局统一命题,或联合命题。 | 湖北省公务员局自主命题。 |
| 考试难度 | 整体难度更高,题目更宏观、更具政策性,申论材料多涉及国家大政方针。 | 难度相对较低,题目更贴近本省实际,申论材料多关注湖北省内社会、经济、文化问题。 |
| 职位特点 | 岗位多为中央垂直管理单位,晋升渠道、薪资待遇、工作地点相对稳定。 | 岗位多为地方各级机关,工作地点在湖北省内,更贴近基层,服务地方发展。 |
2026年国考(湖北地区)情况
2026年国考的招录中,有大量职位面向湖北考生,这些职位隶属于中央在鄂单位。

报名与笔试时间
- 报名时间: 2026年10月30日 8:00 - 11月8日 18:00
- 笔试时间: 2026年12月10日
- 查询成绩: 2026年1月
招录情况(湖北地区)
- 总招录人数: 2026年国考全国计划招录28533人,其中面向湖北地区的职位有约800余个,招录约1000余人。(具体数字以官方最终公布为准)。
- 主要招录单位:
- 税务系统: 招录大户,职位遍布湖北省各地市州,是湖北考生报考的热门选择。
- 海关系统: 如武汉海关、宜昌海关等,主要涉及口岸监管、稽查等工作。
- 海事系统: 交通运输部海事局在湖北的分支机构,如武汉海事局。
- 铁路公安系统: 武汉铁路公安局,负责沿线铁路的治安管理。
- 国家统计局湖北调查总队: 从事经济社会统计调查工作。
- 其他中央部委在鄂直属单位: 如水利部长江水利委员会、审计署驻武汉特派员办事处等。
- 公共科目:
- 《行政职业能力测验》:120分钟,130-135道题,涵盖常识判断、言语理解与表达、数量关系、判断推理、资料分析五大模块。
- 《申论》:180分钟,通常包含3-5道材料分析题,考查阅读理解、综合分析、解决问题和文字表达能力。
- 专业科目: 部分特殊职位(如银监会、证监会、公安等)需要加试专业科目,考试大纲会在招考公告中明确。
2026年湖北省考情况
湖北省考是湖北省内最重要的人才选拔考试之一,招录规模庞大,是应届生和有工作经验的社会人员进入体制内的重要途径。
报名与笔试时间
- 报名时间: 2026年3月25日 9:00 - 3月29日 17:00
- 笔试时间: 2026年4月21日
- 查询成绩: 2026年6月
招录情况
- 总招录人数: 2026年湖北省考共招录9651人,招录规模在全国名列前茅,为湖北考生提供了大量机会。
- 主要招录层级:
- 省直机关: 职位级别较高,要求通常也更高,多为硕士及以上学历或具有相关工作经验。
- 市州直机关: 如武汉市、宜昌市、襄阳市等市直单位的职位。
- 县乡机关: 招录人数最多,是招录的主体,面向基层,是应届毕业生进入公务员队伍的重要渠道。
- 招录对象特点:
- 面向应届生: 提供了大量“应届生”身份可报的职位,鼓励高校毕业生就业。
- 基层项目人员: “三支一扶”人员、大学生村官、西部计划志愿者等服务基层项目人员,在报考时有定向招录的优惠政策。
- 湖北省户籍/生源: 大部分职位要求或优先考虑具有湖北省常住户口的人员。
- 公共科目:
- 《行政职业能力测验》:与国考题型类似,但题量、难度和侧重点会有所不同,更侧重考察与湖北省情相关的知识和能力。
- 《申论》:材料主题紧密围绕湖北省内的热点问题,如长江经济带建设、精准扶贫、乡村振兴、区域协调发展(“一主两副”战略)等。
- 专业科目: 部分职位如“银监财会类”、“公安执法勤务类”等会加试专业科目。
给考生的备考建议
-
明确目标,先国考后省考:
- 如果目标是进入中央部委或垂直管理部门,全力备考国考。
- 如果目标是服务地方,在湖北本地工作生活,重点准备省考。
- 两者笔试时间不冲突(国考在前,省考在后),很多考生会采取“国考练兵,省考上岸”的策略,先参加国考熟悉题型和流程,再针对省考的特点进行针对性复习。
-
行测复习要系统:
- 无论是国考还是省考,行测都是基础,需要进行模块化训练,掌握各题型的解题技巧和规律。
- 刷题是王道,通过大量刷题来提高速度和准确率,特别是资料分析和判断推理模块。
-
申论复习要“接地气”:
(图片来源网络,侵删)- 国考申论要多看《人民日报》评论员文章、学习强国、政府工作报告等,提升政治站位和宏观视野。
- 湖北省考申论则要重点关注湖北本地新闻,如“湖北日报”、湖北省政府官网等,了解省内最新的政策、发展规划和社会热点,在作答时,要能结合湖北实际进行分析。
-
职位选择至关重要:
- 在报名阶段,要认真研读职位表,结合自己的专业、学历、政治面貌、工作经历、户籍等条件,选择最适合、竞争相对较小的职位。
- 对于省考,一定要关注职位表中的“基层工作经历”和“面向服务基层项目人员”等限制条件,这些往往是“冷门”职位,上岸机会更大。
希望这份详细的梳理能帮助您更好地了解2026年的湖北公务员考试情况!如果您需要更具体的职位信息或备考资料,可以随时提出。

