长城知识网

  • 国考和省考有什么不同

    国考和省考有什么不同

    国考和省考作为我国公务员招录的两大主要途径,虽然同属公务员体系,但在招录主体、报考条件、考试内容、职位特点等方面存在显著差异,这些差异不仅体现在招录范围和层级上,更深刻影响着考生的职业发展方向和备考策略,从本质上看,国考是中央层级机关的人才...

    2025-12-30
    71 0 0
  • 国考 省考 政法干警

    国考 省考 政法干警

    国考、省考和政法干警考试都是我国公职人员招录的重要途径,三者虽同属公务员体系或相关岗位,但在招录主体、考试内容、培养模式及适用岗位等方面存在显著差异,对于有志于进入体制内的考生而言,清晰了解三者的区别与联系,有助于根据自身条件和发展规划选择...

    2025-12-23
    83 0 0
  • 公考是国考与省考的总称吗?

    公考是国考与省考的总称吗?

    是的,公考这个概念,通常就是指国家公务员考试(国考)和各省(市、自治区)组织的公务员考试(省考)的总称,可以这样理解它们之间的关系:核心定义公考:这是一个总称或统称,指的是所有旨在录用担任主任科员及其他相当职务层次的非领导职务公务员的考试,...

    2025-12-18
    79 0 0
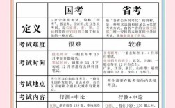
  • 国考与省考核心区别是什么?

    国考与省考核心区别是什么?

    国考是“中央招人”,省考是“地方招人”,这个核心区别导致了它们在方方面面都有所不同,下面我将从多个维度为您详细解析国考和省考的区别,核心区别概览表为了方便您快速理解,这里先有一个对比表格:对比维度国考(国家公务员考试)省考(各省公务员考...

    2025-12-16
    99 0 0
  • 国考省考地方考,有何区别与选择?

    国考省考地方考,有何区别与选择?

    核心概念定义我们来明确这三个词分别指什么:国考(国家公务员考试)定义:由中央组织部、国家公务员局组织,面向全国招录的公务员考试,招录单位:中央党群机关(如中央办公厅、中组部等)、中央国家行政机关(如外交部、财政部等)、中央国家行政机关直属机...

    2025-12-15
    88 0 0
  • 国考省考有何不同?

    国考省考有何不同?

    国考(国家公务员考试):招录的是中央机关及其直属机构的工作人员,管理的是全国性事务,可以理解为“中央的员工”,省考(各省公务员考试):招录的是省、市、县、乡四级机关的工作人员,管理的是本地区内的事务,可以理解为“省市的员工”,下面我将从...

    2025-12-13
    103 0 0
  • 国考省考哪个好?选择有何差异?

    国考省考哪个好?选择有何差异?

    这是一个非常经典的问题,也是很多考公人的首要困惑,国考和省考没有绝对的“哪个更好”,只有“哪个更适合你”,它们在多个维度上存在显著差异,选择哪个取决于你的个人情况、职业规划和地域偏好,下面我将从几个核心维度进行详细对比,帮助你做出最适合自己...

    2025-12-13
    114 0 0
  • 国考省考市考,区别究竟在哪儿?

    国考省考市考,区别究竟在哪儿?

    下面我将用一个清晰的表格和详细的解释来为你梳理这三者的区别,核心区别一览表对比维度国家公务员考试(国考)省级公务员考试(省考)市级公务员考试(市考)组织单位中央组织部、人力资源和社会保障部、国家公务员局各省、自治区、直辖市党委组织部、...

    2025-12-06
    86 0 0
  • 国考与省考编制,有何异同与选择?

    国考与省考编制,有何异同与选择?

    核心概念:什么是“编制”?要明确“编制”的含义,“编制”通常指国家行政编制或事业单位编制,是计划经济时代的产物,国家行政编制:就是我们通常所说的“公务员编制”,人员身份为公务员,由国家财政负担工资福利,享有《公务员法》规定的各项权利和义务,...

    2025-11-29
    75 0 0
  • 国考省考地方考,该选哪个?

    国考省考地方考,该选哪个?

    核心概念定义我们用一个简单的比喻来理解:国考(国家公务员考试):可以理解为“中央企业”的招聘,招的是为国家最高权力机关(如国务院、部委)及其直属机构工作的人员,省考(省级公务员考试):可以理解为“省级国企”的招聘,招的是为省级党委、政府及其...

    2025-11-29
    85 0 0