笔试合格分数线(及格线)
这是通过国考笔试的最低门槛,由国家公务员局统一划定,2025年国考笔试合格分数线根据不同地区、不同职位类别和不同层级职位,划分了多个标准。
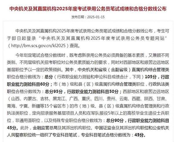
中央机关和省级直属机构职位
- 总分不低于105分
- 行政职业能力测验不低于60分
市(地)级和县(地)级直属机构职位
- 总分不低于100分
- 行政职业能力测验不低于55分
西部地区和艰苦边远地区(山西、内蒙古、广西、重庆、四川、贵州、云南、西藏、陕西、甘肃、青海、宁夏、新疆等省区市市(地)级和县(地)级直属机构)
- 总分不低于95分
- 行政职业能力测验不低于50分
非通用语职位、特殊专业职位和银监会、证监会及其派出机构特殊专业职位
- 总分不低于95分
- 行政职业能力测验不低于50分
省级直属机构特殊专业职位
- 总分不低于90分
- 行政职业能力测验不低于45分
小结: 所谓的“笔试及格”,就是指考生的总分和《行政职业能力测验》单科成绩,必须同时达到所报考职位类别对应的最低分数线。过了这条线,你才有资格进入面试环节。

面试及最终录取分数线(进面分数线)
这是大家通常更关心的“实际录取线”,它远高于笔试及格线,是每个职位根据招录人数和笔试成绩排名,最终确定的进入面试的最低分数。
特点:
- 每个职位都不同:不同部门、不同地区、不同层级的职位,分数线差异巨大。
- 招录比决定分数线:热门职位(如国税、海关、银保监会等)报考人数多,竞争激烈,分数线会非常高,冷门职位或艰苦边远地区的职位,分数线则相对较低。
- 由高到低排名:每个职位按照笔试成绩从高到低进行排名,招录1个人的,笔试成绩排名第1名的考生分数就是该职位的“最低面试分数线”;招录3个人的,笔试成绩排名第3名的考生分数就是该职位的“最低面试分数线”。
2025年国考部分职位分数线示例(供参考)
-
顶级热门职位:
- 如“外交部非通用语职位”、“商务部职位”等,笔试总分普遍在140分以上,行测单科甚至要求70分以上,是神仙打架的级别。
-
普通热门职位(如国税系统):
(图片来源网络,侵删)- 大部分位于东部沿海发达城市(如北京、上海、广东、江苏、浙江等)的国税局职位,分数线通常在130分 - 140分之间。
- 中部省份的国税职位,分数线一般在125分 - 135分之间。
- 西部或艰苦边远地区的国税职位,分数线会低一些,但也在120分左右。
-
相对冷门或艰苦职位:
- 一些基层岗位、艰苦边远地区的岗位,或者对专业、工作经历有特殊限制的岗位,分数线可能会降到110分 - 120分,甚至有极少数职位在105分的笔试及格线边缘。
总结与建议
- 及格线是底线:2025年国考的笔试及格线是你必须达到的最低标准,它决定了你有没有资格“入场”。
- 录取线是目标:你真正需要关注的,是你所报考职位历年的最低面试分数线和最终录取分数线,这才是你努力的目标。
- 如何查询具体职位分数线?:
- 最权威的渠道是国家公务员局官网,在2025年国考面试公告发布后,官网会公布各职位的最终入围面试人员名单,名单中最后一名的笔试分数,就是该职位的最低进面分数线。
- 你也可以在“中公教育”、“华图教育”等培训机构网站上找到2025年国考各职位分数线的汇总分析。
对于准备参加国考的考生来说,不要只盯着“105分”这个及格线,而应该将目标设定在高于你所报职位往年录取线10-15分的位置,这样才更有把握。

