下面我将从 组织单位、招录对象、考试时间、考试内容、竞争压力、发展前景 等六个核心维度,为您进行详细对比。
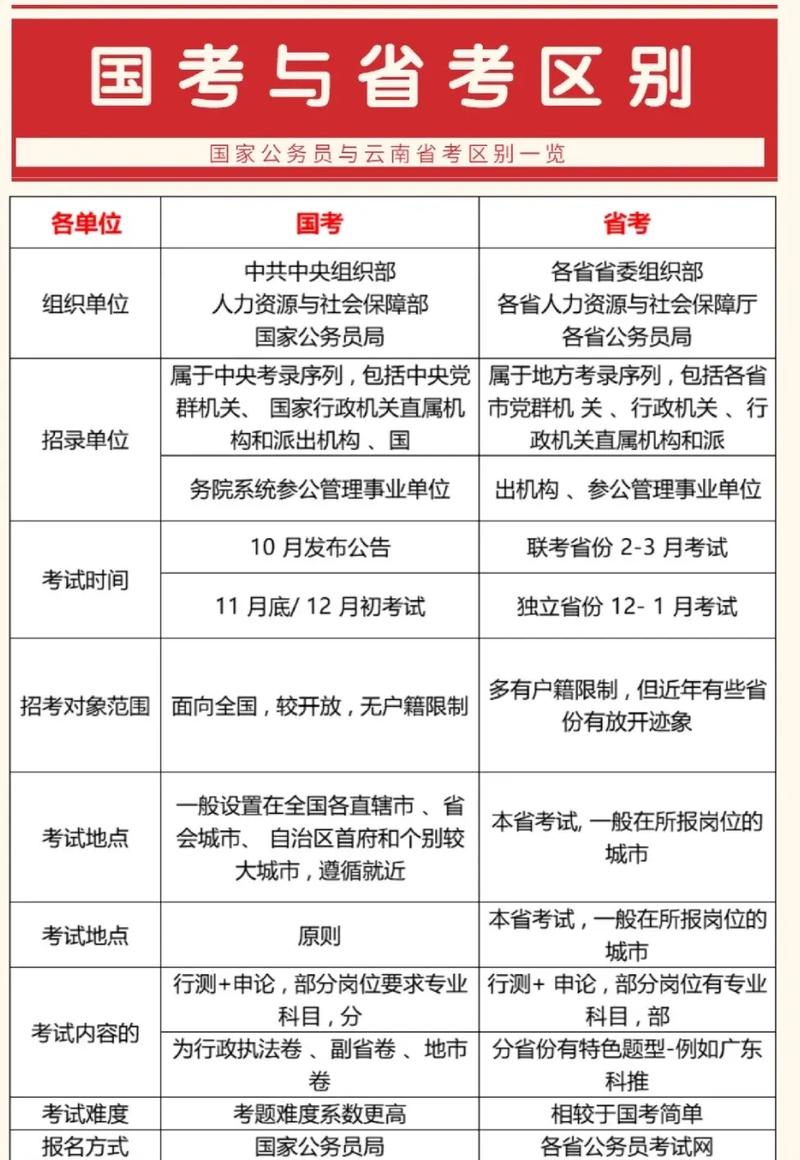
核心区别一览表
| 对比维度 | 国家公务员考试 (国考) | 江苏省公务员考试 (省考) |
|---|---|---|
| 组织单位 | 中央组织部、国家公务员局组织,中央机关及其直属机构招录。 | 江苏省委组织部、江苏省公务员局组织,江苏省各级机关招录。 |
| 招录对象 | 面向全国,符合条件的均可报考,部分职位有户籍、基层工作经历等限制。 | 主要面向江苏省内户籍或生源考生,部分职位面向全国或特定地区。 |
| 考试时间 | 固定在每年10月底报名,11月底或12月初笔试。 | 时间不固定,通常在上半年(1-3月发布公告,3-4月笔试),与国考错开。 |
| 《行政职业能力测验》(国考题量更大,难度更高) 《申论》(材料宏观,主题更宏大,如国家战略、政策理论) |
《行政职业能力测验》(题量相对国考略少,部分题目有江苏特色) 《申论》(材料更贴近江苏本省经济社会发展和民生实际) |
|
| 竞争压力 | 竞争异常激烈,招录人数多,但报名人数也极多,热门岗位报录比可达数千比一。 | 竞争激烈程度相对国考略低,但依然是“千军万马过独木桥”,尤其苏南地区热门岗位。 |
| 发展前景 | 平台高,视野广,晋升空间大,发展机会多,但可能面临异地工作问题。 | 离家近,熟悉环境,在本省发展人脉关系网更有优势,但平台和视野相对较窄。 |
详细解读
组织单位与招录范围
-
国考:
(图片来源网络,侵删)- “国家队”:招录的是中央和国家机关的公务员,以及这些机关在全国各地的直属机构(如海关、税务、海事、铁路公安、国家统计局调查总队等)。
- “全国卷”:面向全国招录,只要符合职位要求的学历、专业、年龄等条件,无论你是哪里人,都可以报考,部分特殊职位(如涉密、艰苦边远地区)可能会有户籍或服务年限限制。
-
江苏省考:
- “江苏队”:招录的是江苏省各级机关的公务员,包括省直机关、市委机关、区县政府、乡镇街道等。
- “江苏卷”:招录对象以江苏籍或江苏生源为主,近年来,为了吸引人才,面向全国招录的岗位比例在逐年增加,但大部分职位仍有户籍或生源地限制,如果你想在江苏长期稳定地工作和生活,省考是主要途径。
考试时间
- 国考: 高度稳定,就像“双十一”一样,时间点是固定的。报名时间:每年10月中下旬,笔试时间:11月底或12月初的第一个星期日,这是全国统一的,不会因省份而异。
- 江苏省考: 相对灵活,通常被称为“省考联考”的一部分,但时间不完全固定,一般在每年上半年举行,例如2026年江苏公务员笔试时间是3月16日,发布公告、报名的时间通常在笔试前1-2个月。
备考建议: 国考和省考的笔试内容高度相似,很多考生会选择“国考练兵,省考上岸”的策略,即先参加国考进行实战演练,积累经验,如果没考上,紧接着再冲刺江苏省考。
这是两者最核心的区别之一,直接关系到你的备考方向。
-
《行政职业能力测验》(行测):
(图片来源网络,侵删)- 国考: 题量更大,难度更高,特别是常识判断部分,更侧重对国家大政方针、法律法规、科技前沿的考察,言语理解、判断推理等模块的题目也更“绕”,对思维速度和准确度要求极高。
- 江苏省考: 题量相对国考略少(如2026年国考135题,江苏行测A/B/C类均为100题),部分题目会融入江苏本省的省情、省策、文化、经济等元素,可能会涉及江苏的重大发展战略(如“1+3”重点功能区)、苏州工业园区、江苏的历史文化名人等。
-
《申论》:
- 国考: 材料通常宏观、宏大,主题多围绕国家发展战略、社会热点、政府改革等(如乡村振兴、科技创新、数字经济、基层治理等),要求考生具备更强的全局视野和政策理论水平。
- 江苏省考: 材料更接地气,更具体,紧密结合江苏省的经济社会发展实际,主题可能涉及长江经济带发展、长三角一体化、江苏制造业转型升级、本省的民生问题(如教育、医疗、养老)等,要求考生对江苏本省的情况有更深入的了解。
备考建议: 备考国考可以打下坚实的基础,但冲刺省考时,一定要回归江苏本省!多关注“江苏省委党校官网”、“新华日报”、“江苏新闻”等官方媒体,了解最新的省情动态和政策文件,这对申论写作至关重要。
竞争压力
- 国考: “神仙打架”级别,全国的考生都可以报,导致报名人数屡创新高,热门岗位(如“三不限”岗位或中央部委岗位)的报录比常常达到几千比一,甚至更高,对考生的综合能力要求极高。
- 江苏省考: “高手云集”级别,虽然报名人数没有国考那么夸张,但由于招录岗位基本都集中在江苏省内,且待遇和发展前景在省内非常可观,吸引了大量省内及外地的优秀考生竞争,苏南地区的热门岗位(如苏州、南京、无锡的市直或核心区岗位)竞争也异常激烈,报录比轻松破百。
发展前景与个人选择
-
选择国考,意味着:
- 平台高:起点高,能接触到更高层面的工作,视野开阔。
- 机会多:中央机关的晋升渠道和交流机会更多。
- 挑战大:可能需要远离家乡,到北京或其他大城市工作,生活成本高,且异地调动难度大。
-
选择江苏省考,意味着:
(图片来源网络,侵删)- 离家近:方便照顾家庭,熟悉本地的文化和人情世故。
- 人脉广:在本省发展,更容易建立和维护社会关系网。
- 平台稳:在江苏省内,公务员是稳定和体面的代名词,职业发展路径清晰。
总结与建议
| 特点 | 适合人群 |
|---|---|
| 选择国考 | 有远大抱负,希望进入中央平台,不介意异地工作。 拥有顶尖学历或专业背景,冲击中央部委或直属机构。 将国考作为“练兵场”,为省考或其他考试积累经验。 |
| 选择江苏省考 | 目标明确,希望在江苏省内长期发展、生活和工作。 江苏本地人或对江苏有深厚感情,希望在家乡为父老乡亲服务。 看重工作的稳定性和生活的便利性,追求“小而美”的职业幸福感。 |
给考生的最终建议:
- 明确目标:先想清楚自己未来5-10年的职业规划和生活规划,是想“向上走”还是“向内求”。
- 两手准备:对于大多数江苏考生来说,最佳策略是“国考练手,省考定心”,利用国考的高难度来磨练自己的应试技巧和心理素质,然后全力冲刺更符合自己职业规划的江苏省考。
- 关注省情:无论国考准备得多好,备考江苏省考时,一定要把江苏的省情、政策、热点作为复习的重中之重,这是拉开申论分数差距的关键。
希望这份详细的对比能帮助您更清晰地了解国考和江苏省考的区别,祝您备考顺利,成功上岸!
