这是一个非常经典的问题,很多准备参加公务员考试的广东考生都会面临这个选择。广东省考和国考没有绝对的“哪个更好”,只有“哪个更适合你”。
它们是两个独立的考试,在组织单位、考试时间、招录对象、考试内容、职位选择等方面都有显著区别。

下面我将从多个维度为你详细对比,并提供一个选择框架,帮助你做出最适合自己的决定。
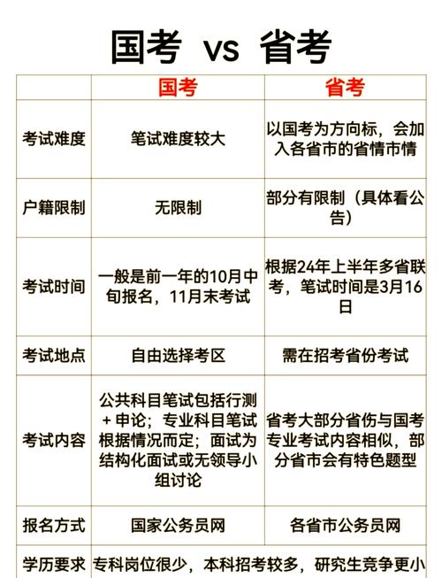
核心区别对比(一张图看懂)
| 对比维度 | 广东省考 (省考) | 国家公务员考试 (国考) |
|---|---|---|
| 组织单位 | 广东省委组织部、广东省人力资源和社会保障厅、广东省公务员局 | 中共中央组织部、国家人力资源和社会保障部、国家公务员局 |
| 招录机关 | 广东省各级党政机关、乡镇街道、公检法司等地方单位。 | 中央机关及其直属机构,如国务院各部委、直属机构、垂直管理单位(如海关、税务、铁路公安、海事局、国家统计局调查总队等)。 |
| 考试时间 | 通常在上半年,笔试时间一般在3月份左右(2026年为3月,2026年为3月)。 | 通常在下半年,笔试时间一般在11月底或12月初(2026年为11月,2026年为12月)。 |
| 招录对象 | 面向全国,但部分职位会限制“广东省户籍”或“生源地”,尤其是乡镇基层岗位。 | 面向全国,绝大部分岗位不限制户籍,为全国考生提供平等机会。 |
| 《行政职业能力测验》+《申论》 - 《申论》:题目和材料更侧重广东省情、省策、地方热点问题(如粤港澳大湾区、制造业当家、“百千万工程”等)。 |
《行政职业能力测验》+《申论》 - 《申论》:题目和材料更侧重国家宏观政策、社会热点、大政方针(如乡村振兴、科技创新、共同富裕等)。 |
|
| 职位选择 | 数量多,范围广,覆盖广东省内所有地市、区县、乡镇,选择非常丰富。 | 数量相对较少,但层级高,多为中央部委、直属机构和垂直管理单位,职位集中在广州、深圳等大城市。 |
| 待遇发展 | 与地方财政挂钩,经济发达地区(如珠三角)待遇优厚,欠发达地区相对一般,晋升体系在地方内部。 | 与中央财政挂钩,福利待遇和津补贴标准全国统一,相对稳定,晋升空间可能更广,但调动也可能涉及跨省。 |
| 竞争比 | 竞争极其激烈,尤其是珠三角热门城市的核心岗位,报录比可达几千比一。 | 同样非常激烈,中央部委和热门直属单位报录比更高,但部分偏远地区或基层岗位竞争相对缓和。 |
如何选择?适合你的才是最好的
看完上面的对比,你可以从以下几个关键问题出发,来判断自己更适合考哪个:
从“职业规划”出发
- 想留在广东,服务地方发展?
- 首选广东省考,如果你立志在广东省内长期发展,特别是想在珠三角等经济发达地区工作,省考提供了最直接、最广泛的岗位选择,你将直接参与广东的经济社会建设,对地方政策的理解和执行会更深入。
- 想去中央部委或国家机关工作?
- 只能选国考,如果你有志于进入中央层面工作,比如想去外交部、发改委、财政部等国家部委,或者想进入海关、税务等垂直管理部门,那么国考是唯一的途径,这些单位的平台高,视野广,但工作压力和对个人能力的要求也极高。
从“个人情况”出发
- 你是广东本地人/在广东读书/工作?
- 两个都可以考,你有双重选择的机会,可以同时准备,根据最终职位选择和笔试成绩决定报考哪个。
- 你不是广东人,想来广东发展?
- 优先考虑国考,国考绝大多数岗位不限制户籍,你可以在广东找到心仪的职位(如广州海关、深圳税务局等)。
- 同时关注省考,省考中会有大量不限制户籍的岗位,尤其是在广州、深圳等核心城市,但需要特别留意,部分地市的乡镇岗位会限制广东户籍,报名时要仔细看职位表。
- 你的专业是什么?
- 冷门专业:可以两个考试都关注,看看哪个考试中能找到符合你专业的岗位。
- 热门专业(如法学、计算机、财会、中文):选择面会非常广,两个考试都有大量岗位,此时可以结合你的职业规划来选择。
- 你追求“稳定”还是“发展”?
- 追求稳定:两个岗位都非常稳定,可以忽略这个因素。
- 追求高薪/高发展:珠三角地区的省考岗位(如深圳、广州、佛山等)待遇非常有竞争力,甚至超过部分国考岗位,而国考的中央部委平台更高,但待遇在全国范围内是统一的,可能不如珠三角的省考岗位。
从“考试策略”出发
- 时间不冲突,可以“双考”:国考在年底,省考在来年春天,时间上完全不冲突,这是非常普遍的策略:“国考试水,省考上岸”。
- 逻辑:用国考来熟悉考试流程、题型和节奏,积累实战经验,即使国考没进面,也能为3-4个月后的省考打下坚实基础,对于应届生来说,这是积累经验的绝佳机会。
- 精力有限,主攻一个:如果备考时间紧张,或者同时还有其他事情(如毕业论文、找工作),建议集中精力主攻一个,可以根据自己的专业优势和职业规划,选择竞争相对较小或更适合自己的那一个。
给广东考生的最终建议
-
应届生:强烈建议“国考+省考”都参加,这是你身份和精力最黄金的时期,不要浪费任何一次机会,用国考练兵,用省考作为最终目标。
-
非应届考生:
(图片来源网络,侵删)- 如果你的目标是中央或垂直管理部门,主攻国考,省考作为备选。
- 如果你的目标是广东省内(特别是珠三角)的公务员,主攻省考,国考可以用来增加上岸机会。
- 如果你的专业在广东非常“吃香”(如法学、计算机),可以主攻省考,选择面更广。
- 如果你的专业比较“偏”,可以两个都看,哪个岗位好就报哪个。
-
无论考哪个,都要关注“广东省情”:即使你考国考,作为一名想在广东发展的考生,了解广东省的“百千万工程”、制造业当家、粤港澳大湾区建设等政策,对你的《申论》写作和面试都会有百利而无一害。
总结一句话:
想进中央或垂直单位,考国考;想在广东扎根发展,考省考,时间精力允许,两个都考,把国考当成省考的“模拟考”!
希望这个详细的分析能帮助你理清思路,做出最适合自己的选择,祝你备考顺利,成功上岸!

