这是一个非常经典的问题,也是很多考公人的首要困惑。没有绝对的“谁更难”,而是“不同维度的难”,国考和省考各有其难点,选择哪个取决于你的专业、目标、备考时间和个人能力。
下面我将从多个维度对两者进行详细对比,帮助你判断哪个对你来说“更难”。

核心结论先行
-
从试卷难度和竞争比来看:国考通常更难。
- 行测题目更“刁钻”:国考的行测题目,尤其是常识判断和数量关系,往往涉及更广的知识面和更复杂的逻辑,对考生的综合能力要求更高。
- 申论材料更宏大:国考的申论材料通常涉及国家大政方针、宏观经济、国际关系等宏大主题,要求考生具备更高的政治站位和宏观视野。
- 竞争比“神仙打架”:国考的报录比,尤其是热门岗位(如中央部委、税务、海关等),动辄几百比一,甚至几千比一,竞争激烈程度远超省考。
-
从竞争压力和不确定性来看:省考在某些情况下可能更难。
- “千军万马过独木桥”:省考,尤其是热门省份(如广东、浙江、江苏、山东等)的省考,其热门岗位的竞争比同样非常高,丝毫不亚于国考。
- “本地化”竞争:省考的竞争者绝大多数是本省或周边省份的考生,大家“知根知底”,对手实力可能非常强劲,而国考的竞争者来自全国各地,地域跨度大。
- 岗位选择更“卷”:省考的岗位更多,但好岗位(如省直、市直核心部门)的竞争也异常惨烈,很多“三不限”岗位(不限专业、不限户籍、不限应届)分数高得离谱。
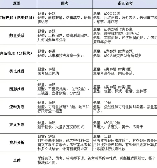
多维度详细对比
| 对比维度 | 国家公务员考试 (国考) | 省级公务员考试 (省考) | 难度分析 |
|---|---|---|---|
| 考试难度 | 较高 | 中等 | 国考更难,国考作为全国性选拔,命题更严谨、科学,题目综合性强,对考生的综合分析和逻辑推理能力要求更高,省考更侧重于本省的实际情况,题目相对“接地气”,但近年来难度也在向国考看齐。 |
| 竞争激烈程度 | 整体极高,头部岗位“神仙打架” | 两极分化,热门省份/岗位竞争惨烈 | 国考平均难度更高,国考的“万人坑”岗位(如中央部委)报录比可达数千比一,省考虽然也有低竞争比的岗位,但热门省份(江浙、广东等)的省考,其热门岗位的竞争比和国考不相上下,甚至有过之。 |
| 岗位特点 | 层级高,平台好,但限制多 | 基层岗位多,选择多,限制相对少 | 国考“难在进”,省考“难在选”,国考岗位多为中央部委、直属机构,社会地位高、发展平台好,但专业、学历、政治面貌(党员)等要求非常严格,很多人连报名资格都没有,省考岗位层级从省到市、县、乡都有,选择面极广,门槛相对较低,适合更多人。 |
| 报考范围 | 面向全国,户籍限制少 | 面向本省及周边,部分岗位有户籍/生源地限制 | 各有优势,国考给了全国考生一个公平竞争的机会,但这也意味着你将和全国最优秀的人竞争,省考主要在本省竞争,对手范围相对固定,但如果你是外地考生,可能会面临户籍限制或心理上的不适应。 |
| 命题风格 | 宏观、严谨、有高度 | 微观、灵活、接地气 | 国考更考验“大局观”,国考申论材料常涉及国家战略、国际形势,要求考生有更高的政治站位,省考申论材料更侧重于本省的社会治理、民生问题、经济发展等,与考生生活联系更紧密。 |
| 时间安排 | 通常在每年10月报名,11月底或12月初考试 | 通常在每年2-3月报名,3-4月考试(联考省份) | 备考策略不同,国考和省考时间上不冲突,很多考生会“国考省考一起准备”,但如果只考一个,需要根据时间规划。 |
如何选择?给你一个决策参考
看完对比,你可能还是不知道怎么选,这里有几个建议,帮你判断哪个对你“更难”:
国考对你来说可能“更难”
- 如果你是“学霸型”选手:知识面广,逻辑思维强,对国家大事有浓厚兴趣,不畏惧高强度的竞争。
- 如果你有“硬通货”:专业是“万金油”(如法学、财会、计算机)或冷门但符合国考特定岗位要求,学历高(硕士、博士),是党员或有其他加分项。
- 你的目标是“中央平台”:你的职业规划就是进入中央部委或直属机构,追求更高的职业天花板。
- 你享受“全国竞争”:不畏惧和全国的考生同台竞技,相信自己能脱颖而出。
省考对你来说可能“更难”
- 你的专业是“天坑”或“热门”:专业非常冷僻,导致国考可报岗位极少;或者专业(如法学、汉语言文学)极其热门,在省考中面临海量竞争者。
- 你目标是“家门口的安稳”:就想留在本省或心仪的城市,对岗位层级要求不高,但省考的“三不限”岗位分数让你望而却步。
- 你更适应“本地化”竞争:对本省的省情、社情、政策更了解,在申论写作上更有优势,但和国考的宏大叙事相比感到吃力。
- 你面临“户籍壁垒”:想报考的省考岗位有严格的户籍或生源地限制,而你的户籍不符合,可选岗位大大减少。
总结与建议
-
不要“二选一”,要“两手抓”:对于绝大多数考生来说,最佳策略是国考和省考一起准备,两者笔试科目(行测、申论)高度重合,备考内容可以通用,先参加国考“练手”,积累经验,无论成败,都能为省考打下坚实基础。
(图片来源网络,侵删) -
“以我为主”,精准定位:不要盲目跟风,先客观评估自己的专业、学历、政治面貌、职业规划等条件,再去看国考和省考的招考简章,筛选出自己有资格报考的岗位,对比这些岗位的竞争比和自身实力,再做决定。
-
关注“招录人数”和“岗位质量”:一个招录几十人的岗位,可能比一个只招1-2人的岗位更容易上岸,要关注岗位的发展前景、工作地点、工作内容等综合因素,而不仅仅是“考上就行”。
国考难在“门槛高、竞争强、要求精”,省考难在“选择多、对手近、分数高”,找到那个最适合你、你能发挥最大优势的赛道,才是成功的关键,祝你备考顺利,成功上岸!

