这是一个非常经典且重要的问题,每年都困扰着无数考生,选择国考还是京考,没有绝对的“哪个更好”,只有“哪个更适合你”。

下面我将从多个维度为你进行详细对比,并提供一个决策框架,帮助你做出最适合自己的选择。
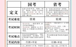
核心区别一览表(快速对比)
| 对比维度 | 国家公务员考试(国考) | 北京市公务员考试(京考) |
|---|---|---|
| 组织单位 | 中共中央组织部、国家公务员局 | 北京市委组织部、北京市人力资源和社会保障局 |
| 招录机关 | 中央机关及其直属机构:如部委、海关、税务、海事、铁路公安、国家统计局调查总队等。 | 北京市各级机关:如市委、市政府、市人大、市政协及其工作机构,以及区级、乡镇级机关。 |
| 考试时间 | 固定在每年10月报名,11月底或12月初笔试。 | 不固定,通常在国考前一年的11-12月报名,次年1月笔试,时间上与国考错开。 |
| 考试科目 | 《行政职业能力测验》(行测)+《申论》,部分职位加试《专业科目》。 | 《行政职业能力测验》(行测)+《申论》,京考《申论》材料更侧重北京本地时政、政策和问题。 |
| 招录范围 | 面向全国,符合条件的全国考生均可报考。 | 主要面向北京生源或符合在京条件的非京生源(如硕士/博士应届毕业生、特定岗位的本科生等)。 |
| 户籍限制 | 绝大多数岗位不限制户籍,机会面向全国。 | 对非京生源限制严格,通常要求硕士及以上学历应届毕业生,或特定岗位允许本科生。 |
| 岗位特点 | 平台高、视野广、天花板高,工作地点多在北京,但可能外派或出差,晋升路径相对稳定。 | 更接地气、与北京本地事务结合紧密,岗位遍布北京市各级机关,从市级到街道乡镇都有。 |
| 竞争激烈程度 | “神仙打架”,全国考生报考,热门岗位(如部委、国税、海关)报录比常达几千比一。 | “内卷之王”,虽然面向全国,但主要竞争对手是北京及周边地区的考生,京考的“三不限”岗位竞争惨烈程度不亚于国考。 |
| 发展前景 | 晋升天花板高,有机会进入中央核心部门,但可能面临“庙小菩萨大”的困境,初期发展可能较慢。 | 职业发展路径清晰,在北京本地有深厚的人脉和资源积累,对于想在北京长期发展的考生很有优势。 |
深度分析与决策框架
看完上面的表格,你可能还是有些迷茫,别急,我们来梳理一下,你可以从以下几个关键问题出发,找到答案。
你的“户口”和“学历”资本如何?
这是最现实、最硬性的门槛,直接决定了你的选择范围。
-
情况A:你是北京生源(户口在北京)或京籍外省高校应届毕业生。
- 优势:你可以同时报考国考和京考,选择面最广,你可以两个考试都准备,给自己创造“上岸”双保险。
- 策略:两个考试同时准备,国考可以冲刺全国范围内的好岗位,京考可以稳扎稳打选择北京市内的理想岗位。
-
情况B:你是非京生源,但拥有硕士或博士学位的应届毕业生。
- 优势:你同样有资格报考国考和京考,京考对高学历人才政策相对友好。
- 策略:同情况A,两个考试是你的主要战场。
-
情况C:你是非京生源的本科生。
- 限制:你报考京考的岗位会非常少,且通常是那些对户籍、政治面貌、基层工作经历等有特殊要求的“冷门”或“艰苦”岗位。
- 策略:重点冲刺国考,国考是本科生进入体制、特别是进入北京的核心机会,将主要精力放在国考上,京考可以作为尝试,但不要抱太大希望。
你的“职业理想”是什么?
你希望未来在什么样的平台上工作?
-
目标A:进入中央部委,服务国家战略,拥有更高的职业天花板。
- 选择:国考,国考是进入中央机关的唯一正规途径,在这里工作,你接触的是全国性的政策制定和宏观调控,视野和平台是京考无法比拟的。
-
目标B:扎根北京,参与城市管理,服务首都市民。
- 选择:京考,京考的岗位与北京市民的日常生活息息相关,比如交通、教育、医疗、文化、城市管理(城管)等,如果你对北京有深厚的感情,希望为这座城市的发展贡献力量,京考是最佳选择。
-
目标C:追求稳定,对平台和地域没有特殊偏好,哪个能上岸就去哪个。
- 选择:两手抓,两手都要硬,同时准备国考和京考,哪个笔试成绩更好、面试更有把握,就选择哪个,这需要你付出双倍的努力。
你对“竞争压力”的承受能力如何?
-
国考:是“全国范围内的精英对决”,你的竞争对手可能来自清华、北大、人大等顶尖学府,也可能是在职备考的“老司机”,报录比动辄成千上万,需要你有强大的心理素质和扎实的功底。
-
京考:是“北京及周边地区的‘内卷’大战”,虽然招录人数多,但符合条件的考生也多,特别是那些不限专业、不限政治面貌、不限基层经历的“三不限”岗位,竞争激烈程度堪称地狱模式,京考的《申论》更侧重对北京本地政策的理解,对本地考生更有利。
你希望未来的工作生活是怎样的?
-
国考:部分岗位(如海关、海事、边检等)可能会涉及外派或长期出差,虽然工作地点在北京,但服务范围是全国性的,工作节奏可能更快,对政治素养和政策理解能力要求极高。
-
京考:工作地点基本都在北京市内,更偏向本地化事务与北京的发展规划紧密相连,对于想在北京安家立业、融入本地生活的考生来说,生活归属感更强。
总结与建议
| 你的情况 | 推荐选择 | 核心原因 |
|---|---|---|
| 京籍/京籍外省应届生 | 国考 + 京考 | 选择面最广,可以“广撒网”,哪个机会好选哪个。 |
| 非京硕博应届生 | 国考 + 京考 | 同上,高学历是资本,两个平台都值得争取。 |
| 非京本科应届生 | 主攻国考,尝试京考 | 国考是进入北京体制的主要通道,京考机会极少。 |
| 往届生/社会人员 | 看岗位,哪个合适报哪个 | 国考和京考都有部分岗位面向社会人员,仔细筛选符合条件的岗位。 |
| 职业理想是中央部委 | 全力以赴国考 | 国考是实现这一目标的唯一途径。 |
| 想在北京本地发展 | 全力以赴京考 | 京考能让你更深入地参与和建设这座城市。 |
最后的小贴士:
- 信息为王:密切关注“国家公务员局官网”和“北京市人力资源和社会保障局官网”,及时获取招考公告、职位表和考试大纲。
- 职位表是圣经:在公告发布后,第一时间下载职位表,用Excel筛选功能,结合自己的专业、学历、政治面貌、基层工作经历等条件,精准定位适合自己的岗位。
- 行测是基础:无论国考还是京考,《行测》都是基础且拉开差距的关键,多刷题,提高速度和准确率。
- 申论看积累:《申论》考察的是阅读理解、综合分析和文字表达能力,平时多看《人民日报》评论员文章、学习强国、半月谈等,积累时政素材和官方表述。
祝你备考顺利,成功上岸!
