国考和省考是我国公务员招录的两大主要途径,两者在招录范围、考试内容、岗位性质等多个方面存在显著差异,理解这些区别对于考生选择合适的考试方向至关重要。
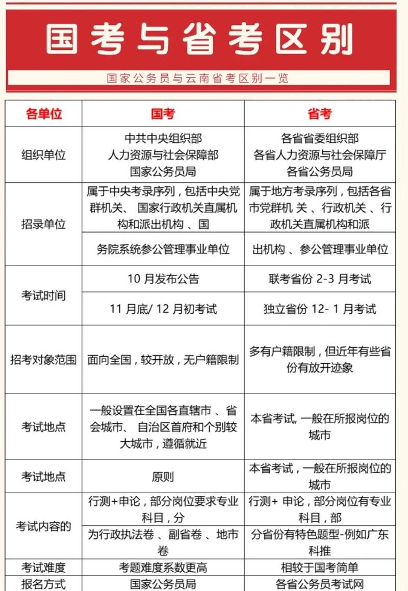
从招录单位性质来看,国考是中央及其直属机构公务员的招录考试,涵盖部门如外交部、发改委、海关、税务等,岗位多为中央机关及其派出机构,具有全国性管理职能;而省考则是各省、自治区、直辖市及以下机关的招录考试,包括省直机关、地市级机关、乡镇街道等,岗位侧重地方性事务管理,如地方财政、教育、医疗等领域的行政工作,国考“管全局”,省考“抓地方”。

在招录范围和对象上,国考面向全国符合条件的考生,通常无户籍限制,部分特殊岗位(如涉密岗位)可能对户籍或政治面貌有要求;省考则更侧重本省生源或本省户籍人员,部分岗位会明确要求“本省户籍”或“本省生源”,近年来也有省份逐步放宽户籍限制,但整体上仍以本地化招录为主,国考部分岗位面向“应届毕业生”或“服务基层项目人员”的定向招录比例较高,省考则更倾向于招录具有基层工作经验或本地社会资源的人才。
考试时间安排方面,国考通常固定在每年10月份报名,11月底或12月初笔试,时间全国统一;省考则分为“联考”和“单独招考”两种模式,联考即多省份在同一天进行笔试,时间一般在每年3-4月,参与省份包括多数中东部地区;单独招考的省份(如北京、上海、广东等)时间不固定,可能集中在上半年或下半年,需关注各省人事考试网公告,考生需根据自身情况规划备考节奏,例如国考备考周期通常更长,而省考联考备考时间相对集中。 与形式上,两者均包含《行政职业能力测验》(简称“行测”)和《申论》两门公共科目,但侧重点和难度存在差异,国考行测题量更大(135题,120分钟),涉及常识判断、言语理解、数量关系、判断推理、资料分析五大模块,题目难度较高,尤其数量关系和资料分析部分对解题速度和准确率要求更高;省考联考行测题量多为120题(90-120分钟),难度略低于国考,部分省份会根据本地情况调整题型,如加入“本地常识”题目,申论科目中,国考主题更宏观,常围绕国家政策、经济发展、社会治理等全国性议题材料,要求考生具备全局视野;省考主题更贴近本省实际,如地方产业转型、乡村振兴、民生服务等,需结合本地政策进行分析作答,部分特殊岗位国考会加试专业科目(如银保监会的财经类、公安类的公安专业科目),省考中也有少数岗位需要加试,但比例相对较低。
在岗位待遇与职业发展上,国考岗位通常薪资待遇由中央财政统一拨付,标准较高且地区差异较小,晋升体系更规范,但可能面临异地工作或频繁调动的情况;省考岗位薪资由地方财政承担,待遇因省份经济发展水平不同差异较大,如东部沿海省份可能高于中西部地区,但晋升速度可能受地方编制和岗位空缺影响更大,国考岗位多集中在核心城市,职业平台更广,而省考岗位在基层的比例更高,更贴近地方民生工作,适合希望稳定在本地发展的考生。
报名竞争程度也是两者的重要区别,国考因报考范围广、岗位吸引力强,竞争比通常较高,热门岗位(如海关、税务、中央部委等)常出现“千里挑一”的情况,部分岗位报录比甚至超过1000:1;省考竞争程度因省份而异,经济发达省份(如江苏、浙江)的省考竞争激烈,而部分欠发达地区可能报名人数较少,但整体上省考的平均竞争比低于国考,考生需结合自身实力和岗位热度,理性选择报考方向。

国考和省考在招录层级、考试内容、时间安排、待遇发展等方面各有特点,考生若追求全国性平台、较高待遇且具备较强综合能力,可优先选择国考;若希望稳定在本地发展、更熟悉地方事务或竞争压力相对较小,省考则是更合适的选择,无论选择哪种考试,都需要充分了解考试大纲,针对性备考,同时关注招录公告中的具体岗位要求,结合自身专业、兴趣和职业规划做出决策。
相关问答FAQs
Q1:国考和省考可以同时报考吗?
A:可以,国考和省考的招录主体、考试时间均不冲突,考生若符合两者的报考条件,可同时报名,但需注意,笔试时间可能相近(如国考11月底、省考联考3-4月),需合理分配备考精力,如果同时进入面试环节,需提前与招录单位沟通确认时间冲突问题,避免因无法参加任一考试而影响资格。
Q2:没有基层工作经验,报考国考还是省考更有优势?
A:两者各有优势,国考部分岗位面向应届毕业生或无工作经验人员开放比例较高,尤其“中央机关及其省级直属机构”岗位对应届生有倾斜政策;省考中,县级及以下岗位可能更倾向于招录有基层经验者,但省直机关、市直机关对应届生需求也较大,建议应届生优先关注国考和省考中“应届毕业生”定向岗位,这类岗位竞争压力相对较小,且符合政策支持,可提前积累实习或社会实践经验,提升报考竞争力。

