国考和省考作为我国公务员招录的两大主要途径,许多考生在备考时常常对两者的区别感到困惑,两者在招录单位、报考条件、考试内容、地域限制、发展前景等方面存在显著差异,考生需结合自身情况合理选择。
从招录单位来看,国考即中央机关及其直属机构公务员招录考试,招录单位主要包括中央党群机关(如中共中央办公厅、全国人大常委会办公厅等)、中央国家行政机关(如外交部、财政部等)、中央国家行政机关直属机构和派出机构(如税务局、海关、国家统计局调查总队等)以及参照公务员法管理的事业单位(如银保监会、证监会等),这些单位的管理权限覆盖全国,工作地点多集中于北京或其他省会城市,部分岗位可能需要长期出差或驻外,省考则是各省、自治区、直辖市组织的公务员招录考试,招录单位涵盖省级机关(如省人民政府办公厅、省教育厅)、市县级机关(如市公安局、县财政局)以及乡镇机关等,工作地点主要在本省范围内,更贴近基层,适合希望在本地发展的考生。

报考条件方面,国考和省考对学历、专业、年龄等要求既有共性也有差异,共性在于两者均要求考生具有中华人民共和国国籍,年满18周岁、不超过35周岁(应届硕士、博士研究生可放宽至40周岁),拥护宪法,具备良好的品行和正常履行职责的身体条件,差异主要体现在专业限制上,国考招录岗位的专业划分更细致,尤其针对特定技术岗位(如计算机、法学、财经类)要求严格,部分岗位明确要求“基层工作经历”,且对工作年限的计算方式更为规范;省考则因各省政策不同,部分岗位对专业要求相对宽松,尤其是基层岗位可能面向“不限专业”考生,但对户籍或生源地有倾向性规定,如部分省份面向本地户籍或本省高校毕业生招录,以吸引人才留本地服务。
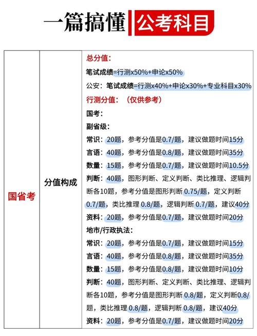
与形式是考生最关注的区别之一,两者均包含《行政职业能力测验》(简称“行测”)和《申论》两个公共科目,但侧重点不同,国考行测题量通常为135道题,考试时间120分钟,题目难度较高,尤其涉及数量关系、判断推理等模块的逻辑性更强;省考行测题量多为120道题,考试时间90分钟(部分省份如广东、江苏为120分钟),题目更侧重基础知识和本地化常识(如本省省情、政策法规),申论方面,国考主题多围绕国家宏观政策(如乡村振兴、科技创新、社会治理),材料来源以中央文件、主流媒体报道为主,要求考生具备全局视野;省考主题更贴近本省实际(如地方经济发展、民生保障),材料可能涉及本省案例或政策文件,考生需结合本地情况作答,部分省份(如广东、山东)还会单独设置“行政执法类”申论试卷,针对执法岗位考生,部分特殊岗位(如国考的银保监会、证监会,省考的公安、监狱系统)会加试专业科目,国考专业科目难度更高,涉及更深入的行业知识。
地域限制与职业发展路径差异明显,国考岗位流动性较大,部分岗位可能需要服从全国调配,例如海关、税务系统可能被分配至偏远地区或基层分局,但晋升机会相对均衡,职业天花板较高,可晋升至中央部委或直属机构领导岗位;省考岗位稳定性强,工作地点固定,更适合追求“家门口就业”的考生,尤其在本省人脉资源较丰富的考生,在基层岗位晋升时具有一定优势,但跨省发展难度较大,一般局限于本省系统内流动。
备考策略上,考生需根据目标考试调整重点,若备考国考,应注重提升行测解题速度和准确率,尤其是数量关系和资料分析模块,申论需多积累中央政策文件,培养“顶层设计”思维;若备考省考,需熟悉本省省情和历年真题,行测可侧重言语理解、常识判断等基础模块,申论要关注本省政府工作报告和民生热点,针对性练习本地化写作。
相关问答FAQs

Q1:国考和省考可以同时报考吗?
A:可以,国考和省考的招录时间通常不同,国考一般在每年10月报名,11月底考试;省考多在次年3-4月报名(联考省份),部分省份(如四川、山东)有单独招考时间,只要考试时间不冲突,考生可同时报考,但需注意一旦被其中一个职位录用,需及时放弃其他报考资格,避免影响诚信记录。
Q2:没有“基层工作经历”的考生能报考哪些岗位?
A:国考和省考均有大量“无限制基层工作经历”的岗位,主要集中在应届毕业生招录(如“限应届毕业生”)、基层服务项目人员(如“三支一扶”“大学生村官”等)定向岗位,以及部分专业技术岗位(如计算机、会计类),应届考生可重点关注国考的“应届职位”和省考的“面向应届毕业生”岗位,这类岗位占比通常超过30%,竞争压力相对较小。

