国考与省考哪个容易,这是许多考生在备考公务员时最常纠结的问题。“容易”与否并非绝对,而是取决于考生自身的条件、备考方向以及对考试特点的把握,两者在招录规模、考试难度、竞争程度、地域限制等方面存在显著差异,需要结合个人情况综合分析。
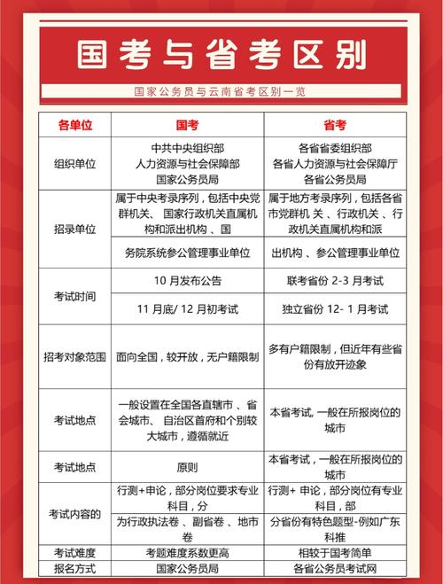
从招录规模和岗位数量来看,国考通常面向全国招录,岗位主要集中在中央部委、直属机构以及垂直管理系统,如税务、海关、铁路公安等,岗位类型以综合管理和行政执法类为主,部分岗位对专业、政治面貌、基层工作经历等有较高要求,但同时也提供了一些面向应届毕业生的“三不限”岗位(不限专业、不限户籍、不限基层工作经历),省考则由各省自主组织,招录岗位覆盖全省各级机关,包括省直、市州直、县区直、乡镇街道等基层岗位,岗位类型更加多样化,既有综合管理类,也有专业技术类和行政执法类,且部分省份会设置面向本地户籍或生源的岗位,对于熟悉本地情况的考生可能更具优势,总体而言,省考的岗位数量通常多于国考,尤其是基层岗位占比高,为考生提供了更多选择,但竞争也更为分散。

从考试难度和命题特点分析,国考和省考在笔试科目上均包括《行政职业能力测验》和《申论》,但难度存在差异。《行政职业能力测验》方面,国考的题量通常比省考更大,如国考副省级岗位行测试题135题,地市级130题,而多数省考行测试题在100-120题之间,国考的时间压力更大,对考生的答题速度和准确率要求更高,在题目难度上,国考的言语理解、判断推理等模块的逻辑性和综合性更强,尤其是资料分析部分,材料篇幅更长、数据更复杂,需要考生具备较强的信息筛选和计算能力,申论科目方面,国考的材料主题更宏观,常涉及国家政策、社会热点、经济发展等全国性议题,要求考生具备较高的政治素养和全局视野;省考的材料则更贴近本省实际,关注地方发展、民生问题、基层治理等,考生若对本省省情、政策文件有一定了解,作答时更容易切入,部分省份的省考会在申论中设置“本省特色题型”,如结合本省方言、民俗、政策案例等,这对本地考生是优势,对外地考生则可能增加难度。
从竞争程度来看,国考和省考的“热门岗位”竞争都异常激烈,但整体竞争态势有所不同,国考由于岗位面向全国,吸引了大量考生报考,尤其是中央部委、热门地区(如北京、上海)的岗位,报录比常达到几百比一甚至上千比一,竞争激烈程度远超普通省考岗位,但国考中部分艰苦边远地区岗位或特殊专业岗位,由于报名条件限制,竞争压力相对较小,省考的竞争则呈现“两极分化”特点:省直、市直等核心岗位往往因待遇好、平台高而成为“香饽饽”,报录比可能不亚于国考热门岗位;而县乡基层岗位,尤其是面向本地户籍或要求基层服务经历的岗位,竞争压力相对较小,甚至可能出现“报名人数不足开考比例”的情况,对于应届毕业生而言,国考和省考都会提供一定比例的应届生岗位,但省考中基层岗位对应届生的需求量更大,若考生目标是“上岸”,省考基层岗位可能是更容易的选择。
从地域限制和户籍要求来看,省考的地域性优势明显,多数省考岗位会限制本省户籍或本省生源,部分岗位还会要求在本省有基层工作经历,这为本地考生减少了大量外地竞争者,而国考岗位大多面向全国户籍,仅少数涉密或特殊岗位会限制户籍,导致外地考生在报考热门地区国考岗位时需与全国考生竞争,对于希望在家乡发展的考生,省考无疑是更“友好”的选择,既能规避地域竞争劣势,又能利用对本地政策的熟悉度提升申论作答针对性。
综合来看,国考和省考的“容易”程度因人而异:若考生专业优势明显(如法学、计算机、财会等热门专业),政治面貌为中共党员,且有较强的全局思维能力,可尝试冲击国考中限制条件较多的岗位,竞争压力可能相对较小;若考生是应届毕业生,目标明确为基层岗位,或熟悉本省省情、具备本地户籍,省考的岗位选择更多、竞争更分散,上岸概率可能更高,考生还需结合自身备考情况,若擅长快速答题且逻辑思维强,国考行测的“题海战术”可能更适应;若文字功底扎实、关注地方政策,省考申论的“本土化”特点反而更容易发挥。

相关问答FAQs
Q1:国考和省考可以同时报考吗?
A:可以,国考和省考的考试时间通常不同(国考一般在每年12月,省考多在次年3-4月),且招录系统相互独立,考生只要符合报考条件,可同时报考国考和省考,甚至多个省份的省考,但需注意,如果考生同时通过国考和省考的笔试、面试,最终只能选择一个岗位入职,需提前做好取舍。
Q2:省考的申论和国考申论在复习时需要区别对待吗?
A:需要,虽然两者考查能力核心一致,但命题重点和材料风格差异较大,复习国考申论应多关注国家政策文件(如政府工作报告、十四五规划)、全国性社会热点(如乡村振兴、科技创新),提升宏观分析能力;复习省考申论则需重点研究本省政府工作报告、地方性法规、本省民生政策(如教育、医疗、交通领域的举措),并多练习结合本省实际的申论真题,作答时体现“本土思维”,建议考生在备考后期将70%精力投入到目标考试的针对性复习中,30%精力兼顾另一种考试的通用能力训练。

