省考国考可以同时考吗,这是许多备考公务员的考生非常关心的问题,从政策层面来看,国家公务员考试(简称“国考”)和各省公务员考试(简称“省考”)在考试时间、招录对象和考试内容等方面存在一定差异,一般情况下,考生可以同时报考国考和省考,但需要满足特定条件并注意相关限制,下面从多个维度详细分析这一问题。
从考试时间和组织单位来看,国考和省考通常由不同部门组织,时间上一般不冲突,国考由国家公务员局统一组织,报名时间通常在每年10月,考试时间在11月底或12月初;而省考由各省公务员主管部门组织,多数省份会参加全国联考,报名时间一般在每年2-3月,考试时间在4月左右,但也有少数省份会单独组织考试,例如北京、上海等地的省考时间可能与联考时间不一致,但总体而言,国考和省考的考试时间通常错开,为考生同时报考提供了可能,需要注意的是,如果考生在国考和省考中均进入面试环节,可能会面临时间冲突,需要根据实际情况协调。

从招录对象的限制来看,国考和省考对考生的户籍、学历、工作经历等要求有所不同,部分岗位可能存在限制条件,但一般情况下考生可以同时报考,国考的招录岗位面向全国,部分岗位可能对户籍无限制,部分岗位可能要求特定户籍或基层工作经历;省考的招录岗位则更侧重于本省生源或本户籍考生,尤其是县级及以下岗位,可能会限制户籍或要求在本省有基层工作经历,考生在报考时,需要仔细阅读招考公告和职位表,确保自己同时符合国考和省考的报考条件,某考生是某省户籍,同时满足国考某岗位的户籍限制和省考某岗位的户籍要求,那么他就可以同时报考这两个考试。
和形式来看,国考和省考的公共科目均为《行政职业能力测验》和《申论》,但题量、难度和侧重点有所不同,国考的《行政职业能力测验》题量通常为135道题,考试时间为120分钟,难度相对较大;省联考的《行政职业能力测验》题量通常为120道题,考试时间为120分钟,难度略低于国考。《申论》科目方面,国考的材料选取更宏观,涉及国家政策、社会热点等,而省考的材料则更贴近本省实际,侧重于地方治理和民生问题,部分省份的省考可能会增设专业科目考试,例如公安、银保监等岗位,而国考中也有部分岗位需要加试专业科目,考生在同时备考时,需要兼顾两者的差异,既要掌握通用知识点,又要针对不同考试的特点进行针对性复习。
考生需要注意一些特殊情况下的限制,如果考生在国考中被录用,那么将不能再参加后续的省考;如果考生在省考中被录用,通常也不能再参加国考或其他省份的公务员考试,部分省份的招考公告中可能明确规定,已通过国考面试或被录用的考生不得报考本省省考,考生需要仔细阅读相关条款,对于在职人员,如果所在单位有关于报考公务员的限制性规定,也需要提前了解清楚,避免影响报考。
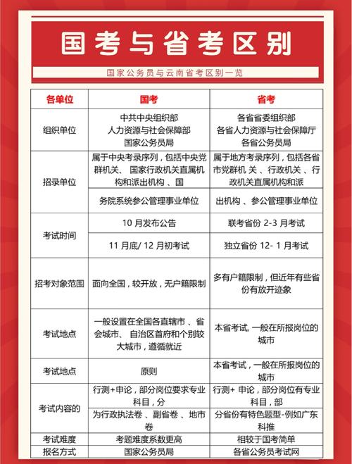
为了更清晰地展示国考和省考的区别及同时报考的注意事项,以下表格总结了关键信息:

| 对比维度 | 国家公务员考试(国考) | 各省公务员考试(省考) | 同时报考注意事项 |
|---|---|---|---|
| 组织单位 | 国家公务员局 | 各省公务员主管部门 | 无直接冲突,但需关注各省是否单独组织考试 |
| 考试时间 | 每年10-11月 | 多数省份在3-4月(联考),部分省份单独组织 | 时间上通常不冲突,但需协调面试时间 |
| 招录范围 | 面向全国,部分岗位限户籍或基层经历 | 面向本省,部分岗位限本省户籍或基层经历 | 需同时满足两个考试的报考条件,如户籍、学历等 |
| 考试科目 | 《行测》《申论》,部分岗位加试专业科目 | 《行测》《申论》,部分岗位加试专业科目(如公安岗) | 备考时兼顾通用知识点和地方特色,针对性复习 |
| 录用后限制 | 一旦被录用,不得再报考其他公务员考试 | 一旦被录用,不得再报考其他公务员考试 | 需谨慎选择报考岗位,避免重复录用冲突 |
| 特殊限制 | 部分岗位要求应届生、基层工作经历等 | 部分岗位要求应届生、本省户籍等 | 仔细阅读招考公告,确保同时符合两个考试的报考条件 |
考生在同时报考国考和省考时,还需要合理安排备考时间和精力,由于两个考试的考试内容既有重合也有差异,建议考生先以公共科目《行政职业能力测验》和《申论》的通用知识点为基础,进行系统复习,然后再针对国考和省考的不同特点进行专项突破,可以重点练习国考的难题,同时关注本省省考的时政热点和地方政策,在报名阶段,建议考生根据自身条件选择合适的岗位,避免盲目报考,提高备考效率。
需要提醒考生的是,虽然可以同时报考国考和省考,但一定要遵守考试纪律和诚信要求,在报名和考试过程中,如实填写个人信息,提供真实材料,避免因弄虚作假导致取消考试资格或录用资格,要密切关注国家公务员局和各省公务员主管部门发布的官方公告,及时了解考试动态和政策变化,确保报考和备考过程顺利进行。
相关问答FAQs:
-
问:如果同时参加了国考和省考,并且在两个考试中都进入了面试,时间冲突怎么办?
答: 如果国考和省考的面试时间发生冲突,考生需要优先选择其中一个考试,根据公务员考试的相关规定,考生一旦确认参加某个考试的面试,原则上不得无故放弃,否则可能会被记入诚信档案,影响后续报考,建议考生根据自身情况(如岗位偏好、备考状态等)做出选择,并及时与招录单位沟通说明情况,避免因时间冲突导致资格被取消。 -
问:在职人员可以同时报考国考和省考吗?需要单位同意吗?
答: 在职人员可以同时报考国考和省考,但需要满足两个考试的报考条件,并且部分单位可能对在职人员的报考行为有限制,根据公务员考试政策,在职人员报考需征得所在单位同意,尤其是服务年限未满的在职人员(如试用期公务员、参照公务员法管理单位工作人员等),建议考生提前了解所在单位的人事管理规定,必要时与单位沟通,确保符合报考要求,避免因单位不同意导致无法录用。
