官方建议(以2026款及之后车型为例)
别克官方对于英朗的保养建议,核心依据是 “行驶里程” 和 “时间”,以 “先到者为准” 的原则。
-
基础保养(小保养)周期:
(图片来源网络,侵删)- 里程: 每 5,000公里 或 5,000英里
- 时间: 每 6个月
- “5千公里或6个月,哪个先到就做哪项。”
-
机油类型与周期的关系:
- 普通矿物机油/半合成机油: 早期部分英朗车型可能使用这类机油,严格遵循5000公里/6个月的周期。
- 全合成机油(主流推荐): 目前市面上绝大多数英朗车型(特别是搭载1.5L自吸和1.3T三缸发动机的版本)都推荐使用 API SP级或ILSAC GF-6A标准的全合成机油。
- 官方建议周期: 即使使用全合成机油,别克官方仍建议保持 5000公里/6个月 的保养周期,这是为了确保机油滤清器、空调滤清器等其他耗材同步更换,并对车辆进行全面检查。
- 实际延长建议: 在良好驾驶习惯(如不激烈驾驶、多市区少高速)和优质全合成机油(如美孚1号、嘉实多极护、壳牌超凡喜力等)的前提下,很多车主和技师会将保养周期延长至 7500公里或一年,这可以节省保养费用,但需确保机油品质和滤清器质量过关。
-
大保养周期:
- “大保养”通常指更换机油、机油滤清器之外的更多项目,英朗的大保养没有固定周期,而是与“小保养”交替进行,主要依据是 里程。
- 常见大保养项目及周期:
- 机油 + 机油滤清器 + 空气滤清器 + 空调滤清器: 通常在 2万公里或2年 左右进行一次。
- 机油 + 机油滤清器 + 火花塞: 火花塞的更换周期较长,通常为 4-6万公里 或更久(具体看火花塞类型,铱金/铂金火花塞寿命更长)。
- 刹车油: 建议每 4万公里或2年 更换一次,刹车油含水量超标会影响刹车性能,关乎行车安全,必须重视。
- 变速箱油:
- 6AT自动变速箱: 建议每 4-6万公里 更换一次。
- CVT无级变速箱: 建议每 4-6万公里 更换专用CVT变速箱油。
- 冷却液(防冻液): 通常建议每 4-6万公里或4年 更换一次。
不同发动机的特殊注意点
英朗车型主要有两种发动机,保养时略有侧重:
-
5L L2V 自然吸气发动机:
(图片来源网络,侵删)- 这款发动机技术成熟,稳定可靠,对保养要求相对“佛系”。
- 按照官方推荐的5000公里/6个月周期进行小保养即可。
- 大保养项目如火花塞、变速箱油等,按照上述里程更换即可。
-
3T L3T 涡轮增压发动机:
- 对机油要求更高: 必须使用 全合成机油,因为涡轮工作时温度和压力极高,普通机油难以提供足够的保护。
- 建议缩短保养周期: 为了更好地保护涡轮增压器,建议将小保养周期缩短至 5000公里或严格按6个月 执行,不要过度延长。
- 冷启动和热车: 涡轮车型更强调冷启动后等待30秒至1分钟再行驶,停车后最好怠速运转30秒再熄火,有助于保护涡轮。
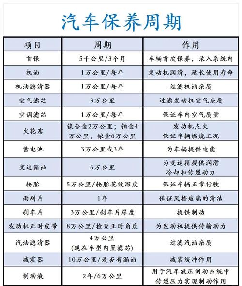
保养项目详解
| 保养项目 | 建议更换周期 | 重要性说明 |
|---|---|---|
| 机油 & 机油滤清器 | 小保养核心 • 官方:5000公里/6个月 • 全合成可酌情延长至7500公里/1年 |
发动机的“血液”,润滑、清洁、降温、密封,机油滤清器过滤杂质,必须与机油一同更换。 |
| 空气滤清器 | • 官方:2万公里/2年 • 建议:1-1.5万公里或每年更换一次 |
过滤进入发动机的空气,脏了会影响进气效率,导致动力下降、油耗增加,成本不高,可自行更换。 |
| 空调滤清器 | • 官方:2万公里/2年 • 建议:1万公里或每年更换一次(尤其在雾霾或花粉多的地区) |
过滤进入车厢的空气,直接影响车内人员的呼吸健康,非常便宜,建议勤换。 |
| 火花塞 | • 普通型:3-4万公里 • 铱金/铂金型:6-8万公里 |
点燃混合气,性能衰减会导致动力下降、油耗增加、启动困难。 |
| 刹车油 | • 建议:4万公里/2年 | 关系到刹车性能,含水量超过3%就必须更换,关乎生命安全。 |
| 变速箱油 | • 建议:4-6万公里 | 保证变速箱正常工作,换挡平顺,延长变速箱寿命。 |
| 冷却液(防冻液) | • 建议:4-6万公里/4年 | 为发动机降温,冬季防冻,防锈蚀。 |
| 刹车片 & 刹车盘 | • 检查周期:2万公里 • 更换周期:视磨损情况而定(通常6-10万公里) |
耐磨件,磨损到极限必须更换,否则影响刹车效果。 |
实用保养小贴士
- 以手册为准: 最权威的保养信息永远是您的《车主保养手册》,上面会根据您的车辆VIN码,给出最精准的建议。
- 选择正规渠道: 尽量去别克4S店或信誉良好的大型连锁维修店,他们使用原厂或认证配件,技师经验更丰富。
- 保留保养记录: 每次保养后,索要并保存好保养单据,这不仅是车辆健康的档案,在日后卖车时也能证明您的爱车得到良好养护,增加车辆残值。
- 注意观察车辆状态: 保养周期不是绝对的,如果您发现车辆出现以下情况,应提前进行检查保养:
- 机油灯报警。
- 发动机噪音变大、抖动加剧。
- 油耗异常升高。
- 刹车感觉变软、行程变长。
- 关于三缸机: 英朗的三缸1.3T发动机在平顺性和抖动控制上已做得不错,但长期来看,合理的保养(尤其是使用高品质机油)对其平稳运行至关重要。
对于别克英朗车主,可以遵循以下简单法则:
- 小保养: 5000公里/6个月 是官方“安全线”,使用全合成机油可延长至 7500公里/1年。
- 大保养: 围绕小保养,在 2万、4万、6万 等关键里程点,更换空气/空调滤芯、火花塞、刹车油、变速箱油等项目。
- 核心: 定期检查,按时更换,使用正品,保留记录。
希望这份详细的指南能帮助您轻松搞定英朗的保养!

