2026年国考的职位表是当年考生选择报考岗位的唯一官方依据,它详细列出了所有中央机关及其直属机构招录职位的具体要求,包括职位代码、部门名称、机构层级、职位属性、招录人数、专业、学历、学位、基层工作经历、其他条件等。
2026年的国考已经结束,现在查询职位表主要用于研究历年真题、了解国考招录趋势、进行自我定位和备考参考,您无法再用此职位表进行实际报名。

如何获取2026年国考职位表?
您可以通过以下途径找到当年的官方职位表(通常是Excel格式):
-
国家公务员局官方网站 (最权威)
- 网址:
http://bm.scs.gov.cn/ - 操作路径:访问该网站,在首页的历史公告或招录专题中寻找“2026年度中央机关及其直属机构考试录用公务员专题”。
- 提示: 由于是历史信息,可能需要在该网站的档案库或公告历史中查找,直接搜索“2026年国家公务员考试职位表”通常也能找到存档链接。
- 网址:
-
教育类或公考类网站 (最方便)
- 许多公考培训机构或教育门户网站会整理历年国考职位表,并提供下载。
- 中公教育、华图教育、粉笔公考等网站,在其“职位库”、“历年职位”等栏目中基本都能找到。
- 优点: 这些网站通常会对职位表进行整理,并提供在线筛选、查询等便捷功能,方便您进行研究。
-
文件分享平台
(图片来源网络,侵删)在百度文库、豆丁网等平台搜索“2026国考职位表”,也能找到网友上传的版本。
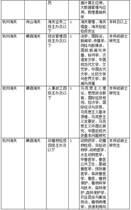
2026年国考职位表的核心解读(关键信息)
职位表是考生筛选岗位的“地图”,理解每一列的含义至关重要,以下是职位表中的核心字段及其解读:
| 字段名称 | 中文解释 | 考生应关注点 |
|---|---|---|
| 职位代码 | 每个职位的唯一身份证号 | 报名时必须填写,务必准确无误。 |
| 部门名称 | 招录单位的全称,如“外交部”、“国家统计局” | 决定了你未来的工作单位和性质。 |
| 机构层级 | 中央、省(副省)、市(副市)、县(区)、乡镇 | 影响工作地点、发展平台和待遇。 |
| 职位属性 | 普通职位、特殊专业职位、公安机关人民警察职位等 | 决定了考试科目和专业测试,特殊专业职位可能加试专业课。 |
| 招录人数 | 该职位计划招录的人数 | 竞争激烈程度的重要参考,招录人数多的岗位,进面几率相对更高。 |
| 职位简介 | 对该岗位工作内容的简要描述 | 判断自己是否对该工作内容感兴趣和适合。 |
| 专业 | 要求考生所学专业 | 硬性门槛,必须严格按照专业目录来,有些岗位要求“专业大类”,有些要求“具体专业”。 |
| 学历 | 要求的最低学历,如“本科”、“硕士研究生” | 硬性门槛,国考岗位普遍要求本科及以上学历。 |
| 学位 | 要求的最低学位,如“学士”、“硕士” | 硬性门槛,学历和学位需同时满足。 |
| 基层工作经历 | 对工作年限和经验的要求 | 如“无限制”、“两年以上”、“五年以上”等,应届生通常选择“无限制”。 |
| 基层工作经历地点 | 要求基层工作经历发生的地区 | 部分岗位会限定工作地点,如“县级以下”、“西部地区”等。 |
| 其他条件 | 除上述外的特殊要求 | “拦路虎”和“加分项”,如:性别、政治面貌(中共党员/共青团员)、资格证书(法律职业资格证、CPA等)、户籍、服务基层项目经历(大学生村官、三支一扶等)、外语水平、计算机能力等。 |
| 考试类别 | A类、B类等 | 决定了《申论》试卷的类别,部分岗位有特殊要求。 |
如何利用2026年职位表进行备考?
虽然2026年的职位已成过去,但它对于备考2025年及以后国考的考生非常有价值:
-
了解招录趋势
(图片来源网络,侵删)- 专业需求: 观察哪些专业是当年的“热门专业”(如法学、财会、计算机、汉语言文学),哪些是“冷门专业”,这可以帮助你了解国家机关的人才需求方向。
- 学历要求: 分析本科、硕士、博士岗位的比例,了解学历在国考中的竞争力。
- 基层经历: 关注对“基层工作经历”要求高的岗位数量,了解政策导向。
-
进行自我定位
- 专业匹配度: 对照自己的专业,看看能报考哪些大类的岗位,评估自己的选择范围。
- 能力评估: 看看自己是否具备一些“加分项”,如党员身份、法律职业资格证等,在备考时,可以思考如何将这些优势与未来岗位结合起来。
-
针对性备考
- 行测/申论: 无论什么岗位,行测和申论都是必考科目,研究历年职位表能让你明确,所有考生都需要在这两科上打下坚实基础。
- 专业科目: 如果你的专业是“法学”、“财会”、“公安”等,要特别注意这些岗位可能加试的专业科目,提前了解考试范围,进行针对性复习。
备考建议(面向未来考生)
- 尽早准备: 国考竞争激烈,建议至少提前6-8个月开始系统复习。
- 主攻行测: 行测题量大、时间紧,需要通过大量刷题来提高速度和准确率。
- 精炼申论: 申论考察阅读理解、综合分析和文字表达能力,多关注时事政治,勤动笔练习。
- 关注时政: 每年的《政府工作报告》、中央一号文件、重要会议精神等都是申论和行测常识的重要素材来源。
希望以上信息对您有帮助!如果您需要查询其他年份的国考职位表或有其他备考问题,随时可以提问。
