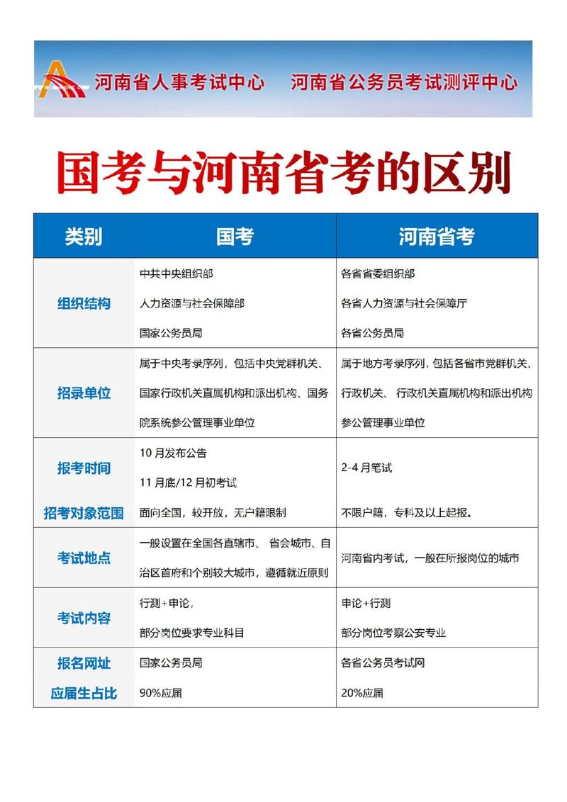
核心区别:招录单位性质不同
这是最根本的区别,决定了你未来的工作方向和级别。
-
国考 (国家公务员考试)
(图片来源网络,侵删)- 招录单位: 中央党群机关、中央国家行政机关及其直属机构、垂直管理系统。
- 工作地点: 主要在北京、上海等直辖市,以及各省份的省会城市或特定地点。
- 单位性质: 代表国家在行使权力,工作内容通常具有全国性、宏观性或跨区域性。
- 中央部委: 如外交部、财政部、国家发改委等(工作地点在北京)。
- 直属机构: 如海关、税务局、海事局、国家统计局调查总队等(通常在各省会或大城市设有分支机构)。
- 垂直管理系统: 如铁路公安、海关、国家能源局等,这些系统从中央到地方实行垂直管理,地方政府的干预较少。
-
省考 (各省公务员考试)
- 招录单位: 省级、市级、县级、乡镇级各级人民政府及其组成部门、直属机构和下属单位。
- 工作地点: 主要在省内,具体到某个市、县、乡镇。
- 单位性质: 代表地方在行使权力,工作内容更侧重于本地区的具体事务和民生问题。
- 省直机关: 如省教育厅、省公安厅等(工作地点在省会)。
- 市直机关: 如市教育局、市财政局等(工作地点在对应的地级市)。
- 县/乡镇机关: 如县市场监督管理局、乡镇政府等(工作地点在县城或乡镇)。
与形式的区别
虽然两者都考《行政职业能力测验》和《申论》,但在细节上有所不同。
-
公共科目:
- 《行政职业能力测验》(行测):
- 国考: 题量通常更大,难度也相对更高,题目设计更侧重于宏观政策、时事政治和全国性议题。
- 省考: 题量相对较少,难度略低,题目内容更贴近本省的省情、地方政策和地方性法规。
- 《申论》:
- 国考: 材料通常围绕国家大政方针、重大社会问题、国际关系等,要求考生具备更广阔的视野和更高的政策理论水平。
- 省考: 材料更多聚焦于本省的社会发展、民生问题、地方治理等,要求考生更了解本省的实际情况,部分省份的申论会考查“乡镇卷”,内容更偏向基层工作。
- 《行政职业能力测验》(行测):
-
专业科目:
(图片来源网络,侵删)- 国考: 针对专业性极强的岗位,会加试专业科目。
- 银保监会/证监会: 考金融监管基础知识。
- 公安机关人民警察职位: 考公安专业科目。
- 外交部等: 可能考外语水平测试。
- 省考: 部分省份也会针对特定岗位(如法检系统、监狱系统等)加试专业科目,但不如国考普遍和统一。
- 国考: 针对专业性极强的岗位,会加试专业科目。
招录流程与时间的区别
-
报名时间:
- 国考: 非常固定,一般在每年10月中下旬发布公告和职位表,11月底或12月初进行笔试。
- 省考: 时间不统一,分为两种情况:
- 联考省份: 大部分省份会参加“公务员联考”,即在同一天进行笔试,报名时间通常在每年3月,笔试在4月中下旬。
- 单独招考省份: 部分省份(如北京、上海、江苏、浙江等)会单独组织考试,时间可能早于或晚于联考。
-
招录周期:
- 国考: 招录规模大,流程规范,周期相对固定,从公告到最终录用大约需要半年左右。
- 省考: 各省独立进行,招录周期和节奏各不相同。
地域与户籍限制的区别
-
国考:
- 户籍限制较少: 大部分岗位面向全国考生,不限户籍,但部分艰苦边远地区或特殊岗位可能会有户籍或生源地要求。
- 地域选择: 考试地点和最终工作地点是分离的,考生可以根据职位表选择全国各地的岗位(只要符合条件)。
-
省考:
(图片来源网络,侵删)- 户籍限制较多: 很多省份的岗位会明确要求“本省户籍”或“本省生源”,尤其是一些基层岗位或市县级岗位,以吸引本地人才。
- 地域选择: 考生主要在本省范围内选择岗位,流动性相对较小。
竞争程度与职业发展的区别
-
竞争程度:
- 国考: 报名人数多,热门岗位(如部委、海关、税务等)的报录比可能达到几千比一,竞争异常激烈。
- 省考: 竞争也很激烈,但相比国考,部分基层岗位或冷门岗位的竞争压力会小一些,具体取决于省份的热度和岗位的吸引力。
-
职业发展:
- 国考:
- 平台高: 在中央部委工作,能接触到更高层面的政策和资源,职业起点高。
- 晋升路径: 晋升路径相对清晰,但天花板可能较低(尤其是在部委级别),且调动到地方的机会相对较少。
- 稳定性: 极高,工作压力相对稳定。
- 省考:
- 接地气: 更了解地方实际情况,工作内容与民生联系更紧密。
- 晋升路径: 晋升速度可能更快,尤其是在经济发达省份,天花板相对更高(可以做到地方大员)。
- 调动机会: 在本省系统内调动机会较多,未来也可能通过遴选考试进入中央机关。
- 国考:
总结对比表
| 对比维度 | 国家公务员 (国考) | 各省公务员 (省考) |
|---|---|---|
| 招录单位 | 中央部委、直属机构、垂直管理系统(海关、税务等) | 省、市、县、乡镇各级地方机关 |
| 工作地点 | 主要在北京、直辖市及各省份的省会/大城市 | 主要在本省内的市、县、乡镇 |
| 行测题量大、难度高,申论材料宏观性强 | 行测难度略低,申论材料侧重本省省情 | |
| 报名时间 | 每年10月中下旬 | 不固定,联考省份多在3月 |
| 笔试时间 | 每年11月底或12月初 | 联考省份多在4月中下旬 |
| 户籍限制 | 较少,大部分岗位不限户籍 | 较多,很多岗位要求本省户籍或生源 |
| 竞争激烈程度 | 整体极高,热门岗位报录比惊人 | 非常激烈,但部分基层岗位压力稍小 |
| 职业发展 | 平台高,起点高,视野广,晋升路径清晰 | 接地气,与地方联系紧密,晋升天花板可能更高 |
| 选择范围 | 全国范围 | 本省范围 |
如何选择?
- 如果你想进入中央部委,追求更高的平台和更广阔的视野,不畏惧激烈的竞争,并且对户籍没有限制,那么国考是你的首选。
- 如果你希望在家乡或心仪的城市工作,更关注本地的民生和发展,或者有户籍限制,那么省考提供了更丰富和贴近实际的选择。
- 对于很多考生来说,国考和省考是“两手准备”的,国考可以当作一次“练兵”,即使失利,也能为省考积累宝贵的经验。
希望这份详细的对比能帮助你做出更清晰的选择!祝你考试顺利!
