(主标题+副标题,兼顾SEO与吸引力):
2025吉林省公务员考试全攻略:国考与省考区别、报名流程、备考指南 一篇文章读懂吉林公务员考试,从公告发布到上岸全流程解析

文章正文:
引言:吉林人的“铁饭碗”梦,从这里开始
“学而优则仕”,考取公务员,是无数吉林学子和有志之士实现职业理想、服务家乡的重要途径,吉林省地处东北腹地,素有“长白林海”、“黑土粮仓”之美誉,其公务员队伍的建设也备受关注,每年,吉林省国考与省考都牵动着万千家庭的心。
许多初次接触的考生常常会问:国考和省考有什么区别?我该考哪一个?吉林省的公务员考试有什么特殊之处?别担心,本文将作为您的“领航员”,为您系统梳理吉林省公务员考试的核心信息,助您在备考之路上少走弯路,成功“上岸”!
第一部分:核心辨析——吉林省国考 vs. 省考,你该选谁?
这是所有考生面临的首要问题,国考和省考虽然都是公务员考试,但区别显著,适合的人群也各不相同。
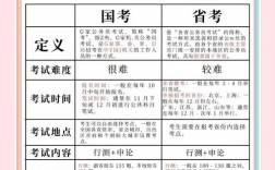
| 对比维度 | 国家公务员考试(国考) | 吉林省公务员考试(省考) |
|---|---|---|
| 组织单位 | 中共中央组织部、国家公务员局 | 吉林省公务员主管部门(省委组织部、省人社厅、省公务员局) |
| 招考单位 | 中央机关及其直属机构,如税务、海关、银保监会、国家统计局驻吉调查总队等。 | 吉林省各级机关,包括省直机关、市(州)直机关、县(区)直机关、乡镇(街道)机关等。 |
| 招考对象 | 面向全国,符合条件的均可报考,部分职位对户籍、基层工作经历有要求。 | 主要面向吉林省户籍或生源,或符合吉林省规定条件的考生。“本地属性”更强。 |
| 考试时间 | 固定在每年10月报名,11月底或12月初笔试。 | 时间不固定,通常在上半年(3-4月)进行,多省联考,个别年份或下半年有特殊招录。 |
| 考试科目 | 《行政职业能力测验》(行测)、《申论》,部分职位加试专业科目(如银保监会、证监会等)。 | 《行政职业能力测验》(行测)、《申论》,申论科目会更侧重于吉林省情、省策和地方发展问题。 |
| 职位特点 | 岗位层级高,发展平台广,但竞争异常激烈,部分岗位可能需要长期异地工作。 | 岗位选择多,覆盖面广,离家近的可能性大,更贴近基层工作实际,是服务吉林本地的重要途径。 |
一句话总结:
- 想去中央部委、国家垂直管理机构,且不畏惧激烈竞争,首选国考。
- 想扎根吉林,服务家乡,享受更稳定的本地化就业,吉林省省考是你的不二之选。
第二部分:吉林省公务员考试全流程详解
了解完区别,我们再来看看从“公告发布”到“最终录用”的全过程。
关注公告与职位表
- 省考信息发布平台: 吉林省公务员考试网(官方网站)、吉林人事考试网、吉林日报等官方媒体。请务必以官方发布为准!
- 国考信息发布平台: 国家公务员局官网(最权威)。
- 关键信息: 招考公告、职位表、考试大纲、报名须知,下载职位表后,使用Excel的筛选功能,根据自己的专业、学历、政治面貌、基层工作经历等条件,精准定位适合自己的职位。
报名与资格审查
- 时间: 通常为一周左右,建议不要在最后一天扎堆报名,以免审核不通过错过时机。
- 流程: 网上注册 -> 填报信息 -> 选择职位 -> 资格审查 -> 缴费 -> 打印准考证。
- 注意事项:
- 诚信报考: 所填信息必须真实有效,一旦发现弄虚作假,将取消资格。
- 合理选择: 可以“1报多审”,即同时报考多个符合条件的职位,但最终只能选择一个进行确认缴费。
笔试(核心环节)
笔试是进入面试的“敲门砖”,必须全力以赴。
-
考试科目:
- 《行政职业能力测验》(行测): 客观题,考察常识判断、言语理解与表达、数量关系、判断推理、资料分析五大模块。题量大、时间紧,考验的是速度和准确率的平衡。
- 《申论》: 主观题,通常由几则给定材料构成,要求考生根据材料进行分析、概括、提炼,并撰写文章,考察的是阅读理解能力、综合分析能力、提出和解决问题能力、文字表达能力。吉林省申论会紧密结合吉林省的经济社会发展战略,如“一主六双”高质量发展战略、乡村振兴、生态保护等热点话题。
-
笔试时间: 通常为一天上午考行测,下午考申论。
面试与体检
- 确定面试名单: 笔试成绩公布后,根据招录人数的一定比例(通常为3:1)确定进入面试人员。
- 面试形式: 吉林省公务员面试最常见的形式是结构化面试,考生在规定时间内回答固定问题,考官根据表现进行打分,主要考察综合分析、计划组织、应变能力、语言表达、举止仪表等。
- 综合成绩计算: 综合成绩 = 笔试成绩 × 权重 + 面试成绩 × 权重(具体权重见招考公告)。
- 体检与考察: 面试通过后,进入体检和考察环节,体检标准参照《公务员录用体检通用标准(试行)》,考察则侧重于考生的思想政治、道德品质、能力素质、学习和工作表现、遵纪守法、廉洁自律等情况。
第三部分:吉林省情与申论备考热点(独家秘笈)
对于吉林省考,了解省情是申论取得高分的关键。
-
核心省情关键词:
- “一主六双”高质量发展战略: 这是吉林省当前和今后一个时期发展的总抓手,是申论命题的“题眼”,务必理解其内涵,即以长春为主引擎,构建“双廊”、“双带”、“双线”、“双基地”、“双屏障”、“双协同”的空间格局。
- 农业大省与粮食安全: 作为“黑土粮仓”,保障国家粮食安全是吉林的重大政治责任,关于黑土地保护、现代农业发展、乡村振兴等话题是申论常考内容。
- 冰雪旅游与生态经济: 吉林拥有得天独厚的冰雪资源和生态优势,如何将“冷资源”变成“热经济”,发展生态旅游,是推动经济转型的重要方向。
- 老工业基地振兴: 继续深化国企改革,培育新兴产业,推动产业结构优化升级,是吉林经济发展的永恒主题。
-
备考建议:
- 关注官方媒体: 每日阅读《吉林日报》、关注“吉林发布”等官方微信公众号,了解最新政策动态和时政热点。
- 积累政策文件: 搜集吉林省政府工作报告、国民经济和社会发展规划纲要等文件,学习官方表述。
- 模拟练习: 练习申论写作时,要有意识地将吉林省情热点融入答案,体现你对家乡的了解和思考。
第四部分:备考资源与心态调整
工欲善其事,必先利其器。
- 备考资料:
- 教材: 选择市面上主流的、口碑好的行测和申论教材。
- 真题: 近5年的吉林省考真题和国考(吉林地区)真题是备考的“圣经”,务必反复研究,吃透每一道题。
- APP: 利用粉笔、华图等APP进行碎片化刷题,积累常识,练习速度。
- 心态调整:
- 坚持是王道: 公务员备考是一场马拉松,而非百米冲刺,制定科学的计划,并持之以恒地执行。
- 拒绝焦虑: 不要与他人比较进度,专注于自己的学习节奏,适当的放松和锻炼,有助于提高学习效率。
- 平常心对待: 将考试看作一次检验自己能力的机会,即使失败,也是一次宝贵的人生经历。
选择吉林,扎根黑土,成就未来
无论是挑战吉林省国考的广阔平台,还是深耕吉林省省考的乡土情怀,选择成为一名吉林公务员,意味着选择了一份责任与担当,希望这篇文章能为您拨开迷雾,指明方向。
路虽远,行则将至;事虽难,做则必成。 祝所有心怀梦想的考生,都能在吉林这片充满希望的黑土地上,挥洒汗水,实现自己的公职梦想,为家乡的振兴贡献自己的力量!
(全文完)
