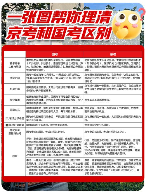
国考和京考面试在多个方面存在显著差异,这些差异源于招录单位性质、考试定位及选拔目标的不同,从招录单位来看,国考面试主要面向中央国家机关及其直属机构,如部委、海关、税务等系统,岗位层级较高,涉及全国性政策执行与宏观管理;而京考面试则聚焦北京市各级机关,包括市直单位、区县政府、街道乡镇等,岗位更侧重地方治理与民生服务,工作内容与北京市本地政策结合紧密。
在面试形式上,两者均以结构化面试为主,但国考部分特殊岗位(如外交部、银保监会等)会采用无领导小组讨论、结构化小组等形式,且题目设计常涉及国家战略、国际事务等宏观议题;京考面试则以常规结构化为主,题目更贴近北京市实际,如“首都核心功能建设”“超大城市治理”“民生服务优化”等地方性话题,对考生的本地认知和政策理解能力要求更高。

评分标准方面,国考面试更看重考生的政治素养、全局观念和理论深度,尤其对涉及国家政策、时政热点的分析能力要求严格,部分岗位(如税务、海关)还会侧重专业知识的考察;京考面试则更强调实践能力与基层适应性,关注考生解决实际问题的思路,例如针对社区矛盾、公共服务优化等具体场景的应对策略,同时会考察对北京市情、发展规划的熟悉程度。
上,国考题目往往围绕“国之大者”,如乡村振兴、科技创新、文化自信等国家级战略,要求考生具备较高的政治站位和宏观视野;京考题目则更具“地方特色”,例如结合北京“四个中心”功能建设、疏解非首都功能、接诉即办机制等本地重点工作,考察考生对本地问题的洞察力和落地能力,京考部分岗位(如基层执法类)可能会增加情景模拟、应急处理等实操性题型,而国考岗位中涉及外语、法律等专业内容的,会在面试中设置专业能力测试环节。
竞争压力方面,国考面试的竞争比通常更高,尤其热门岗位(如部委、中央党群机关)往往出现数百人竞争一个岗位的情况,对考生的综合能力要求更为严苛;京考面试虽然竞争也不小,但部分岗位(如郊区基层岗位)的报录比相对较低,且北京市户籍或本地生活经历有时会成为隐性优势,考生在面试中可结合本地经验展现适应性。
以下是国考与京考面试核心区别的对比:
| 对比维度 | 国考面试 | 京考面试 |
|---|---|---|
| 招录单位性质 | 中央国家机关及直属机构,层级较高 | 北京市各级机关,侧重地方治理 |
| 面试形式 | 以结构化为主,部分岗位无领导小组/结构化小组 | 以常规结构化为主,偶有情景模拟 |
| 评分重点 | 政治素养、全局观念、理论深度 | 实践能力、基层适应性、本地认知 |
| 竞争压力 | 竞争比更高,热门岗位数百人竞争一岗 | 竞争比相对较低,部分岗位有本地优势 |
相关问答FAQs

Q1:国考面试和京考面试在着装要求上有区别吗?
A1:两者均建议穿着正式、得体的职业装,如西装套装,体现对面试的尊重,但京考面试因岗位更贴近基层,部分区县或街道岗位可能对“过度正式”的着装要求稍宽松,考生可根据岗位性质(如执法类可穿制服,综合管理类建议正装)灵活调整,整体以整洁、干练为宜。
Q2:京考面试是否需要提前了解北京市的最新政策?
A2:非常有必要,京考面试题目常结合北京市当前重点工作,如《北京市“十四五”规划》、疏解非首都功能成果、接诉即办改革实践等,考生需提前熟悉北京市政府工作报告、重要政策文件及本地热点事件(如数字经济、生态环保),在回答时能结合本地实际提出具体措施,展现对岗位的适配性。
