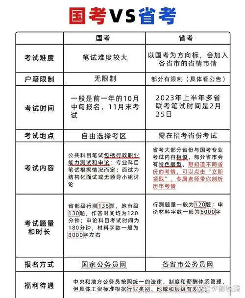
技师考试并非全国统一组织的国家级考试(国考),而是由各省、自治区、直辖市根据本地实际需求自行组织的省级考试(省考),这一考试主要面向技能型人才,旨在通过规范化的考核机制,提升从业人员的专业水平,并为企事业单位选拔合格的技能人才提供依据,从考试性质、组织形式、报考条件到证书效力,技师考试均体现出鲜明的地域特色和行业针对性,与公务员、事业单位等国家统一招录考试存在本质区别。
从组织主体来看,技师考试的省考属性明确体现为“省级统筹、分级实施”,各省人力资源和社会保障部门(或职业技能鉴定中心)是考试的主要组织单位,负责制定考试计划、发布考试公告、命制试题、组织报名和实施考核等工作,江苏省的技师考试由江苏省人力资源和社会保障厅统一管理,而广东省则由广东省职业技能服务指导中心具体负责,这种组织模式使得各省能够结合本地产业发展需求(如制造业、服务业、信息技术等)灵活设置考试内容和专业方向,确保考试与区域经济结构高度契合,相比之下,国考通常由中央公务员主管部门统一组织,面向全国招录,考试内容和岗位具有普适性,而技师考试则更侧重于地方技能人才的实际需求。 与形式上,技师考试的省考特征同样显著,考试一般分为理论知识考试和实际操作考核两部分,理论知识部分通常采用闭卷笔试或机考形式,内容涵盖职业道德、专业基础知识、安全规范等;实际操作考核则要求考生在指定场地完成具体技能操作,如机械加工、设备维修、护理操作等,各省会根据不同职业(工种)的特点制定详细的考核标准和评分细则,山东省的电工技师考试可能侧重电力系统故障排查,而上海市的烹饪技师考试则更注重菜品创新与制作工艺,部分省份还会结合本地产业特色增设特色考核模块,如浙江省针对数字经济领域的“智能制造技师”考核,就融入了工业机器人编程与调试等前沿内容,这种灵活的考试设计使得技师考试能够精准反映地方行业对技能人才的具体要求,而国考则侧重于通用能力和综合素质的考察,形式相对固定。

报考条件方面,技师考试的省考属性也决定了各地政策的差异性,通常情况下,报考技师需要满足“具备高级工职业资格、连续从事本职业工作5年以上(或满足相应学历和工作年限要求)”等基本条件,但各省可根据本地实际情况进行调整,部分省份对获得省级以上技能大赛奖项的考生放宽了工作年限限制,或对新兴职业(如人工智能训练师)设置特殊的报考通道,这种“因地制宜”的报考政策,体现了省级部门在技能人才选拔上的自主性和灵活性,而国考的报考条件则全国统一,强调公平性和规范性。
从证书效力来看,技师考试合格者由各省人力资源和社会保障部门颁发《技师职业资格证书》或《职业技能等级证书》,证书上会注明“××省人力资源和社会保障厅印制”等字样,该证书在全国范围内有效,与国考颁发的公务员录用证书、事业单位聘用证书等具有本质区别——前者是技能水平的证明,后者是人事关系的凭证,值得注意的是,随着“放管服”改革的推进,部分省份已试点推行职业技能等级认定,由企业、行业协会等第三方机构开展评价,但证书仍需经省级人社部门备案,其权威性和认可度仍依赖于省级政府的背书。
技师考试的省考属性,使其成为地方技能人才队伍建设的重要抓手,各省通过自主组织考试,能够更精准地对接产业升级需求,近年来东部沿海省份在技师考试中增设了跨境电商运营、新能源汽车维修等新兴职业模块,而中西部地区则侧重于传统制造业技能的提升,这种差异化发展模式,既体现了省级政府的治理智慧,也为技能人才提供了更贴近本地实际的职业发展路径。
相关问答FAQs
Q1:技师证书与国考颁发的证书有何区别?
A:技师证书是省级人社部门颁发的技能水平证明,反映从业人员在特定职业(工种)中的实操能力和理论水平,主要用于企事业单位技能岗位聘用、薪酬定级等;国考证书(如公务员录用证书、教师资格证书等)是国家机关或事业单位颁发的从业资格或身份证明,对应的是体制内岗位的任职资格,两者性质不同,分别适用于技能型岗位和管理型岗位。

Q2:技师考试能否跨省报考?已取得的证书在其他省份是否认可?
A:技师考试原则上需在户籍所在地或工作所在地(需提供社保证明等材料)报考,部分省份允许符合异地报考条件的考生参与,但需提前咨询当地人社部门,已取得的技师证书在全国范围内有效,但部分省份或企业在岗位聘用时可能会结合本地需求进行附加考核(如实操技能复核),建议持证者关注目标省份的具体政策。

