在选择备考资料时,“先看国考还是省考书”是许多考生纠结的核心问题,这需要结合国考与省考的关联性、差异性和个人备考规划综合判断,不能一概而论,需从考试本质、内容侧重、备考策略三个维度展开分析。
国考与省考的关联性:基础相通,差异为重
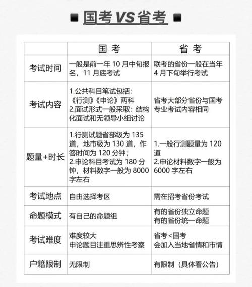
国考(国家公务员考试)与省考(各省公务员考试)同属公务员选拔考试,笔试科目均包含《行政职业能力测验》(简称“行测”)和《申论》,基础知识模块高度重合,行测中,言语理解、数量关系、判断推理、资料分析等题型的核心考点(如逻辑判断的必然性推理、资料分析的基期现期计算)基本一致;申论则均聚焦社会热点、政策理解与文字表达能力,这种关联性意味着,无论是国考还是省考教材,基础理论部分(如行测解题技巧、申论评分标准)可以通用,考生若同时备考,能实现知识复用,提高效率。

但差异同样显著,从招录范围看,国考面向全国,岗位多为中央部委、税务、海关等垂直系统,省考则针对本省各级机关(省直、市直、乡镇等),岗位性质、工作内容不同,导致考试侧重点出现分化,国考行测的常识判断更侧重法律、政治、经济等全国性政策,而省考可能结合本省省情、地方政策(如某省考常考本省“十四五”规划、乡村振兴战略);申论材料方面,国考多聚焦宏观政策(如共同富裕、科技自立自强),省考则更贴近地方治理实际(如基层治理、区域经济发展),部分省份(如广东、山东)省考有独特科目(如广东的《思维能力测验》),或行测题量、题型分布与国考不同(如国考副省级行测135题,而部分省考仅120题),这些差异直接决定了教材的适配性。
备考资料选择逻辑:以目标为导向,分阶段突破
(一)明确目标:先定方向,再选资料
若考生目标明确仅参加国考或仅参加某省省考,资料选择应直接对标目标考试,备考国考可优先选择“国家公务员考试用书”(如中公、华图等机构出版的国考专用教材),其内容更贴近国考命题趋势,包含国考历年真题解析、专项题型训练(如国考常考的“语句排序”“图形推理空间重构”等);若目标为省考,则需选择“XX省公务员考试专用教材”,重点关注本省考情分析、地方政策解读及本省真题库,备考浙江省考,教材中需包含“浙江数字经济”“共同富裕示范区建设”等地域特色内容,这是通用国考教材无法覆盖的。
若考生同时备考国考与多省省考,需采取“基础通用+专项强化”的组合策略,基础阶段可使用国考教材(因其基础知识点覆盖全面),快速掌握行测各模块通用技巧和申论通用写作方法;强化阶段则根据不同省份的考试大纲,补充针对性资料,针对国考强化行测的“篇章阅读”(国考行测言语理解特色题型),针对江苏省考强化“数量关系”的“工程问题”(江苏考题侧重计算技巧),针对四川省考强化“申论”的“公文写作”(四川申论常考通知、报告等应用文)。
(二)分阶段使用资料:基础、强化、冲刺各有侧重
-
基础阶段(1-2个月):以通用教材为主,建立知识框架,此阶段无需区分国考或省考,重点掌握行测各模块的基础理论(如资料分析的“增长量”“比重”公式,判断推理的“翻译推理”规则)和申论的基础题型(归纳概括、综合分析),可使用《行测考点速记手册》《申论万能宝典》等工具书辅助记忆,搭配国考或省考近3年真题进行初步练习,了解考试难度和题型分布。
(图片来源网络,侵删) -
强化阶段(2-3个月):以目标考试专项教材为主,突破薄弱环节,根据目标考试(国考或省考)的命题特点,针对性训练高频考点,国考强化“资料分析”的“综合分析题”(占比高、难度大),省考强化“常识判断”的“省情省况”(如河南省考常考中原经济区、粮食生产核心区),此时需结合目标考试的历年真题(如国考2026-2026年真题,某省省考2026-2026年真题),分析命题规律,总结解题技巧,可使用《国考/省考历年真题详解》《行测5000题》《申论100篇》等刷题资料。
-
冲刺阶段(1个月):以模拟卷和预测卷为主,适应考试节奏,选择与目标考试题型、题量、难度高度匹配的模拟卷(如国考可做“国考冲刺卷”,省考可做“XX省考预测卷”),严格按照考试时间进行模考,培养时间管理能力,回顾错题本,重点攻克高频易错点(如行测的“逻辑判断”中的“加强削弱”题,申论的“文章写作”中的“分论点论证”)。
资料使用避坑指南:避免“唯教材论”,注重真题价值
部分考生陷入“教材依赖症”,认为只要看完教材就能上岸,实则忽略了真题的核心价值,教材是知识体系的“骨架”,而真题是命题规律的“血肉”,无论是国考还是省考,近5年真题均需反复研究,分析高频考点(如国考行测“资料分析”年均15题,占比11%;省考申论“应用文写作”年均1-2题)、命题趋势(如近年国考申论更注重“对策可行性”,省考更侧重“基层视角”)和评分标准(如申论“归纳概括”题要求“全面、准确、简洁”),建议考生将教材与真题结合使用,学完教材章节后,立即做对应模块的真题进行检验,通过“理论-练习-复盘”的闭环提升效果。
需警惕“资料过载”,市面公务员教材琳琅满目,选择2-3套核心资料即可(如1套基础教材+1套真题集+1套专项题库),避免因资料过多导致复习碎片化,对于视频课程、APP题库等辅助资料,需根据个人学习习惯选择,例如基础薄弱者可看系统课,刷题阶段可使用粉笔、华图在线等APP进行专项练习。

相关问答FAQs
Q1:如果同时备考国考和省考,教材需要全部购买吗?
A1:无需全部购买,建议采用“1套通用基础教材+2套目标考试真题集”的组合,通用基础教材(如《国家公务员考试教材》)可覆盖行测、申论核心知识点,用于基础阶段学习;国考和省考真题集各1套,用于强化阶段分析命题差异(如国考侧重宏观政策,省考侧重地方实际),避免重复学习,若某省有特殊科目(如上海申论的“文章论述”题),可额外购买该省专项资料,但通用教材足以应对大部分内容。
Q2:国考教材和省考教材在内容上有哪些具体区别?使用时如何取舍?
A2:区别主要体现在三方面:一是常识判断,国考侧重全国性法律(如《宪法》《民法典》)、重大政策(如“双碳”目标),省考可能增加本省法规(如《XX省乡村振兴促进条例》)、地方发展成就(如某省GDP数据、特色产业);二是申论材料,国考材料多为全国性议题(如数字经济、文化自信),省考材料常结合本省案例(如某省“千万工程”经验、基层治理创新);三是题型侧重,如国考行测“篇章阅读”题量多于省考,部分省考(如江苏)行测“数量关系”更注重技巧性,使用时,基础阶段以国考教材为主(因其知识点更全面),强化阶段结合省考大纲补充本省特色内容,例如用国考教材学“申论综合分析”题,用省考真题练“本省政策理解”题,实现优势互补。
