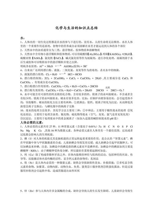
高中化学生活常识总结
化学源于生活,服务于生活,将课本知识与生活现象联系起来,不仅能加深理解,还能让学习变得更有趣,以下是高中化学核心知识点在生活中的体现和应用。
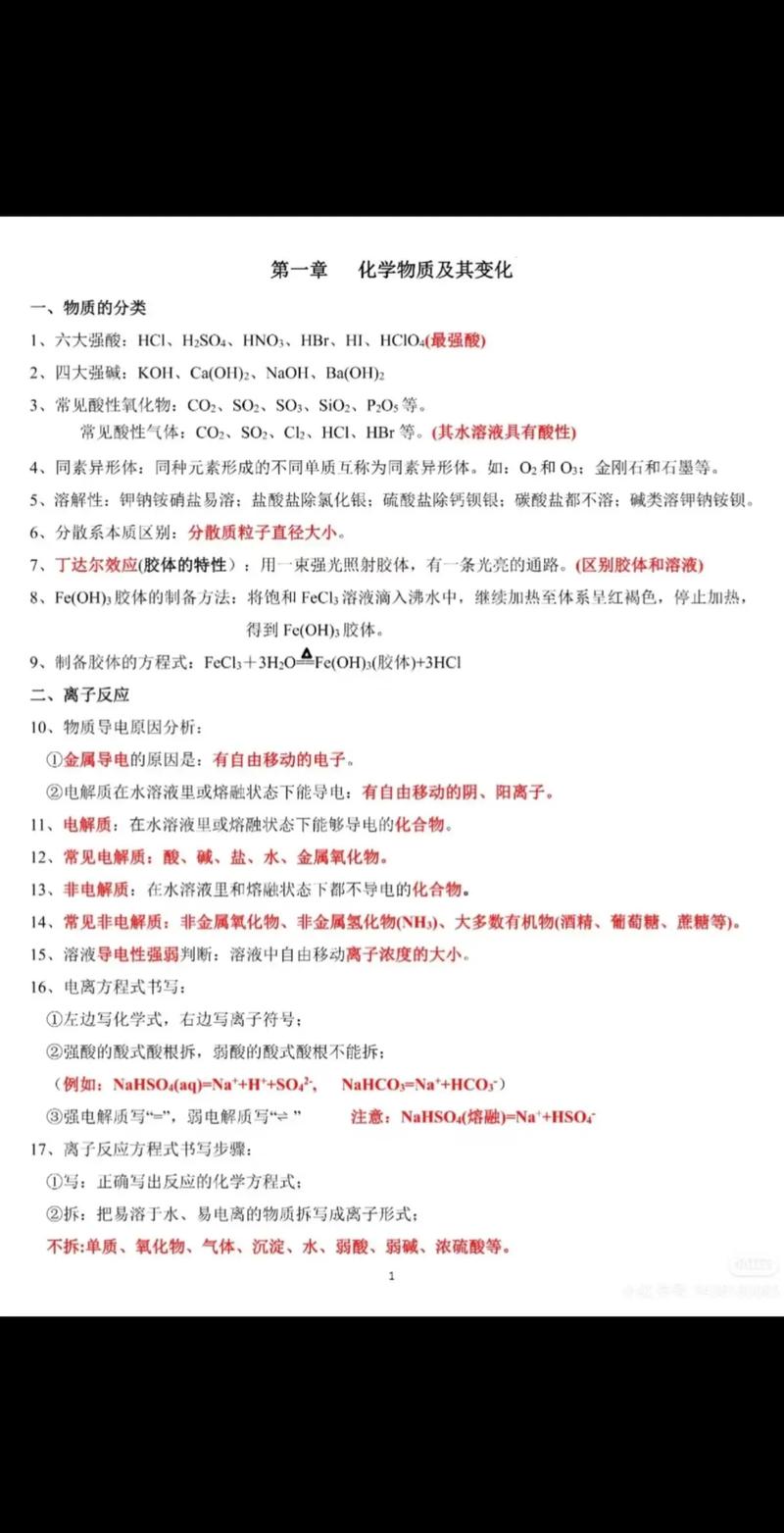
物质的结构与性质
金刚石 vs. 石墨:同素异形体的极致体现

- 课本知识:同素异形体,由同种元素组成的不同单质,结构决定性质。
- 生活应用:
- 金刚石:碳原子形成正四面体网状结构,硬度极大,用作钻头、切割玻璃。
- 石墨:碳原子形成平面六边形层状结构,层间作用力弱,所以质软、滑腻,用作铅笔芯、润滑剂,石墨烯更是“黑金”,前景广阔。
二氧化硅 (SiO₂):无处不在的“骨架”
- 课本知识:原子晶体,硬度大,熔点高,化学性质稳定(但能与HF、强碱反应)。
- 生活应用:
- 沙子、石英、水晶:主要成分都是SiO₂,沙子是建筑材料玻璃、水泥的主要原料。
- 光导纤维:利用光的全反射原理传递信息,是信息高速公路的基石。
- 传统硅太阳能电池:核心材料就是高纯度的硅。
晶体与非晶体
- 课本知识:晶体有规则的几何外形和固定的熔点(如NaCl、石英);非晶体无规则外形,无固定熔点(如玻璃、沥青)。
- 生活应用:
- 玻璃:主要成分是Na₂SiO₃、CaSiO₃等,属于非晶体,所以它可以被吹制成各种形状,受热时逐渐软化,没有固定的熔点。
- 宝石:如钻石、红宝石(含Cr³⁺的Al₂O₃晶体),都是晶体,璀璨夺目。
金属及其化合物
铝的“两性”与日常防护
- 课本知识:铝是两性金属,既能与强酸反应,也能与强碱溶液反应。
- 生活应用:
- 铝制品的耐腐蚀性:铝在空气中会迅速与氧气反应,生成一层致密、坚固的Al₂O₃氧化膜,这层膜保护了内部的铝,使其不易被腐蚀。
- 不能用钢丝球刷铝锅:钢丝球会破坏氧化膜,使铝锅更容易被腐蚀。
- 不能用碱性强的洗涤剂(如纯碱Na₂CO₃)长时间清洗铝制品:因为Al₂O₃和Al都会与NaOH反应,
2Al + 2NaOH + 2H₂O = 2NaAlO₂ + 3H₂↑。
铁的锈蚀与防护

- 课本知识:钢铁的电化学腐蚀,本质是铁的氧化,吸氧腐蚀(普遍)和析氢腐蚀(酸性环境)。
- 生活应用:
- 铁锅:炒菜时,铁锅表面的铁会与食醋(酸性)或酸性物质反应生成少量亚铁离子(Fe²⁺),这也是人体补铁的一个来源,但铁锅也容易生锈,需要及时清洗擦干。
- 自行车链条、铁栏杆的“烤蓝”:表面生成一层致密的四氧化三铁(Fe₃O₄)保护膜,防止生锈。
- 食品中的“脱氧剂”:主要成分是还原性铁粉,它能吸收包装内的氧气,防止食品氧化变质。
- 牺牲阳极的阴极保护法:轮船的船体和海上钻井平台通常镶嵌一块锌块或铝块,锌/铝比铁活泼,优先被腐蚀,从而保护了钢铁船体。
铜绿与铜制品
- 课本知识:铜在潮湿空气中与CO₂、O₂反应,生成碱式碳酸铜
2Cu + O₂ + H₂O + CO₂ = Cu₂(OH)₂CO₃。 - 生活应用:
- 古代铜器(如青铜器)表面的绿色物质:就是铜绿。
- 铜锅/铜壶:不宜长时间盛放酸性食物(如醋、果汁),因为铜会与酸反应,生成有毒的铜盐。
非金属及其化合物
氯气的“功”与“过”
- 课本知识:Cl₂是黄绿色、有刺激性气味的有毒气体,具有强氧化性。
- 生活应用:
- 自来水消毒:Cl₂或其消毒产物(如次氯酸HClO)能杀死水中的细菌病毒,这是“功”。
- 游泳池的气味:就是氯气的味道,说明消毒正在进行中。
- 危害:若自来水中余氯超标,加热或放置时会与有机物反应,可能生成有害的含氯化合物(如三氯甲烷)。
硫的氧化物与酸雨
- 课本知识:SO₂是形成酸雨的主要物质之一。
SO₂ + H₂O ⇌ H₂SO₃,2H₂SO₃ + O₂ = 2H₂SO₄。 - 生活应用:
- 酸雨的危害:使土壤酸化,腐蚀建筑物(如大理石雕像
CaCO₃ + H₂SO₄ = CaSO₄ + CO₂↑ + H₂O),危害植物和鱼类。 - 燃料脱硫:燃烧煤时加入石灰石,
2CaCO₃ + O₂ + 2SO₂ = 2CaSO₄ + 2CO₂,可以减少SO₂的排放。
- 酸雨的危害:使土壤酸化,腐蚀建筑物(如大理石雕像
氮的氧化物与空气污染

- 课本知识:NO和NO₂是形成光化学烟雾和酸雨的主要物质。
3NO₂ + H₂O = 2HNO₃ + NO。 - 生活应用:
- 汽车尾气和工厂废气:是氮氧化物的主要来源,在阳光下,NO₂会发生光化学反应,形成有毒的光化学烟雾。
- 雷雨发庄稼:闪电的高温能将空气中的N₂和O₂反应生成NO,NO再与O₂生成NO₂,NO₂溶于水生成HNO₃,HNO₃与土壤中的矿物反应生成硝酸铵,相当于给土壤施了氮肥。
碳的氧化物
- 课本知识:CO有毒(与血红蛋白结合),CO₂是温室气体。
- 生活应用:
- 煤气中毒:就是CO中毒,在通风不良的地方使用燃气热水器或燃煤,容易产生CO。
- 干冰:固态CO₂,升华时吸热量大,用作制冷剂和人工降雨。
- “温室效应”:大气中CO₂等气体增多,导致地球表面温度升高,冰川融化,海平面上升。
有机化学
甲烷 (CH₄) 与天然气
- 课本知识:最简单的烃,是天然气、沼气、瓦斯的主要成分。
- 生活应用:
- 家用燃气:主要成分是CH₄,燃烧热值高,产物是CO₂和H₂O,相对清洁。
- 煤矿瓦斯爆炸:矿井中CH₄浓度达到一定范围,遇明火会发生爆炸。
乙烯 (C₂H₄) 与植物生长
- 课本知识:一种植物生长调节剂。
- 生活应用:
- 水果催熟:在运输香蕉、西红柿等不易储存的水果时,会适量使用乙烯来催熟。
- “催熟剂”的争议:几乎所有水果自身都会产生乙烯,人工使用只是模拟了自然过程,在规范使用下是安全的。
乙醇 (C₂H₅OH) 与消毒
- 课本知识:俗称酒精,是良好的有机溶剂。
- 生活应用:
- 75%的医用酒精:这个浓度的酒精能使细菌的蛋白质变性凝固,消毒效果最好,过高(如95%)会使细菌表面蛋白迅速凝固,形成一层保护膜,酒精反而无法进入内部。
- 酒驾检测:利用乙醇的挥发性,通过检测驾驶员呼出气体中是否含有乙醇来判断是否酒驾。
乙酸 (CH₃COOH) 与食醋
- 课本知识:俗称醋酸,是弱酸。
- 生活应用:
- 食醋:主要成分是乙酸,具有酸的通性,如能与碳酸盐反应生成CO₂。
- 除水垢:水垢的主要成分是CaCO₃和Mg(OH)₂,用食醋可以轻松除去。
- 调味品:提供酸味,并能软化肉质。
油脂与肥皂
- 课本知识:油脂是高级脂肪酸甘油酯,属于酯类,油脂在碱性条件下水解,称为皂化反应。
- 生活应用:
- 肥皂和洗涤剂的去污原理:都是表面活性剂,分子一端亲水(溶于水),一端亲油(溶于油),在洗涤时,亲油端插入油污中,亲水端朝外,将油污分散成小液滴,随水冲走。
- 植物油氢化:植物油(液态)在催化剂作用下与H₂加成,变成固态脂肪,制造人造黄油。
塑料、合成纤维、合成橡胶
- 课本知识:三大合成高分子材料。
- 生活应用:
- 塑料:聚乙烯(PE,食品袋)、聚氯乙烯(PVC,下水管)、聚苯乙烯(PS,泡沫饭盒)等。“白色污染”是其废弃后难以降解造成的环境问题。
- 合成纤维:涤纶(的确良)、锦纶(尼龙)、腈纶等,用于制作衣物。
- 合成橡胶:用于制造轮胎、胶鞋等。
化学反应与能量
原电池与金属腐蚀
- 课本知识:将化学能转化为电能的装置,较活泼的金属作负极。
- 生活应用:
- 各种电池:干电池、锂电池、铅蓄电池等,都是原电池的应用。
- 金属的电化学腐蚀:本质就是形成了微小的原电池,铁的生锈就是最典型的例子。
电解与金属冶炼
- 课本知识:将电能转化为化学能,电解熔融NaCl制Na,电解饱和食盐水制烧碱。
- 生活应用:
- 电解食盐水:工业上制取烧碱(NaOH)、氯气(Cl₂)和氢气(H₂)。
- 电镀:利用电解原理,在金属表面镀上一层其他金属,如镀锌、镀铬,既美观又防锈。
溶液与胶体
胶体的应用
- 课本知识:胶体分散质粒子直径在1-100nm之间,具有丁达尔效应。
- 生活应用:
- 丁达尔效应:清晨树林中的光柱、傍晚天空中的霞光,都是胶体对光的散射现象。
- 豆浆、牛奶、果冻:都是胶体。
- 净水:明矾(KAl(SO₄)₂·12H₂O)溶于水后生成氢氧化铝胶体,能吸附水中悬浮的杂质,用于净水。
总结与应试技巧
- 建立“结构-性质-用途”的逻辑链:这是化学学习的核心,看到一个物质,先想它的结构,再推导它的性质,最后联系它的用途。
- 关注“特殊性质”:如铝的两性、次氯酸的强氧化性、蛋白质的变性等,这些是高频考点。
- 理解“变化过程”:如钢铁的电化学腐蚀、油脂的皂化反应、SO₂形成酸雨的过程等,要能写出相关的化学方程式。
- 学会“分类归纳”:将生活中的物质按单质、氧化物、酸、碱、盐、有机物进行分类,并回忆其相关性质。
- 树立“绿色化学”理念:关注环境保护,如酸雨、温室效应、白色污染、重金属污染等,理解其化学原理和治理方法。
希望这份总结能帮助你更好地将化学知识与生活联系起来,祝你学习进步!
