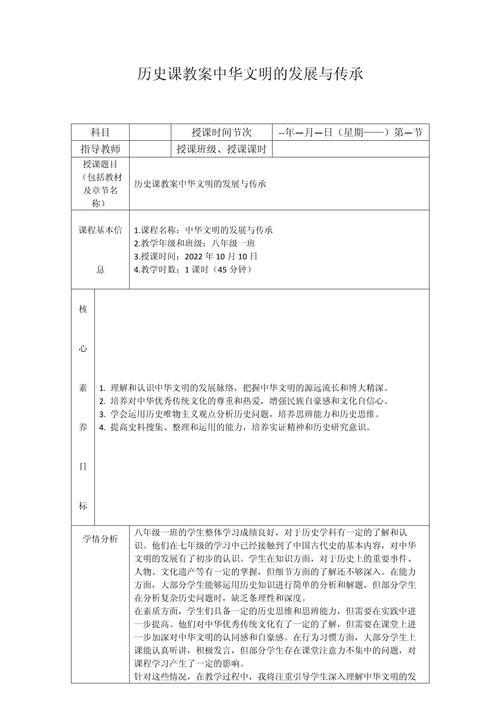
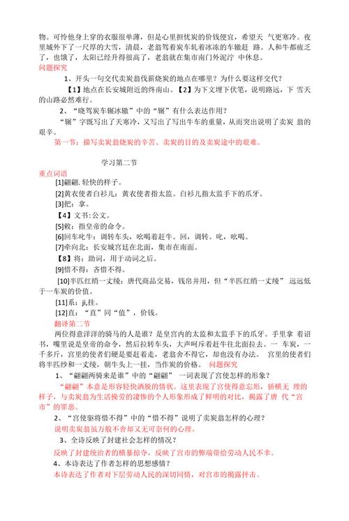
(主标题+副标题,兼顾SEO与吸引力):
从“青铜饕餮”到“唐诗宋词”:一份让你秒懂古代文化常识的精品课教案 国考申论、行测常识提分秘籍,教师备课、学生自学必备宝典
文章正文:
引言:为什么古代文化常识是“刚需”?
在当今快节奏的社会,我们常常感叹传统文化的式微,无论是对于即将踏上考场的国考考生,还是对于肩负育人使命的一线教师,亦或是渴望提升个人修养的终身学习者,“古代文化常识”都已成为一项不可或缺的“硬核技能”。

- 对于国考人而言,它是行测“常识判断”板块的“送分题”,更是申论写作中引经据典、提升文章深度的“点睛之笔”。
- 对于教师而言,它是设计一堂生动有趣、内容充实的文化课的“施工蓝图”。
- 对于学生和爱好者而言,它是打开中华文明宝库的“万能钥匙”,能让我们在与古人对话中,找到文化自信的根源。
但问题在于,古代文化常识浩如烟海,从天文历法到典章制度,从衣食住行到礼仪习俗,从诗词歌赋到哲学思想,常常让人望而生畏,不知从何学起,更别提系统性地教授了。
别担心!我将以一名资深百科专家和国考内容策划的身份,为您倾情献上一份精心打磨的《古代文化常识精品课教案》,这份教案不仅是知识的罗列,更是一套科学、高效、有趣的教学方法论,助您化繁为简,轻松驾驭这片知识的海洋。
第一部分:精品课教案设计核心原则
一份优秀的教案,绝不仅仅是知识点的堆砌,它应该像一部精心编排的剧本,引导学习者从“旁观者”变为“参与者”,我们的设计遵循以下四大核心原则:
- 故事化叙事,告别枯燥说教:将每一个知识点都嵌入一个生动的历史故事或人物典故中,讲“三省吾身”,我们可以关联曾子的人生哲学;讲“科举制度”,我们可以从范进中举的戏剧性故事切入。
- 模块化构建,实现高效学习:将庞杂的文化体系拆解为若干个逻辑清晰、相对独立的模块,学习者可以根据自己的需求,按图索骥,精准学习。
- 场景化应用,强调学以致用:紧密结合国考、职场、生活等实际场景,如何将“天人合一”的思想运用到申论写作中,如何用“座次尊卑”的知识理解历史剧的细节。
- 互动式探究,激发深层思考:在教案中设置“想一想”“议一议”“拓展阅读”等环节,鼓励学习者主动思考、提出问题,实现从“知道”到“理解”再到“认同”的升华。
第二部分:古代文化常识精品课教案模块详解(核心内容)
以下是我们精心设计的六大核心模块,您可以根据授课对象和时间进行调整和侧重。

天时篇——古人如何仰望星空?
- 核心知识点:
- 天干地支:不仅仅是纪年,更是古人理解时间流转的密码,讲解其由来、排序及在“生辰八字”中的应用。
- 二十四节气:农耕文明的智慧结晶,结合物候、农事、习俗,讲解其科学性与文化内涵(如:清明、冬至、夏至)。
- 星宿与分野:北斗七星、二十八宿如何导航?如何与地上州郡对应?揭示古人的宇宙观。
- 教学设计:
- 导入:播放一段关于“中国天眼”的短片,提问:“在没有望远镜的古代,中国人如何探索宇宙?”
- 案例:以“天问一号”命名,引出屈原的《天问》,探讨古人对宇宙的好奇。
- 互动:让学员尝试用天干地支组合自己的“干支纪年”,或分享一个与节气相关的家乡习俗。
- 国考链接:行测常识中关于历法、节日的题目;申论中关于“传统文化与现代社会”主题的论述素材。
地理篇——江山社稷里的家国情怀
- 核心知识点:
- 九州与五服:古代中国的疆域观念和“天下观”。
- 重要河流与山脉:黄河为何被称为“母亲河”?长江为何被称为“黄金水道”?秦岭-淮线的地理意义。
- 地名雅称:如“长安”(今西安)、“汴京”(今开封)、“燕京”(今北京)的由来与文化象征。
- 教学设计:
- 导入:展示一张中国古地图与现代地图的对比,引发对历史疆域变迁的思考。
- 案例:通过“大运河”的开凿,讲解其对南北经济文化交流的巨大作用。
- 拓展:结合“一带一路”倡议,探讨古代地理观对现代中国发展的启示。
- 国考链接:行测中关于地理历史知识的题目;申论中关于“区域协调发展”、“文化自信”等主题的论述。
制度篇——古代社会的运行规则
- 核心知识点:
- 科举制度:从“察举制”到“九品中正制”,再到“科举制”的演变,分析其对社会阶层流动的影响。
- 三省六部制:了解古代中央政府的核心架构及其权力制衡。
- 礼仪制度:如“五礼”(吉、凶、军、宾、嘉),特别是“座次”文化(左为尊、面南为尊)。
- 教学设计:
- 导入:播放《范进中举》的影视片段,提问:“科举制度给古代读书人带来了什么?”
- 辩论:组织小型辩论——“科举制度的功与过”。
- 情景模拟:模拟一场古代朝会或宴请,让学生根据所学知识安排座次,加深理解。
- 国考链接:行测中关于古代政治制度的题目;申论中关于“人才选拔”、“制度创新”等主题的论述。
生活篇——古人的一天怎么过?

- 核心知识点:
- 衣冠服饰:“衣裳”的形制(交领右衽)、颜色禁忌(如黄色为皇家专用)、配饰(玉佩、香囊)的寓意。
- 饮食文化:“五谷”为何是稻、黍、稷、麦、菽?“酒”在古代社交中的作用。“茶道”的演变。
- 建筑与交通:四合院的布局哲学、轿子与马车的等级划分。
- 教学设计:
- 导入:展示一组《清明上河图》的高清细节,让学生“找茬”,发现其中的生活元素。
- 体验:介绍“投壶”、“曲水流觞”等古代游戏,可进行简化版体验。
- 对比:将古代的“行路难”与今天的“说走就走的旅行”进行对比,感受时代变迁。
- 国考链接:行测中关于古代生活常识的题目;申论中关于“文化传承”、“文旅融合”等主题的论述。
思想篇——影响千年的智慧之光
- 核心知识点:
- 诸子百家:儒家(仁、礼)、道家(道法自然)、法家(以法治国)、墨家(兼爱非攻)的核心思想及代表人物。
- 重要典籍:《论语》、《道德经》、《孙子兵法》的精髓及其现代启示。
- 核心概念:“天人合一”、“中庸之道”、“知行合一”的内涵与应用。
- 教学设计:
- 导入:提出一个现代难题(如“如何处理个人利益与集体利益的冲突”),引导学生用诸子百家的思想来“开药方”。
- 故事会:讲述孔子周游列国、老子出函谷关等故事,让思想“活”起来。
- 金句解读:选取几句经典名句(如“己所不欲,勿施于人”),分组讨论其在当代社会的价值。
- 国考链接:申论写作的“万能思想库”,能为文章提供深刻的理论支撑和哲学高度。
文艺篇——风雅颂里的诗意人生
- 核心知识点:
- 诗词格律:唐诗、宋词、元曲的体裁区别与基本格律(不必深究,重在感受韵律美)。
- 著名诗人与作品:“诗仙”李白、“诗圣”杜甫、“词中之帝”李煜等人的风格与代表作赏析。
- 书法与绘画:“书圣”王羲之与《兰亭序》,顾恺之与“以形写神”的绘画理论。
- 教学设计:
- 朗诵会:选取经典诗词片段,进行配乐朗诵,感受音韵之美。
- 书画鉴赏:展示《兰亭序》摹本、《清明上河图》等高清图片,进行“云鉴赏”。
- 创作工坊:鼓励学员进行简单的诗词仿写或书法临摹,体验创作的乐趣。
- 国考链接:行测中关于诗词名句的题目;申论中引用诗句,能极大提升文采和感染力。
第三部分:教学实施与资源推荐
- 课前准备:
- 教师:制作精美的PPT,嵌入图片、音频、视频资料,准备相关的拓展阅读材料。
- 学员:预习相关模块的背景知识,准备笔记本和问题。
- 课堂互动:
- 多采用提问、小组讨论、情景模拟等方式,避免“满堂灌”。
- 善用线上工具,如投票、弹幕互动,增加课堂趣味性。
- 课后巩固:
- 布置思考题,鼓励学员查阅资料,形成自己的观点。
- 组织知识竞赛或主题分享会,检验学习成果。
- 优质资源推荐:
- 纪录片:《如果国宝会说话》、《中国通史》、《诗词大会》。
- 书籍:《中国文化常识》(吕思勉)、《中国古代文化常识》(王力)、《万历十五年》(黄仁宇)。
- 网站/APP:国家图书馆、学习强国、得到APP上的相关课程。
让文化常识成为你的“超级装备”
这份《古代文化常识精品课教案》,为您提供了一张清晰的“知识地图”和一套高效的“学习方法”,它不仅仅是知识的传递,更是一次文化的寻根之旅。
对于国考人,常识的积累非一日之功,但科学的方法能让你的努力事半功倍,这份教案将是你备考路上的“加速器”。
对于教育者,请相信,点燃学生对传统文化的热情,远比灌输零散的知识更为重要,这份教案将是你课堂上的“魔法棒”。
对于每一位热爱生活的你我,学习古代文化常识,是为了更好地理解我们从哪里来,从而更清晰地走向未来,它将内化为你的气质,外化为你的谈吐,成为你独一无二的“超级装备”。
就请带上这份教案,开启你的古代文化常识探索之旅吧!
(文末可添加互动引导) 您对哪个古代文化模块最感兴趣?欢迎在评论区留言分享,我们一起交流探讨!也别忘了点赞收藏,这份干货满满的教案值得您反复学习!
