核心结论先行
可以辞职,但流程严格,且存在“服务期”和“最低服务年限”的限制,如果未满服务期就辞职,属于违约,通常会被记入个人诚信档案,并可能需要支付违约金,最关键的是,在规定年限内(通常是5年)无法再次报考公务员。
公务员辞职的基本情况
公务员辞职分为两种:辞去公职和辞去公职(辞职),我们通常说的“辞职”指的是辞去公职,即完全脱离公务员身份,进入社会。

谁可以申请辞职?
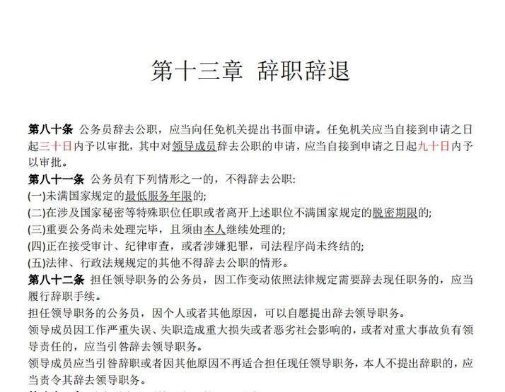
根据《公务员法》规定,公务员有下列情形之一的,不得辞去公职:
- 未满国家规定的最低服务年限的。 (这是最关键的一条限制)
- 在涉及国家安全、秘密等特殊岗位任职且不满解密期限的。
- 正在接受审计、纪律审查,或者涉嫌犯罪,司法程序尚未终结的。
- 法律、行政法规规定的其他不得辞去公职的情形。
什么是“最低服务年限”?
这是阻止许多公务员立即辞职的“紧箍咒”。
- 来源:通常不是《公务员法》直接规定的,而是由用人单位(各部委、省、市、县各级机关)在招录时,通过《录用公务员报考指南》或《录用公务员通知书》等形式明确告知的。
- 常见年限:一般为 5年,部分特殊岗位(如偏远地区、艰苦边远地区、涉密岗位等)可能会更长,如 7年、8年甚至10年。
- 法律效力:这是用人单位和录用人员之间的一种约定,具有法律约束力,一旦签订,公务员就必须遵守。
辞职流程(以辞去公职为例)
辞职是一个严肃的组织程序,个人不能擅自决定。
- 提交申请:公务员本人向所在单位的人事部门提交书面辞职申请。
- 审批:
- 所在单位收到申请后,会进行初步审核。
- 审核通过后,逐级上报至有审批权限的机关(通常是同级党委组织部门或上级主管部门)。
- 关键点:审批机关会重点审查你是否符合“未满最低服务年限”等禁止性条件,如果未满服务期,申请极大概率会被直接驳回。
- 批准与备案:审批机关批准后,会下发同意辞去公职的批复,单位会协助办理离职手续,并将相关情况报上级公务员主管部门备案。
- 离职手续:办理党团关系、人事档案、社保公积金转移等手续,档案通常会转递到户籍所在地的人才交流中心。
- 离职从业限制:公务员离职后,三年内不得到与原工作业务直接相关的企业或者其他营利性组织任职,不得从事与原工作业务直接相关的营利性活动,这是为了防止权力寻租和利益输送。
辞职后再次参加“国考”的核心问题
这是你最关心的问题,答案取决于你是否满足最低服务年限。

已满最低服务年限(如5年)后辞职
- 可以报考:如果你已经顺利完成了最低服务年限,并按规定程序办理了辞职手续,那么你已经完全解除了公务员身份。
- 身份认定:在报考国考时,你的身份是“社会人员”或“离职人员”,而不是“在职公务员”或“参照公务员法管理单位工作人员”。
- 报考限制:你需要符合国考公告和职位表上对应届/社会人员的所有要求,部分职位可能会要求“具有基层工作经历”或“特定专业”,这与你的辞职经历无关。
- 可以正常报考,没有障碍。
未满最低服务年限(如5年)强行辞职
这是风险极高且强烈不推荐的行为!
- 申请会被驳回:如前所述,组织上不会批准你的辞职申请。
- 按“辞退”或“自动离职”处理:如果你擅自离职(即“不辞而别”),单位会按旷工处理,连续旷工超过15天,或一年内累计旷工超过30天,单位有权辞退你,这会被记入个人档案。
- 严重后果:
- 诚信档案污点:这种情况会被记入公务员诚信档案或个人人事档案,这个污点会跟随你一生,在以后报考公务员、事业单位、甚至一些大型国企时,都会成为审查的重点,很可能导致政审不通过。
- 报考限制:根据《公务员录用违规违纪行为处理办法》等规定,被辞退的公务员,在被辞退后5年内不得报考公务员,这个期限通常与最低服务年限一致。
- 违约金:如果你与单位签订了服务期协议,并约定了违约金,你可能需要向原单位支付违约金。
- 档案问题:档案可能会成为“死档”或“弃档”,处理起来非常麻烦,影响后续的职称评定、社保缴纳等。
给想辞职后考公者的建议
-
首要任务:确认服务年限
- 立即找出你的《录用通知书》或当年的《报考指南》,上面白纸黑字写着最低服务年限,这是你行动的底线。
- 如果找不到,直接咨询单位人事部门,务必得到官方的明确答复。
-
最佳策略:耐心等待
- 如果未满服务年限,最稳妥、最合规的做法就是干满服务期,这既是对组织的负责,也是对自己未来的负责。
- 在服务期内,你可以利用业余时间备考,等服务期满后,再无缝衔接地参加国考。
-
如果决心要走,必须走正规流程
(图片来源网络,侵删)- 即使单位有特殊情况(如家庭重大变故等)可能同意你提前离职,也必须与单位人事部门充分沟通,争取他们的理解和支持,并严格按照组织程序办理,拿到书面的同意离职文件。
- 切勿抱有侥幸心理,擅自离职。
-
做好职业规划
公务员辞职是一个重大的职业选择,想清楚辞职后要做什么,是去企业、考研还是自由职业,不要仅仅因为“不想干了”而冲动辞职,否则可能会面临“两头不着岸”的尴尬境地。
总结表格
| 情况 | 是否可以辞职 | 辞职后能否立即报考国考 | 主要风险 |
|---|---|---|---|
| 已满最低服务年限 | 可以,走正常流程 | 可以,以“社会人员”身份报考 | 无特殊风险,需遵守离职从业限制(3年)。 |
| 未满最低服务年限,申请被批准 | 极难,除非有特殊政策或单位同意 | 可以,但前提是已合法解除身份 | 流程漫长,且单位一般不会同意。 |
| 未满最低服务年限,强行离职 | 事实离职,但程序不合法 | 不行,通常有5年禁考期 | 诚信档案污点、5年内禁考、档案问题、可能需付违约金。 |
先搞清楚自己的“紧箍咒”是什么,再决定是乖乖念完,还是寻求组织上破例的可能,切勿以身试法,因小失大。
