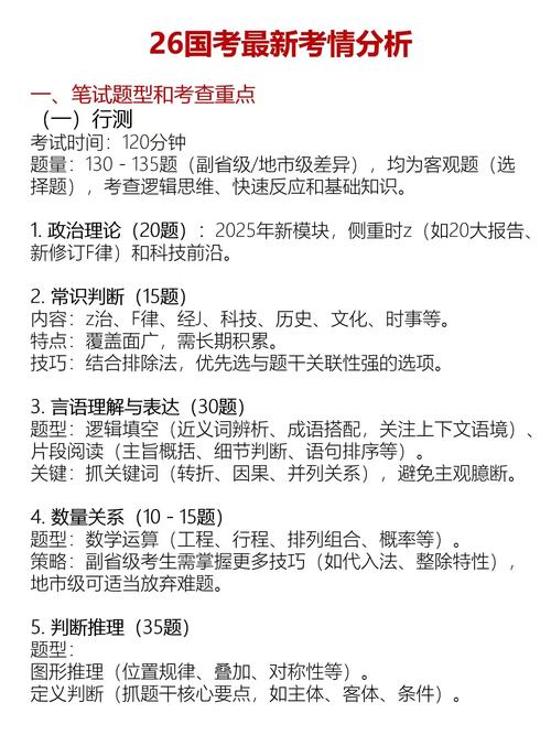
第一部分:《行政职业能力测验》(行测)
行测是客观题,全部为选择题,旨在考察考生的基本素质和能力,包括言语理解、数量关系、判断推理、资料分析和常识判断五个部分,考试时间通常为120分钟,题量在130-135道题左右。
常识判断(约20题)
- :涵盖政治、经济、法律、历史、文化、地理、环境、科技、生活常识等多个领域,侧重考察考生的知识广度和基本素养。
- 题型特点:
- 政治:习近平新时代中国特色社会主义思想、党的二十大精神、重要会议、国家大政方针等。
- 法律:宪法、行政法、民法、刑法等基础法律知识。
- 经济:宏观经济指标、货币政策、财政政策、市场经济理论等。
- 科技:前沿科技成就(如航天、人工智能)、基础科学原理、生活科技应用。
- 人文历史:中国历史重大事件、传统文化、文学常识等。
- 地理国情:中国地理地貌、行政区划、资源能源、环境保护等。
- 答题技巧:此部分知识面广,主要靠平时的积累,答题时建议相信第一直觉,不要过度纠结。
言语理解与表达(约30-40题)
- :考察考生运用语言文字进行交流和思考的能力,以及快速、准确地理解文字材料内涵的能力。
- 主要题型:
- 逻辑填空:一段文字中留出1-3个空,要求考生从选项中选择最恰当的词语填入,考察词语的辨析和语境的理解。
- 片段阅读:给出一段文字,要求考生根据文字内容,选择最恰当的答案,提问方式多样,如“主旨概括”、“意图判断”、“细节理解”、“标题添加”等。
- 语句表达:
- 语句排序:给出几个打乱顺序的句子,要求考生排列成逻辑通顺的一段话。
- 语句衔接:在一段文字的末尾或中间挖空,要求考生选择最合适的句子填入,使文意连贯。
- 篇章阅读:近年来较少见,但偶尔会出现,通常是一篇较长的文章,后面附有几个小题,考察对整篇文章的理解。
数量关系(约10-15题)
- :考察考生对数量关系的理解、计算和判断能力,涉及数学运算和数据分析。
- 主要题型:
- 数学运算:这是数量关系的主要部分,涉及应用题,常见考点包括:
- 基础运算:行程问题、工程问题、利润问题、浓度问题。
- 排列组合与概率:排列、组合、古典概型。
- 几何问题:平面几何(面积、周长)、立体几何(体积、表面积)。
- 初等数学:数列、不定方程、容斥原理、牛吃草问题等。
- 数学运算:这是数量关系的主要部分,涉及应用题,常见考点包括:
- 答题技巧:题目难度中等偏上,计算量可能较大,考试时间紧张,建议优先选择自己擅长的题型,对于难题可以暂时跳过。
判断推理(约35-40题)
- :考察考生的逻辑思维能力、分析推理能力和图形空间想象能力,是行测中题量最大的部分。
- 主要题型:
- 图形推理:给出一组或两组图形,要求考生找出图形之间的规律(如位置、样式、属性、数量、空间重构等),并选择符合规律的下一个图形。
- 定义判断:给出一个概念的定义,然后给出四个选项,要求考生根据定义,选出最符合或最不符合定义的一项。
- 类比推理:给出一组相关的词,要求考生找出其在逻辑关系上最为相似的一项,常见关系有:近义关系、反义关系、种属关系、组成关系、功能关系、对应关系等。
- 逻辑判断:考察形式逻辑和论证逻辑。
- 必然性推理:包括翻译推理(真假话)、真假推理、分析推理(排序、匹配)等。
- 可能性推理:包括削弱、加强、前提、解释等题型,是考察的重点。
资料分析(约15-20题)
- :考察考生对统计性、数据性材料的阅读、理解、分析、比较和计算能力。
- 材料形式:通常由文字、表格、图形(折线图、柱状图、饼图等)或混合型材料构成,材料内容多来源于政府工作报告、统计公报等。
- 主要题型:围绕材料给出1-5个问题,问题多为计算题和比较题,如求“增长量/增长率”、“比重”、“平均数”、“倍数”等。
- 答题技巧:此部分是性价比最高的模块,因为题目难度不大,但需要细心和快速计算能力,掌握核心公式(如增长率、比重、平均数)和一些估算技巧(如首数法、有效数字法)非常重要。
第二部分:《申论》
申论是主观题,考试时间为180分钟,旨在考察考生的阅读理解能力、综合分析能力、提出和解决问题能力以及文字表达能力。

考试形式
通常由以下几个部分构成:
- 注意事项:考试规则和要求。
- 给定材料:围绕一个特定的社会主题(如乡村振兴、科技创新、文化传承、生态保护、基层治理等),提供5-7则篇幅不等的文字材料,总字数通常在6000-8000字。
- 作答要求:根据给定材料,完成3-4道题目。
主要题型
数量和具体要求每年可能微调,但核心题型相对稳定:
-
归纳概括题
- 任务:要求考生从给定材料中提炼、概括要点,如“概括主要问题”、“概括成功经验”、“概括原因”等。
- 能力考察:阅读理解能力、信息筛选与整合能力。
- 作答要求:全面、准确、简洁、有条理。
-
综合分析题
(图片来源网络,侵删)- 任务:要求考生对材料中的某个观点、现象或句子进行深入分析和阐释,常见形式有“谈谈你对‘……’的理解”、“分析‘……’的启示”、“评价‘……’的合理性”等。
- 能力考察:逻辑思维能力、分析问题和解决问题的能力。
- 作答要求:观点明确、分析透彻、条理清晰。
-
提出对策题
- 任务:针对材料中反映的问题,提出具体、可行、有针对性的解决方案或建议。
- 能力考察:解决实际问题的能力、政策理论水平。
- 作答要求:问题明确、对策具体、针对性强、具有可操作性。
-
应用文写作题
- 任务:要求考生根据情境和身份,撰写一篇特定格式的应用文,倡议书、宣传稿、汇报提纲、公开信、讲话稿等。
- 能力考察:文字表达能力、格式掌握能力、身份代入能力。
- 作答要求:格式规范、内容充实、语言得体、符合身份。
-
文章论述题(大作文)
- 任务:这是申论的压轴题,通常要求考生围绕给定主题或自选角度,写一篇1000字左右的议论文。
- 能力考察:综合运用所有能力的最高体现,包括立意、论证、结构、语言等。
- 作答要求:观点明确、论证充分、结构完整、语言流畅、卷面整洁。
| 科目 | 主要模块 | 题型特点 |
|---|---|---|
| 《行政职业能力测验》 | 常识判断、言语理解、数量关系、判断推理、资料分析 | 客观选择题,题量大,时间紧,考察综合能力。 |
| 《申论》 | 归纳概括、综合分析、提出对策、应用文写作、文章论述 | 主观题,阅读材料量大,考察阅读、分析和文字表达能力。 |
备考国考,需要系统地针对这两个科目进行专项训练,行测注重速度和技巧,申论则注重积累和逻辑思维,希望这份详细的题型解析对您有所帮助!

