下面我将从 组织单位、招录单位、报考条件、考试内容、考试时间、竞争难度 六个核心维度,为您进行详细对比。
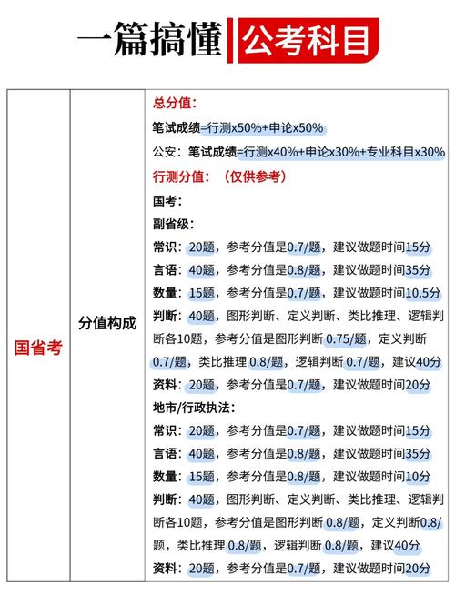
核心区别概览表
| 对比维度 | 国家公务员考试 (国考) | 省考 (以部分省份为例) |
|---|---|---|
| 组织单位 | 中共中央组织部、国家公务员局 | 各省委组织部、省人社厅、省公务员局 |
| 招录单位 | 中央机关及其直属机构,如外交部、财政部、海关、税务、海事局等 | 省、市、县、乡四级机关,如省委办公厅、省财政厅、市教育局、县公安局、乡镇政府等 |
| 报考条件 | 相对严格,对学历、专业、基层工作经历、年龄等有更具体、更高的要求 | 相对宽松,部分省份或岗位对基层工作经历、户籍等限制较少,部分岗位面向“三支一扶”人员等 |
| 统一命题,行测、申论为全国统一试卷,部分岗位加试专业科目 | 各省自主命题,行测、申论试卷各省风格不同,部分省份有特色题型(如“大申论”),加试专业科目的情况较少 | |
| 考试时间 | 固定时间:通常在每年10月报名,11月底或12月初笔试 | 时间不固定:多数省份参加上半年联考(3-4月),部分省份单独组织(如北京、上海、江苏等),下半年也有少数省份招录 |
| 竞争难度 | 竞争极其激烈,报录比常达千里挑一,热门岗位甚至万里挑一 | 竞争相对激烈,但报录比通常低于国考,部分基层岗位或偏远地区岗位竞争较小 |
各维度详细解读
组织单位与招录单位 (最根本的区别)
-
国考:
(图片来源网络,侵删)- 组织单位:中共中央组织部、国家公务员局,这决定了其是国家层面的最高规格考试。
- 招录单位:中央机关及其直属机构,这意味着你未来的工作地点和单位性质。
- 中央机关:如中共中央办公厅、全国人大常委会、国务院办公厅等。
- 直属机构:如海关、税务、海事、铁路公安、国家统计局调查总队、银保监会、证监会等,这些单位虽然派驻各地,但人事和财政关系隶属于中央。
- 职业发展:平台高,视野广,晋升路径相对规范,但可能面临更激烈的内部竞争和严格的编制管理。
-
省考:
- 组织单位:各省省委组织部、省人力资源和社会保障厅、省公务员局,是各省自行组织的考试。
- 招录单位:省、市、县、乡四级机关,覆盖范围非常广。
- 省级机关:如省委办公厅、省发改委、省财政厅、省教育厅等。
- 市级机关:如市公安局、市市场监管局、市教育局等。
- 县级机关:如县财政局、县自然资源局等。
- 乡镇(街道)机关:乡镇政府、街道办事处等基层岗位。
- 职业发展:更贴近地方实际工作,与地方经济社会联系紧密,对于想在家乡附近工作、追求稳定生活的考生来说是非常好的选择。
报考条件
-
国考:
- 限制更多,很多外交部、商务部等岗位会要求“专业对口”且“外语水平”(如专业八级、雅思/托福成绩);很多中央部委岗位会要求“两年以上基层工作经历”或“中共党员”身份;对学历的要求也多为全日制本科及以上。
- 户籍:国考基本不限制户籍,面向全国招录,但部分特殊岗位(如涉密、艰苦边远地区)可能会有要求。
-
省考:
- 限制更少,特别是为了吸引人才,很多省份会放宽条件。
- 户籍:部分省份会设置一定比例的本地户籍或生源岗位,尤其是在市、县、乡三级。
- 基层经历:虽然也有要求,但总体上比国考宽松,且很多省份会专门面向“三支一扶”、“大学生村官”、“西部计划”等服务基层项目人员定向招录。
- 学历:部分省份的乡镇岗位会放宽到大专学历。
- 限制更少,特别是为了吸引人才,很多省份会放宽条件。
-
国考:
(图片来源网络,侵删)- 高度统一,所有岗位都参加《行政职业能力测验》(行测)和《申论》的考试。
- 行测:题量固定(135道),难度较大,尤其体现在言语理解、数量关系等模块。
- 申论:材料宏大,主题多为国家大政方针、社会热点、经济发展等,要求考生具备更强的宏观分析和政策理解能力。
- 专业科目:非常普遍,如银保监会、证监会、外交部、公安部、中国证监会等都会在笔试后加试专业科目考试,成绩按比例计入总成绩。
-
省考:
- 各省自主命题,虽然都考行测和申论,但试卷风格、题量、难度差异很大。
- 行测:题量不固定(如120道、135道不等),难度相对国考稍低,部分省份(如江苏、山东)有自己的特色题型。
- 申论:材料更接地气,多与本省的社会、经济、文化问题相关,部分省份(如广东、四川)会考“大申论”,即在申论中包含公文写作或案例分析题,对实际应用能力要求更高。
- 专业科目:相对较少,只有少数省份的特定岗位(如法检系统)会加试法律基础知识等。
考试时间
-
国考:
- 时间固定,堪称“铁律”。
- 报名时间:每年10月中下旬。
- 笔试时间:每年11月底或12月初的某个周末。
- 时间固定,堪称“铁律”。
-
省考:
- 时间灵活,主要分为两大类:
- 上半年联考:大部分省份(通常超过20个)在同一时间进行笔试,一般在3-4月,注意:联考不是统一命题,只是“同一天考试”,各省试卷仍不同。
- 单独招考:北京、上海、江苏、浙江、广东等省份有自己的招考节奏,时间不固定,可能在上一年底或当年上半年报名和笔试。
- 时间灵活,主要分为两大类:
竞争难度
-
国考:
(图片来源网络,侵删)- “神仙打架”,由于其平台高、待遇好、稳定性强,吸引了全国顶尖的优秀人才,导致报录比常年居高不下,热门岗位的报录比动辄成百上千比一,竞争的激烈程度远超省考。
-
省考:
- “冰火两重天”。
- 热门岗位:省会城市或发达地市的优质岗位,竞争也非常激烈。
- 普通岗位:特别是市、县、乡的基层岗位,以及偏远地区的岗位,报录比会低很多,有时几十比一,甚至出现“招不满”需要调剂的情况,对于符合条件的考生是很好的机会。
- “冰火两重天”。
给考生的选择建议
-
目标导向:
- 想进入中央部委、海关、税务等核心部门,追求国家级平台,首选国考。
- 想在家乡所在省份或意向城市工作,追求稳定,重点关注省考。
-
条件匹配:
- 如果你的专业、学历、经历等条件非常符合国考某个岗位的要求,且不畏惧高强度竞争,可以大胆尝试国考。
- 如果你的条件(如学历、基层经历)在国考中不占优势,但在省考中可以找到很多匹配的岗位,那么把精力放在省考上会更有效率。
-
备考策略:
- 行测:国考和省考的行测基础知识点是相通的,可以同步复习,但国考难度更高,备考时可以用国考真题来“拔高”训练。
- 申论:需要“两条腿走路”,既要关注国家层面的时政热点(为国考准备),也要深入研究本省的社会经济发展报告和政府工作文件(为省考准备)。
总结一句话:国考是“中央军”,平台高、竞争烈;省考是“地方军”,接地气、机会多。 考生应结合自身职业规划、专业背景和备考精力,做出最适合自己的选择,很多考生也会采取“国考打基础,省考冲上岸”的策略,两者兼顾。
