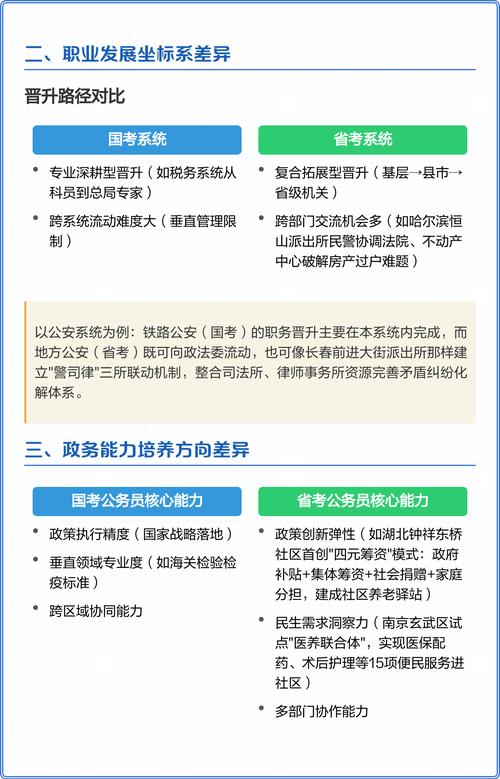
核心概念与组织单位
-
国考 (国家公务员考试)
- 概念:指中央、国家机关以及中央国家行政机关派驻机构、垂直管理系统所属机构录用机关工作人员和国家公务员的考试。
- 组织单位:中共中央组织部、国家人力资源和社会保障部、国家公务员局,简单说,中央组织部牵头”。
- 层级:面向全国,招录的是中央国家机关的公务员。
-
省考 (省级公务员考试)
(图片来源网络,侵删)- 概念:指各级党政机关、群团组织等为招录一级主任科员以下及其他相当职级层次公务员而组织的考试。
- 组织单位:各省省委组织部、省人力资源和社会保障厅、省公务员局,简单说,XX省省委组织部牵头”。
- 层级:面向本省(自治区、直辖市),招录的是省、市、县、乡四级机关的公务员。
主要区别对比(一张图看懂)
| 对比维度 | 国家公务员考试 (国考) | 省级公务员考试 (省考) |
|---|---|---|
| 组织单位 | 中共中央组织部、人社部、国家公务员局 | 各省省委组织部、人社厅、省公务员局 |
| 招录单位 | 中央党群机关、中央国家行政机关及其直属机构、垂直管理系统(如海关、税务、海事、铁路公安等) | 省、市、县、乡四级机关,包括省直机关、市直机关、县直机关、乡镇街道等 |
| 招考范围 | 全国范围内均可报考 | 部分职位面向全国,大部分职位限制本省户籍或本省生源 |
| 报考时间 | 时间固定,一般在每年10月中下旬发布公告,11月底或12月初笔试。 | 时间不固定,各省自行安排,通常在上半年(3-4月),部分省份下半年也有招录(如四川、重庆等),联考省份(多省同一天考试)时间基本一致。 |
| 《行政职业能力测验》+《申论》 - 行测:题量通常为135道,题量大、时间紧,难度相对较高。 - 申论:材料通常围绕国家大政方针、宏观政策,主题更宏大,如经济、科技、文化、生态文明等。 |
《行政职业能力测验》+《申论》 - 行测:题量通常为120道,难度相对国考略低。 - 申论:材料更贴近本省省情、社会热点和民生问题,针对性更强。 |
|
| 面试形式 | 以结构化面试为主,部分部委或特殊岗位可能采用无领导小组讨论。 | 以结构化面试为主,部分省份或岗位也可能采用无领导小组讨论。 |
| 职位特点 | 岗位更“专”,专业化要求高;垂直管理单位(如税务、海关)晋升路径相对固定,但福利待遇和平台起点通常较高。 | 岗位更“杂”,基层岗位多;晋升路径可能更灵活,但具体看单位性质和地区经济水平。 |
详细解读关键区别
招录单位与层级:中央 vs 地方
这是最根本的区别。
- 国考:如果你考上的是国考,你的“单位”是中央部委(如外交部、发改委)、直属机构(如国家统计局)或垂直管理系统(如国家税务总局、海关总署),你的管理权限和业务范围是全国性的,平台起点高,社会认可度也高。
- 省考:如果你考上的是省考,你的“单位”是省政府的某个厅局(如省财政厅、省教育厅)、市政府的某个局(如市人社局)、县政府或乡镇政府,你的工作内容主要围绕本省或本市展开,更侧重于执行和地方性事务。
与难度:宏观 vs 微观
- 行测 (客观题):
- 国考行测:题量135道,时间120分钟,平均每道题不到一分钟,时间压力巨大,题目难度和综合性通常略高于省考。
- 省考行测:题量通常为120道,时间120分钟,压力相对小一些,题目更侧重于基础知识和应用能力。
- 申论 (主观题):
- 国考申论:材料通常是全国性的、宏观的议题,数字经济发展”、“乡村振兴”、“文化遗产保护”等,要求考生具备更广阔的视野和更高的政策理论水平。
- 省考申论:材料紧密结合本省的实际情况,沿海省份可能会考“海洋经济”,农业大省可能会考“粮食安全”,旅游大省可能会考“文旅融合”,要求考生对本省省情有深入了解。
报考限制与发展路径
- 户籍限制:这是很多考生最关心的一点。国考绝大多数职位不限制户籍,面向全国竞争,而省考,尤其是市、县级职位,往往要求本省户籍或本省生源,这为本地考生提供了天然的优势。
- 发展路径:
- 国考:垂直管理单位(如税务、海关)自成体系,晋升相对独立,但路径清晰,中央部委的晋升速度可能不如一些经济发达地区的省直单位,但平台和视野是最大的优势。
- 省考:发展路径与地方经济水平高度相关,在东部发达省份(如广东、浙江、江苏),省直或市直单位的待遇和晋升机会可能不输甚至超过一些中央部委,而在欠发达地区,发展空间可能会受限。
如何选择:国考还是省考?
这完全取决于你的个人规划和实际情况:
建议优先选择国考的情况:
- 追求更高平台和视野:希望进入中央国家机关,参与国家层面的政策制定和执行,获得更广阔的职业发展平台。
- 没有户籍限制:是外地考生,想在心仪的城市(如北京、上海)落户和工作,国考提供了更多机会。
- 专业对口且有优势:你的专业是国考热门专业(如法学、计算机、财会、外语等),且能找到非常匹配的职位。
- 不畏惧激烈竞争:国考是全国精英的“华山论剑”,竞争异常激烈,如果你有信心和实力,可以挑战一下。
建议优先选择省考的情况:
- 希望离家近:希望在家乡所在省份或城市工作,照顾家庭,生活稳定,省考的户籍限制会让你更有优势。
- 追求稳定和性价比:目标明确,只想进入一个稳定的体制内工作,对平台和全国视野要求不高,很多省考岗位的待遇在当地已经很有竞争力。
- 更了解本地情况:对本省的社会热点、经济状况、民生问题更熟悉,这在准备省考申论时是巨大优势。
- 想“上岸”:如果你的目标是“先上车”,国考竞争过于激烈,可以先将省考作为主要目标,先进体制再说。
| 国考 | 省考 | |
|---|---|---|
| 一句话概括 | 中央的饭碗,全国的平台 | 地方的饭碗,本省的机会 |
| 优势 | 平台高、视野广、无户籍限制、福利待遇好 | 竞争相对较小、户籍有优势、离家近、更了解本地情况 |
| 劣势 | 竞争异常激烈、难度大、晋升路径可能较慢 | 平台起点相对较低、受地方经济水平影响大 |
最后的重要提示:
- 可以同时报考:国考和省考在时间上不冲突(国考在年底,省考在来年春天),你可以同时准备、同时报考,增加上岸的机会。
- 关注“联考”:每年上半年,会有20多个省份在同一天进行公务员考试,称为“联考”,虽然试卷可能一样(行测一样,申论主题可能一样),但职位和招录是各省独立的。
希望这份详细的解析能帮助你做出最适合自己的选择!祝你备考顺利,成功上岸!

(图片来源网络,侵删)

(图片来源网络,侵删)
