2025年度的国家公务员考试(简称“国考”)是正常举行了申论科目的考试的。
这里可能存在一些误解,我为您梳理一下当时的情况和可能产生混淆的原因:

(图片来源网络,侵删)
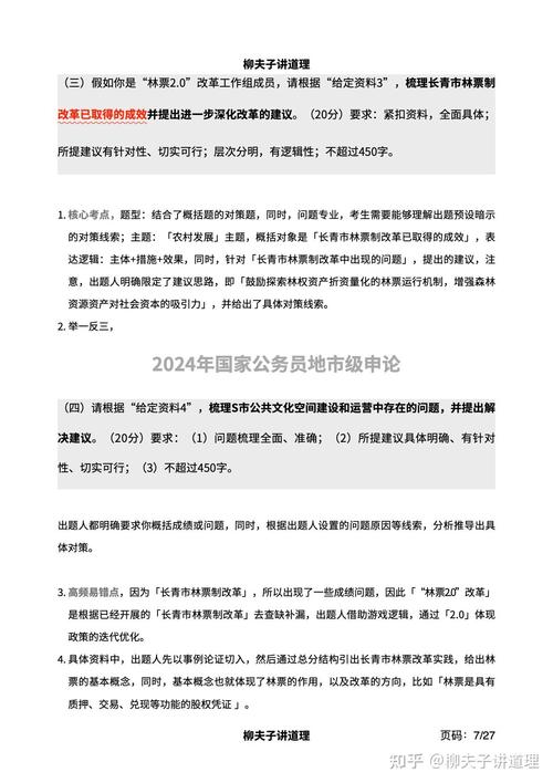
2025国考申论考试情况回顾
- 考试时间:2025年国考公共科目笔试(包括《行政职业能力测验》和《申论》)原定于2025年12月1日举行。
- :《申论》科目考试如期进行,考生正常作答。
- 考试主题:2025年国考申论(副省级)的主题聚焦于“基层治理”和“民生服务”,材料中包含了各地在优化营商环境、社区治理、政务服务创新等方面的生动实践和案例,要求考生从中提炼对策,进行论述。
从官方考试安排和实际执行情况来看,2025国考申论是考了的。
为什么会产生“没考”的误解?
这种误解很可能源于以下两个重大事件,它们都与2025国考的时间点高度重合,并对考试造成了巨大影响:
疫情导致考试延期(最可能的原因)
- 事件:2025年底至2025年初,新冠疫情(COVID-19)在中国爆发并迅速蔓延。
- 影响:疫情对2025国考造成了巨大冲击。
- 延期举行:虽然12月1日的笔试如期举行,但后续的面试环节受到了严重影响,很多职位的面试在2025年进行了多次延期,从原计划的2025年初一直推迟到年中甚至下半年才完成。
- 考生记忆混淆:由于整个招录周期被拉得非常长,并且疫情带来了诸多不确定性,一些考生可能会将“后续面试延期”的记忆错误地嫁接到“笔试延期”或“笔试没考”上,从而产生了申论没有考试的错觉。
- 2025年国考的特殊性:2025年度的国考(笔试于2025年11月29日举行)是真正意义上因为疫情而首次延期的,这次延期让很多考生印象深刻,他们可能会记错年份,把2025年的延期情况误记到了2025年。
部分职位被取消
- 事件:在疫情暴发后,一些职位因为报考人数不足、岗位需求变化或工作性质特殊等原因,被官方取消了招录计划。
- 影响:对于报考了这些被取消职位的考生来说,他们的考试之旅就此终止,这种“被取消”的经历,可能会让他们在回忆时产生“我考了但没后续了”或“我准备考试但最后没考成”的模糊记忆,进而演变成“2025国考申论没考”的错误说法。
| 项目 | 2025国考(笔试于2025年12月) | 2025国考(笔试于2025年11月) |
|---|---|---|
| 申论考试 | 正常举行 | 正常举行 |
| 疫情影响 | 后续面试大规模延期 | 笔试首次延期一个月 |
| 主要事件 | 面试延期、部分职位取消 | 笔试延期 |
2025年国家公务员考试的申论科目是正常考试的。 您听到的“没考”的说法,极有可能是将疫情导致的后续面试延期、部分职位取消,或是次年(2025年)国考笔试延期等事件混淆或记错了年份。
希望这个解释能帮您澄清事实!如果您对国考的其他方面还有疑问,随时可以提问。

(图片来源网络,侵删)

(图片来源网络,侵删)
