重庆作为我国中西部唯一的直辖市,其公务员考试分为国家公务员考试(简称“国考”)和重庆市公务员考试(简称“省考”),两者在招录范围、考试内容、报考条件等方面存在显著差异,考生需根据自身情况选择适合的考试,以下是具体分析:
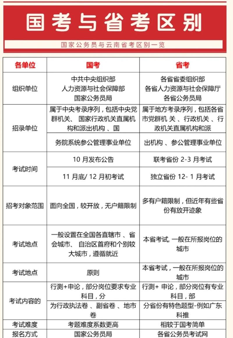
组织单位与招录范围不同
国考由中央组织部、国家公务员局组织,招录单位包括中央机关及其直属机构(如税务、海关、铁路公安等),覆盖全国范围,重庆地区的国考岗位多为中央在渝单位或垂直管理系统,省考由重庆市委组织部、重庆市公务员局组织,招录单位为重庆市各级机关(包括市、区县、乡镇机关),岗位属地性更强,主要面向重庆市户籍或符合条件的常住人口。

报考条件差异显著
- 户籍限制:省考对户籍要求相对宽松,部分岗位面向“重庆市户籍或生源地”报考,国考岗位基本无户籍限制,但部分特殊职位(如涉密岗位)可能对户籍或籍贯有要求。
- 学历与专业:国考岗位对学历要求较高,多为本科及以上学历,且部分岗位要求“硕士研究生”或“中共党员”;省考岗位学历门槛较低,部分乡镇、街道岗位可放宽至大专学历,专业限制也相对宽松。
- 基层工作经历:国考部分岗位要求“2年以上基层工作经历”,且对工作经历的性质界定严格;省考对基层工作经历的要求较少,部分岗位面向应届生或无限制。
与命题方式不同
- 公共科目:两者均考《行政职业能力测验》(行测)和《申论》,但命题侧重点不同,国考行测题量更大(135题,120分钟),难度较高,侧重综合分析能力;省考行测题量较少(120题,90分钟),更侧重基础知识和本地化知识(如重庆时政、市情等),申论方面,国考材料多围绕国家政策、宏观主题(如“乡村振兴”“科技创新”),省考材料更贴近重庆本地实际(如成渝地区双城经济圈建设、重庆乡村振兴案例等)。
- 专业科目:国考部分岗位需加试专业科目(如银保监财会类、公安专业科目等),省考仅少数特殊岗位(如法检系统)需加试《法律基础知识》。
招录岗位与职业发展差异
- 岗位性质:国考岗位多为中央垂直管理单位(如重庆海关、国家税务总局重庆市税务局),晋升渠道独立,薪资待遇按国家统一标准执行;省考岗位为地方公务员,由重庆市统一管理,薪资待遇与地方财政挂钩,近年来重庆部分区县通过“绩效奖励”提升基层公务员待遇。
- 职业发展:国考晋升速度相对较慢,但稳定性强,跨地区调动较少;省考在重庆本地晋升机会更多,且可通过遴选考试晋升至市级机关,但基层工作压力较大。
考试时间与流程差异
- 时间安排:国考通常在每年10月报名,11月底笔试;省考多在上半年(2026年起改为3月报名,4月笔试),与往年下半年(12月)考试时间错开,考生可同时备考。
- 面试形式:国考面试以结构化面试为主,部分岗位采用无领导小组讨论;省考面试以结构化为主,部分乡镇岗位可能加入“模拟基层工作场景”的实操环节。
竞争难度与上岸机会
国考因招录范围广、岗位吸引力强,竞争比常达100:1以上,热门岗位(如重庆海关、国税局)甚至超500:1;省考竞争相对较小,重庆部分偏远乡镇岗位竞争比不足20:1,但市级、区直岗位竞争激烈(如两江新区、渝中区岗位),应届生在国考中优势明显,省考则更倾向有基层工作经验的考生。
备考策略建议
- 国考备考:重点提升行测速度和准确率,关注国家时政(如中央经济工作会议、政府工作报告),申论需积累宏观政策案例,多练习综合分析题。
- 省考备考:熟悉重庆本地时政(如重庆市政府工作报告、成渝双城经济圈政策),行测重点突破言语理解、资料分析等本地化题型,申论多结合重庆乡村振兴、基层治理等案例作答。
相关问答FAQs
Q1:重庆考生可以同时报考国考和省考吗?
A:可以,国考和省考组织单位、考试时间不同,只要考生符合各自的报考条件(如学历、户籍等),即可同时报名,但需注意,若国考面试通过后,需放弃省考资格,建议根据自身职业规划选择优先级。
Q2:重庆省考的乡镇岗位值得报考吗?
A:乡镇岗位适合追求稳定、愿意扎根基层的考生,优势在于竞争压力小、晋升渠道(如“职级并行”)畅通,且重庆对乡镇公务员有专项补贴(如偏远地区津贴),但需承受工作强度大、生活条件相对艰苦的挑战,建议考生结合自身抗压能力和职业目标综合考量。

