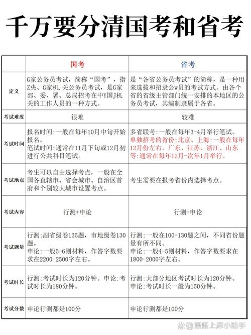
省考与国考作为我国公务员招录的两大主要途径,其报名环节存在显著差异,考生需根据自身条件、考试时间及地域规划等综合因素选择合适的报考渠道,以下从报名主体、时间安排、地域限制、招录单位性质及流程特点等方面展开详细分析,帮助考生清晰把握两者的报名区别。
报名主体与组织单位的不同
国考即中央机关及其直属机构公务员招录考试,由中共中央组织部、国家公务员局统一组织,面向全国招录,涵盖中央部委、直属机构(如海关、税务、海事、铁路公安等)及垂直管理系统单位,其报名入口为国家公务员局官方网站(http://bm.scs.gov.cn/),是全国统一的线上报名平台,所有考生均需通过该网站提交申请,且报名数据实时同步至全国各招录机关,便于统一审核。

省考则是各省(自治区、直辖市)组织的公务员招录考试,由各省党委组织部、公务员局负责实施,招录单位覆盖省、市、县、乡四级机关,包括地方党委、政府部门、事业单位及部分参照公务员法管理单位,报名入口为各省公务员局官网或人事考试网,如“XX省人事考试网”“XX省公务员考试录用专题网站”等,各省报名系统独立运行,数据不互通,考生需根据目标省份的公告选择对应入口报名,山东省考需登录“山东人事考试信息网”,江苏省考则通过“江苏省公务员考试录用专题网站”提交申请。
报名时间与周期的差异
国考报名时间相对固定,通常在每年10月中下旬启动,持续10天左右,考试时间定于11月底或12月初,2026年国考报名时间为2026年10月15日24:00至10月24日18:00,笔试时间为2026年11月25日,这种固定周期便于考生提前规划,但竞争激烈程度较高,部分热门岗位报名人数与录取比例可达数千比一。
省考报名时间因省份而异,主要分为两类:一是参加全国多省联考的省份,如河南、安徽、江西等,通常在每年3月发布公告,报名时间为3月中下旬,笔试时间统一为4月中下旬;二是单独招考的省份,如北京、上海、广东等,报名时间多在每年11月至次年1月,笔试时间在次年1月至3月不等,2026年北京公务员考试报名时间为2026年11月8日至11月12日,笔试时间为2026年12月10日;而四川省考2026年上半年招录报名时间为2026年3月1日至3月7日,考生需密切关注目标省份的官方公告,避免错过报名时间。
地域与户籍限制的区别
国考对户籍的限制相对宽松,多数岗位面向全国考生,仅少数涉密或特殊岗位(如部分海关、边检单位)会限定户籍或生源地,2026年国考中,西藏阿里地区的一些岗位明确要求“本地户籍或生源”,但此类岗位占比不足5%,大部分岗位无户籍限制,为异地考生提供了更多机会。

省考的地域限制则较为明显,尤其是市、县级岗位,往往要求考生具有本省户籍或本省生源,2026年河南省考县级机关岗位中,70%以上要求“河南省户籍”,部分地市级岗位也明确要求“本地市户籍或生源”,部分省份还会对“服务基层项目人员”“退役士兵”等定向招录岗位设置地域倾斜政策,如“面向本县(区)服务期满且考核合格的‘三支一扶’人员”,考生在报名时需仔细查看岗位表中的“户籍要求”栏,确认是否符合条件。
招录单位与岗位特点的差异
国考招录单位以中央部委、直属机构和垂直管理系统为主,岗位类型涵盖综合管理类、专业技术类和行政执法类,专业技术类岗位(如外交部翻译、国家统计局数据分析)对学历、专业要求较高,通常要求硕士及以上学历或特定专业背景;行政执法类岗位(如税务、海关、市场监管)则更注重基层工作经验和实践能力,国考岗位的全国流动性较强,考生一旦被录用,可能需要到异地工作,但职业发展空间和晋升机会相对广阔。
省考招录单位以地方各级机关为主,岗位设置更贴近地方经济社会发展需求,如基层乡镇公务员、地方税务、市场监管、教育医疗等系统岗位,省考对学历的要求相对宽松,部分县级岗位和基层岗位仅要求大专及以上学历,且专业限制较少,对本地生源和有基层工作经验的考生更为友好,省考中“定向招录”岗位占比较高,如面向“大学生村官”“西部计划志愿者”等群体的岗位,为特定人群提供了更多报考机会。
报名流程与审核标准的差异
国考报名流程统一且规范,主要包括网上报名、资格初审、查询报名序号、报名确认、打印准考证五个环节,资格初审由各招录机关负责,审核标准严格,重点审查考生的学历、专业、工作经历、年龄等是否符合岗位要求,考生在报名期间可随时查询审核结果,未通过审核的考生可在规定时间内改报其他岗位,报名确认环节需考生上传照片、缴纳费用(报名费100元/科,部分省份减免政策除外),并下载准考证,未完成确认的考生视为放弃考试。
省考报名流程因省份而异,但整体与国考类似,分为网上报名、资格初审、报名确认、打印准考证等环节,部分省份(如江苏、浙江)实行“诚信报考”制度,报名时不进行资格初审,而是由考生对所填信息的真实性负责,待笔试后进行资格复审,这要求考生更需谨慎选择岗位,省考的资格初审标准相对灵活,部分省份对“专业名称相近”的岗位实行“目录外专业”审核机制,允许考生提供课程证明等材料,增加了报考的灵活性。
报名注意事项与建议
- 明确自身定位:考生需根据职业规划选择国考或省考,若倾向于中央机关、全国性岗位或专业技术类岗位,可优先报考国考;若希望留在本地工作、报考基层岗位或定向招录岗位,省考更适合。
- 关注官方信息:国考和省考的报名信息均以官方网站发布为准,考生需定期查看国家公务员局官网及目标省份公务员局官网,避免被非官方渠道误导。
- 仔细阅读岗位表:报名前需认真研读岗位表中的“招录单位”“职位代码”“学历学位”“专业要求”“工作经历”“户籍限制”等栏目,确保自身条件与岗位要求完全匹配。
- 合理安排报名时间:国考报名周期较短,建议考生在报名初期完成填报,避免后期因报名人数激增导致系统拥堵;省考报名时间较长,可结合审核结果调整报考策略,但需注意避免在截止日前最后一天报名,以免因审核不通过无法改报。
相关问答FAQs
Q1:国考和省考可以同时报名吗?
A:可以,国考和省考的招录主体、考试时间、考试内容均不同,两者不冲突,考生可同时报考国考和省考,甚至多个省份的省考,但需注意时间安排,避免考试时间冲突,2026年国考笔试时间为11月底,而多省联考笔试时间为4月中下旬,时间上不冲突,考生可同时备考,但需注意,一旦通过国考面试并被录用,需主动放弃省考的面试资格,否则会影响个人诚信记录。
Q2:非本地户籍可以报考省考吗?
A:部分省份的省考允许非本地户籍考生报考,但需满足特定条件,2026年广东省考明确“非广东户籍(生源)考生需具有广东省内普通高等院校本科以上学历并取得学士以上学位”,或“在广东省内服务期满2年且考核合格的‘三支一扶’人员”,部分市、县级岗位会要求“本地户籍”,考生需仔细查看岗位表中的“户籍要求”栏,或直接咨询招录机关确认报考资格。
