国考和江苏省考都是公务员考试的重要途径,两者在招录范围、考试内容、职业发展等方面存在显著差异,考生需结合自身情况选择,以下从多个维度进行详细分析,帮助考生全面了解两者的区别与优势。
招录范围与岗位差异
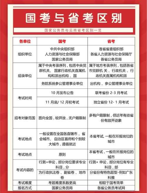
国考即中央机关及其直属机构公务员考试,招录单位包括中央部委、直属机构(如海关、税务、铁路公安等)以及垂直管理系统(如银保监会、证监会等),岗位覆盖全国,地域流动性较大,江苏省考则是江苏省各级机关招录公务员的考试,岗位集中在省内各级政府部门,包括省直机关、市直机关、县乡机关等,工作地点相对固定,适合希望在江苏长期发展的考生。

从岗位性质看,国考岗位多为宏观管理、政策制定或全国性事务执行,如外交部、发改委等,对政治素养和全局视野要求较高;江苏省考岗位更侧重地方治理和民生服务,如基层执法、乡村振兴、区域发展规划等,实践性和地方特色较强,国考部分特殊岗位(如涉密、艰苦边远地区)可能有服务年限限制,而江苏省考岗位稳定性普遍较高,且江苏作为经济大省,财政保障充足,福利待遇体系完善。
与竞争难度方面,两者均包括《行政职业能力测验》和《申论》,但侧重点不同,国考《行测》题量通常为135题,考试时间120分钟,涉及常识判断、言语理解、数量关系、判断推理、资料分析五大模块,题目难度较大,尤其数量关系和资料分析部分对解题速度和准确率要求较高。《申论》材料多为国家政策、宏观经济、社会热点等宏观主题,要求考生具备较强的理论分析和政策解读能力。
江苏省考《行测》题量一般为120题,考试时间100分钟,题型与国考相似,但常识判断部分更侧重江苏省情、时政热点及法律基础;数量关系难度略低于国考,但言语理解和判断推理题干较长,对阅读速度要求较高。《申论》材料多围绕江苏本地发展问题,如长三角一体化、乡村振兴、生态环境保护等,注重考察考生解决地方实际问题的能力,例如结合江苏“强富美高”新实践提出对策。
竞争难度上,国考“报录比”常年居高不下,热门岗位(如中央部委、国税系统)竞争比常达数千:1,且考生来自全国各地,整体素质较高;江苏省考竞争相对缓和,省直岗位报录比约100:1,县乡岗位可能低至20:1,但部分经济发达地区(如苏州、南京)的热门岗位竞争激烈程度接近国考,江苏省考对本地户籍或生源有一定倾斜(如部分县乡岗位限江苏户籍),为本地考生提供了一定优势。
职业发展与待遇保障
职业发展路径上,国考晋升空间较大,尤其中央部委平台高,接触国家顶层设计,职业天花板更高,但晋升周期长,且需适应异地工作(如部分部委岗位需长期驻京);江苏省考岗位层级清晰,从科员到科级、处级的晋升路径明确,且江苏各地级市经济发达,基层岗位晋升机会较多,尤其“苏南模式”下的乡镇公务员,可通过遴选、调任等方式进入省直机关,职业流动性较强。

待遇方面,国考岗位薪资由中央财政统一发放,基础工资较高,但地区差异不明显(如北京、上海与中西部地区补贴差距小);江苏省考薪资由省财政统筹,结合地方经济水平,苏南地区(苏州、无锡)年薪可达15-20万元,苏中、苏北地区约10-15万元,且江苏公积金、补贴等福利体系完善,基层岗位还享有额外津贴(如乡镇补贴、偏远地区补贴),江苏省考岗位工作生活平衡性较好,多数岗位无需异地调动,家庭稳定性更高。
报考条件与适配人群
报考条件上,国考对学历、专业要求严格,部分岗位要求“985/211高校”或“硕士以上学历”,且党员身份、基层工作经历等限制较多;江苏省考门槛相对宽松,本科及以上学历可报考90%以上岗位,部分县乡岗位放宽至大专学历,且专业覆盖更广(如文、理、工、农、医等均有大量岗位),同时应届生招录比例高(约60%),适合基层工作经验较少的考生。
适配人群方面,若考生追求职业平台、政策影响力,或擅长宏观分析与理论写作,且能接受异地工作,国考是更优选择;若考生希望在家乡或江苏发展,注重工作稳定性与生活平衡,或擅长解决地方实际问题,江苏省考则更适合,江苏省考对本地考生更友好,如熟悉江苏方言、了解地方政策者,在面试环节更具优势。
备考策略建议
针对国考,考生需强化《行测》解题技巧,尤其数量关系和资料分析要专项突破;《申论》多关注《人民日报》评论、政府工作报告,积累政策术语,提升逻辑框架构建能力,针对江苏省考,重点研究江苏“十四五”规划、政府年度工作报告,熟悉省情时政;《行测》可针对性练习江苏特色题型(如言语理解中的“病句辨析”),《申论》需结合江苏案例(如苏州工业园区建设、盐城湿地保护)提升对策可行性。

相关问答FAQs
国考和江苏省考可以同时报考吗?
答:可以,国考和江苏省考考试时间不冲突(国考通常在11月底,江苏省考一般在3月),且招录单位无交叉,考生可同时报考,但需注意避免考试时间重叠,若同时进入面试,建议优先选择心仪岗位,避免因备考冲突影响发挥。
江苏省考对非江苏户籍考生有限制吗?
答:大部分岗位无户籍限制,仅少数县乡岗位(如苏北部分偏远地区)要求“本省户籍”或“本省生源”,非江苏户籍考生可重点关注省直机关、苏南地区岗位,这些岗位竞争更公平,且对户籍无要求,应届生报考时需确保符合“应届生”定义(如未落实工作单位、档案保留在院校等)。
