关于法律的基本常识,法律是国家制定或认可,并由国家强制力保证实施的行为规范总和,其核心功能在于维护社会秩序、保障公民权利、调节社会关系,作为社会成员,掌握基本的法律常识有助于正确行使权利、自觉履行义务,在面对法律问题时能够理性应对,以下从法律的本质特征、法律体系、公民基本权利与义务、法律实施及维权途径等方面展开阐述。
法律的本质特征体现在三个方面:一是国家意志性,法律反映统治阶级的整体意志,由国家立法机关按法定程序制定或认可,如全国人民代表大会及其常委会行使国家立法权;二是规范性,法律通过规定权利与义务为人们提供行为模式,如《民法典》中“合同双方当事人应当按照约定履行义务”即是对合同行为的规范;三是强制性,法律依靠国家暴力机关(如法院、警察、监狱)保障实施,对违法行为具有制裁作用,例如对犯罪分子判处刑罚,法律还具有普遍约束力,在一国主权范围内对所有社会成员有效,无论身份高低、财富多寡均需平等遵守。

法律体系是指一国现行的全部法律规范按照不同法律部门分类组合而成的有机整体,中国的法律体系以宪法为核心,主要包括七个法律部门:宪法及宪法相关法(如《立法法》《选举法》)、民法商法(如《民法典》《公司法》)、行政法(如《行政处罚法》《行政许可法》)、经济法(如《反垄断法》《税收征收管理法》)、社会法(如《劳动法》《社会保险法》)、刑法(如《刑法》及其修正案)、诉讼与非诉讼程序法(如《民事诉讼法》《刑事诉讼法》《行政诉讼法》),宪法具有最高法律效力,一切法律、法规不得与宪法相抵触;普通法律则调整特定社会关系,如《劳动合同法》专门规范劳动关系中的权利义务。
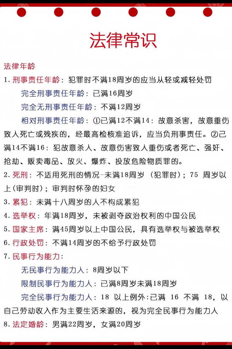
公民的基本权利与义务是法律的核心内容,根据宪法规定,公民享有广泛的政治权利和自由,如选举权与被选举权(年满18周岁且未被剥夺政治权利的中国公民)、言论出版自由、集会结社自由等;人身自由权利包括人身自由不受侵犯、人格尊严不受侵犯(禁止侮辱、诽谤他人)、住宅不受侵犯、通信自由和通信秘密受法律保护;社会经济权利包括劳动权、休息权、财产权(公民合法的私有财产不受侵犯)、受教育权等,公民必须履行基本义务,如维护国家统一和民族团结、遵守宪法和法律、维护国家安全荣誉和利益、依法纳税、依法服兵役等,权利与义务是统一的,例如公民享有劳动权的同时,也需履行劳动的义务。
法律实施包括执法、司法和守法三个环节,执法是指行政机关依法行使职权,如市场监督管理部门查处假冒伪劣商品、公安机关交通管理部门管理交通秩序;司法是指法院、检察院等司法机关适用法律处理案件,法院通过审判活动解决民事、刑事、行政纠纷,检察院负责批准逮捕、提起公诉、法律监督等;守法要求一切组织和个人严格依法办事,既包括积极行使法定权利,也包括自觉履行法定义务,法律的效力范围包括时间效力(如法律生效时间、失效时间及溯及力问题)、空间效力(法律适用的地域范围)和对人的效力(法律对哪些人具有约束力),例如中国公民在领域外犯罪,原则上适用中国刑法,但按犯罪地法律不受处罚的除外。
当自身权益受到侵害时,公民可通过多种途径维权,首先是协商和解,双方自愿平等协商解决纠纷,如消费者与商家就商品质量问题达成退款协议;其次是调解,由第三方(如人民调解委员会、消费者协会)主持达成调解协议,调解协议具有法律约束力;再次是仲裁,根据仲裁协议将纠纷提交仲裁机构裁决,如商事合同纠纷可向仲裁委员会申请仲裁;最后是诉讼,向人民法院提起诉讼,这是解决纠纷的最终途径,不同纠纷适用不同程序:民事纠纷适用《民事诉讼法》,行政纠纷适用《行政诉讼法》,刑事犯罪案件则由公安机关侦查、检察院起诉、法院审判,需要注意的是,维权需遵守法定程序和时效,如民事诉讼的一般时效为3年,自知道或应当知道权利受损之日起计算。

为更直观理解法律对日常生活的规范作用,以下列举部分常见法律行为及其法律依据:
| 行为类型 | 常见场景示例 | 相关法律依据 | 法律后果 |
|---|---|---|---|
| 合同行为 | 购买房屋、签订服务合同 | 《民法典》合同编 | 双方需按约定履行义务,违约需承担违约责任 |
| 侵权行为 | 医疗事故、交通事故造成人身损害 | 《民法典》侵权责任编 | 侵权人需赔偿医疗费、误工费等损失 |
| 劳动关系 | 签订劳动合同、加班工资计算 | 《劳动法》《劳动合同法》 | 用人单位需依法缴纳社保,不得拖欠工资 |
| 消费权益 | 购买假冒伪劣商品、虚假宣传 | 《消费者权益保护法》 | 消费者可要求“退一赔三”,最低赔偿500元 |
| 婚姻家庭 | 离婚财产分割、子女抚养权 | 《民法典》婚姻家庭编 | 共同财产平均分割,子女抚养以最有利于孩子为原则 |
掌握法律基本常识不仅是维护自身权益的需要,也是法治社会对公民的基本要求,在日常生活中,应主动学习法律知识,如通过“中国普法网”获取权威法律资讯,阅读《民法典》等常用法律文本,遇到复杂法律问题及时咨询专业律师或法律援助机构,避免因法律意识淡薄导致权益受损或违法行为的发生。
相关问答FAQs
Q1:如果遇到不公正的行政处罚,应该怎么办?
A1:公民认为行政机关的具体行政行为侵犯其合法权益时,可自知道该行政行为之日起60日内向上一级行政机关或同级人民政府申请行政复议,或在6个月内向人民法院提起行政诉讼,行政复议和行政诉讼均不收费,且复议决定或法院判决可能确认违法、撤销或变更原行政行为,若交警错误作出罚款决定,当事人可申请行政复议,要求撤销处罚并返还罚款。
Q2:签订合同时需要注意哪些法律风险?
A2:签订合同前应审查对方主体资格(如企业营业执照、法定代表人身份),确保合同内容合法(如不得违反法律强制性规定)、条款明确(避免“大概”“可能”等模糊表述),重点关注违约责任、争议解决方式(如约定仲裁或诉讼管辖地)等核心条款,合同需双方签字盖章并注明日期,重要合同建议留存原件并办理公证,若对方存在欺诈、胁迫等情形,当事人可请求法院或仲裁机构撤销合同。
