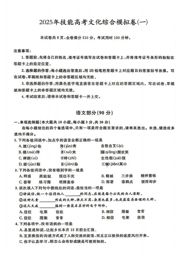
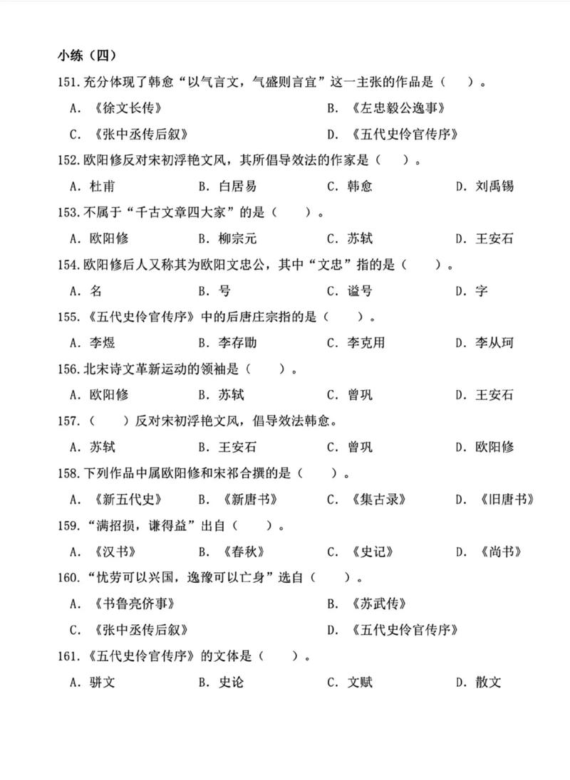
长城知识网

高考文化常识 检测

高考文化常识检测是语文考试中的重要组成部分,主要考查学生对中华优秀传统文化、文学常识、文化现象及古代文化知识的掌握程度,这类题目不仅检验学生的知识储备,更旨在引导其深入理解中华文化的精髓,培养文化自信,以下从考查内容、题型特点、备考策略及示例分析等方面展开详细说明。

范围

高考文化常识检测的内容广泛,涵盖多个领域,主要包括以下几类:

高考文化常识 检测-图1
(图片来源网络,侵删)
  1. 古代官职与礼仪:如“博士”“侍郎”“刺史”等官职的职责与品级,“跪坐”“作揖”等古代礼仪的含义及使用场景。“三省六部制”中的“中书省”负责草拟诏令,而“尚书省”负责执行。
  2. 天文历法与传统节日:涉及“干支纪年”“二十四节气”“三更五鼓”等时间概念,以及春节、端午、中秋等节日的起源与习俗,如“农历九月九日”为重阳节,有登高插茱萸的习俗。
  3. 典籍与文学流派:包括“四书五经”“诸子百家”的核心典籍,以及“田园诗”“豪放派”“桐城派”等文学流派的特点与代表作家。《诗经》的“赋比兴”手法,宋词中婉约派代表人物柳永、李清照等。
  4. 古代称谓与姓名文化:如“家父”“足下”“鄙人”等谦辞与敬辞的区别,姓氏的起源(如以封地为姓)、名字的避讳规则等,如“陛下”是对帝王的敬称,“令尊”则用于尊称对方的父亲。
  5. 传统习俗与物质文化:涵盖“科举制度”的层级(乡试、会试、殿试)、“古代科举”的别称(如“及第”“进士”),以及“文房四宝”“四大发明”等文化符号。“殿试”由皇帝亲自主持,第一名称为“状元”。

题型特点与示例

高考文化常识题型以选择题为主,兼有简答题或填空题,题目通常结合文言文阅读或单独命题,以下为典型例题及解析:

例题1(单项选择题):下列关于古代文化常识的解说,不正确的一项是(  )
A. “擢”指提拔官职,“左迁”指降职贬官,“拜”“除”均指授予官职。
B. “进士”是通过殿试者,殿试由皇帝亲自主持,第一名称为“会元”。
C. “晦”指农历每月的最后一天,“朔”指每月初一,“望”指每月十五。
D. “社稷”原为谷神和土神的合称,后用作国家的代称。

解析:本题考查古代官职、科举制度及时间称谓,B项中,殿试第一名称为“状元”,“会元”是会试的第一名,故选B。

例题2(填空题):古代男子二十岁行“冠礼”,表示成年;女子十五岁行“及笄”之礼,可以许婚。“笄”指的是__
答案:簪子(古代用来固定头发的饰品)

高考文化常识 检测-图2
(图片来源网络,侵删)

备考策略建议

  1. 系统梳理知识点:利用教材和复习资料,按“官职—礼仪—典籍—节日”等模块分类整理,构建知识网络,可制作表格对比不同官职的职责: | 官职名称 | 职责 | 朝代示例 |
    |--------------|------------------|--------------------|
    | 太尉 | 掌管军事 | 秦、汉 |
    | 御史大夫 | 监察百官 | 秦、汉 |
    | 枢密使 | 枢密院长官,掌军政 | 宋 |

  2. 结合语境记忆:将文化常识放入文言文阅读中理解,通过具体语境加深记忆。《岳阳楼记》中的“迁客骚人”中的“迁客”指被贬谪的官员,“骚人”源于屈原的《离骚》,后泛指诗人。

  3. 关注真题与模拟:分析近五年高考真题,总结高频考点(如科举制度、古代礼仪),并通过模拟题强化训练,提高辨析能力。

相关问答FAQs

问题1:如何快速记忆古代官职的升降变动词汇?
解答:可结合动作与语义联想记忆,如“擢”(提拔,向上提)、“贬”(降职,向下压)、“徙”(调动,平移)、“罢”(罢免,终止),通过例句巩固,如“公车特征拜郎中”(《张衡传》)中的“拜”指授予官职,“再转复为太史令”中的“转”指调动。

高考文化常识 检测-图3
(图片来源网络,侵删)

问题2:文化常识题是否需要死记硬背?有没有高效的学习方法?
解答:文化常识不宜死记硬背,建议采用“理解+联想”法。“干支纪年”可结合生肖记忆,如“甲午战争”发生于1894年(马年);“三省六部”可通过职能联想,如“吏部”管官员任免,“户部”管财政税收,利用口诀或思维导图梳理知识点,如“四书五经”口诀:“大中论,诗易礼,春秋在里藏”,便于快速回忆。

分享:
扫描分享到社交APP
上一篇
下一篇