公共基础知识常识大全涵盖政治、法律、经济、历史、地理、科技、文化等多个领域,是提升综合素养的重要基础,以下从核心模块展开详细解析,帮助系统掌握常见常识要点。
政治常识
政治常识是国家治理和社会运行的基础知识,重点包括马克思主义基本原理、中国特色社会主义理论体系、党和国家方针政策等,习近平新时代中国特色社会主义思想的核心内容包括“十个明确”“十四个坚持”“十三个方面成就”,明确了新时代坚持和发展什么样的中国特色社会主义、怎样坚持和发展中国特色社会主义,党的二十大报告指出,中国式现代化的本质要求是坚持中国共产党领导,坚持中国特色社会主义,实现高质量发展,发展全过程人民民主,丰富人民精神世界,实现全体人民共同富裕,促进人与自然和谐共生,推动构建人类命运共同体,我国的国家制度体系以人民代表大会制度为根本政治制度,中国共产党领导的多党合作和政治协商制度、民族区域自治制度、基层群众自治制度为基本政治制度,这些制度保障了人民当家作主。

法律常识
法律常识与日常生活息息相关,需重点掌握宪法、民法、刑法、行政法等基础法律知识,宪法是国家的根本法,规定国家的根本制度和根本任务,公民的基本权利和义务,我国宪法明确公民享有平等权、选举权与被选举权、言论自由、人身自由等基本权利,同时规定公民必须维护国家统一和民族团结、遵守宪法和法律等义务。《民法典》自2026年1月1日起施行,涵盖物权、合同、人格权、婚姻家庭、继承、侵权责任等内容,平等保护民事主体合法权益。《刑法》的任务是用刑罚同一切犯罪行为作斗争,保护人民,维护社会秩序、经济秩序,保障社会主义建设事业的顺利进行,行政复议、行政诉讼等行政救济制度,以及劳动法、消费者权益保护法等社会法,都是保障公民权益的重要法律依据。
经济常识
经济常识涉及宏观经济、微观经济及经济政策等方面,宏观经济层面,国内生产总值(GDP)、居民消费价格指数(CPI)、通货膨胀、财政政策、货币政策是核心概念,积极的财政政策通过增加财政支出、减少税收来刺激经济增长,稳健的货币政策通过调整利率、存款准备金率来调节市场流动性,微观经济层面,市场机制(供求关系、价格竞争)、市场主体(企业、个体工商户)、市场规则(公平竞争、诚信经营)是基础,经济体制改革中,社会主义市场经济体制的目标是使市场在资源配置中起决定性作用,更好发挥政府作用,同时坚持公有制为主体、多种所有制经济共同发展,按劳分配为主体、多种分配方式并存。
历史与文化常识
历史常识需把握中国历史发展的脉络,特别是重大事件、人物和制度,夏朝是中国最早的奴隶制王朝,春秋战国时期百家争鸣(儒家、道家、法家等思想流派),秦朝统一六国后实行郡县制,唐朝的“贞观之治”“开元盛世”,明清时期的君主专制强化等,中国近现代史中,鸦片战争(1840年)是中国近代史的开端,辛亥革命推翻封建帝制,新民主主义革命时期中国共产党领导人民取得新民主主义革命胜利,建立中华人民共和国,文化常识涵盖传统文化、文学艺术、民俗节日等,如儒家思想的核心“仁”“义”“礼”“智”“信”,传统节日春节(农历正月初一)、端午节(纪念屈原、赛龙舟、吃粽子)、中秋节(团圆赏月),书法中的“颜筋柳骨”(颜真卿、柳公权),绘画中的“山水画”“花鸟画”等。
地理与科技常识
地理常识包括自然地理和人文地理,自然地理中,地球的经纬度、时区划分、气候类型(热带、温带、寒带)、地形地貌(高原、平原、盆地、山地、丘陵)是基础;中国地理需掌握主要地形区(青藏高原、华北平原、长江中下游平原)、主要河流(长江、黄河、珠江)、气候特征(季风气候显著,雨热同期)等,人文地理涉及人口分布(东部密集、西部稀疏)、城市体系、交通布局(高铁、高速公路、航空港)等,科技常识包括基础科学(物理、化学、生物)、高新技术(信息技术、新能源技术、生物技术、航天技术)及重要科技成果,中国古代四大发明(造纸术、印刷术、指南针、火药),现代科技中的“两弹一星”(原子弹、氢弹、人造卫星)、载人航天(神舟系列、天宫空间站)、高铁技术(世界领先)、5G通信等。

生活与应急常识
生活常识涵盖健康饮食、交通安全、日常礼仪等,如膳食均衡(粗细搭配、荤素结合)、遵守交通规则(红灯停绿灯行、不酒驾)、垃圾分类(可回收物、有害垃圾、湿垃圾、干垃圾),应急常识包括自然灾害应对(地震时躲避在坚固家具下、用枕头保护头部;火灾时低姿逃生、湿毛巾捂口鼻)、突发事件处理(触电立即切断电源、中暑迅速转移至阴凉处通风补水)、急救知识(心肺复苏、止血包扎)等,这些知识能帮助应对突发状况,保护生命财产安全。
相关问答FAQs
问题1:我国宪法规定的公民基本权利有哪些?
解答:根据我国宪法,公民基本权利包括:平等权(法律面前一律平等);政治权利和自由(选举权与被选举权、言论、出版、集会、结社、游行、示威自由);宗教信仰自由;人身自由(人身自由不受侵犯、人格尊严不受侵犯、住宅不受侵犯、通信自由和通信秘密受法律保护);社会经济权利(劳动权、休息权、物质帮助权);文化教育权利(受教育权、科学研究自由);以及妇女、婚姻、家庭、母亲和儿童受国家保护等权利。
问题2:什么是“碳中和”,我国实现碳中和的目标是什么?
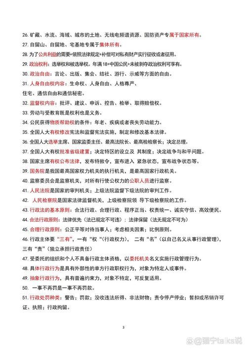
解答:“碳中和”是指企业、团体或个人在一定时间内直接或间接产生的温室气体排放总量,通过植树造林、节能减排等形式,以抵消自身产生的二氧化碳排放量,实现二氧化碳“零排放”,我国提出“碳达峰、碳中和”目标:力争2030年前实现碳达峰(二氧化碳排放量达到历史峰值后逐步下降),2060年前实现碳中和,这一目标体现了我国应对气候变化的决心,推动经济社会发展全面绿色转型,是全球气候治理的重要贡献。
