这是一个非常经典且重要的问题,对于有志于在江苏加入公务员队伍的考生来说,选择省考还是国考,需要根据自身的职业规划、专业背景、竞争情况和个人偏好来综合判断。
下面我将从多个维度对江苏国考和省考进行详细对比,帮助你做出最适合自己的选择。

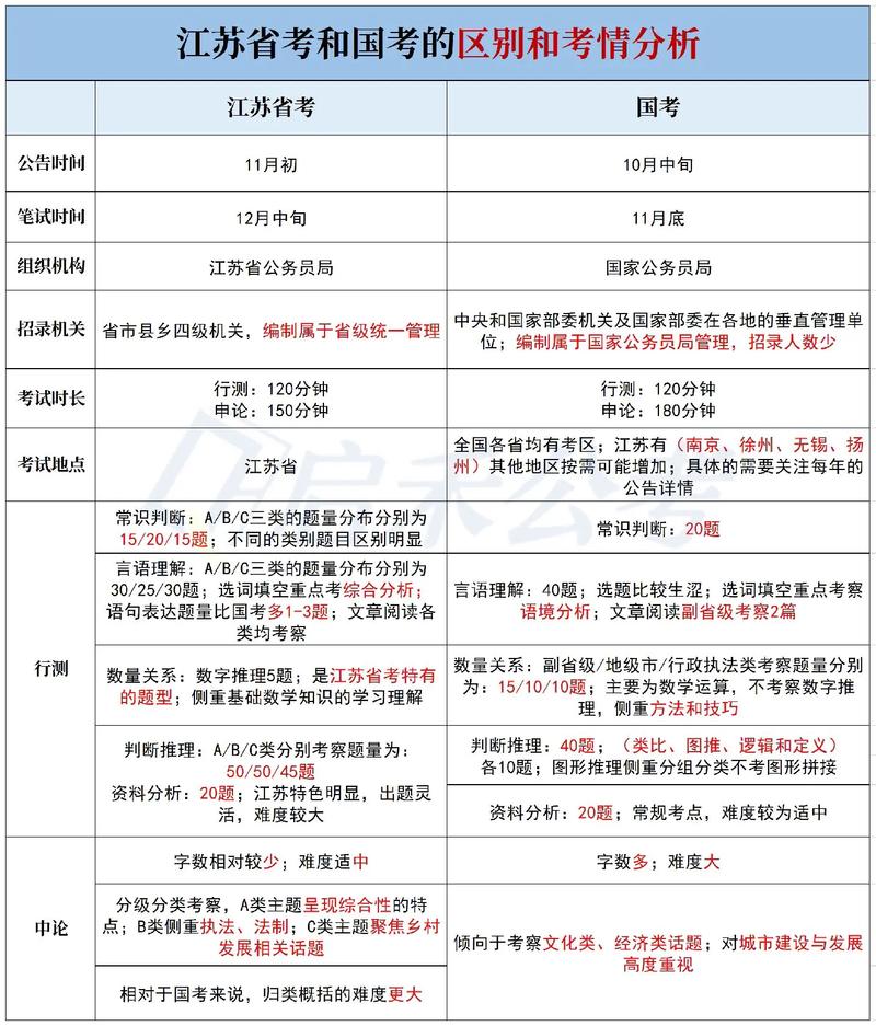
核心区别一览表
| 对比维度 | 国家公务员考试(国考) | 江苏省公务员考试(省考) |
|---|---|---|
| 组织单位 | 中共中央组织部、国家公务员局 | 中共江苏省委组织部、江苏省公务员局 |
| 招录机关 | 中央机关及其直属机构(如部委、海关、税务、海事、铁路公安等) | 江苏省各级机关(省、市、县、乡四级) |
| 招考范围 | 面向全国,符合条件的均可报考 | 主要面向江苏户籍或江苏生源,部分岗位放宽至全国 |
| 考试时间 | 通常在10月发布公告,11月底或12月初笔试 | 通常在1-2月发布公告,3月下旬笔试 |
| 考试科目 | 《行政职业能力测验》(行测)、《申论》 | 《行政职业能力测验》(行测)、《申论》(A/B/C三类) |
| 行测特点 | 题量更大(135题),难度整体偏高,常识部分侧重全国性时政和法律 | 题量与国考相近(120-130题),难度适中,常识部分侧重江苏省情、时政和省情法律 |
| 申论特点 | 材料宏观,主题涉及国家大政方针、经济、社会、文化等,对综合分析能力要求高 | 材料更贴近江苏本省实际,常涉及长三角一体化、江苏高质量发展、乡村振兴等省内议题 |
| 岗位特点 | 岗位“高大上”,平台高,晋升空间相对规范,但工作地点多在北京或大城市,基层岗位较少 | 岗位“接地气”,覆盖全省各地市,选择多,离家近,但部分基层岗位工作强度可能较大 |
| 竞争激烈程度 | 极高,全国“神仙打架”,热门岗位报录比可达几千比一 | 非常高,虽然范围是全省,但江苏是经济大省、教育大省,考生基数大,热门岗位同样竞争惨烈 |
| 待遇福利 | 全国统一标准,福利待遇规范,与所在城市(如北京)挂钩,但受职级和地区影响大 | 江苏省内经济发达地区(如苏南)待遇优厚,与地方财政挂钩,可能高于同级别国考岗位 |
| 职业发展 | 晋升路径相对稳定规范,但天花板可能存在,调动机会较少 | 晋升与地方发展紧密相关,在江苏经济强市,发展机会多,但受地方人事关系影响较大 |
如何选择?关键看三点
看你的“职业追求”和“平台偏好”
-
追求“高大上”平台,想进入中央核心部门?
- 首选国考。 如果你梦想进入外交部、国家发改委、财政部、海关总署等中央部委,或者想成为一名“国家公务员”,为国效力,那么国考是唯一的途径,这些岗位社会地位高,视野开阔,能接触到国家层面的政策和资源。
-
希望在江苏本地安居乐业,离家近?
- 首选省考。 省考提供了绝大多数在江苏本地工作的机会,无论是想在南京、苏州这样的强市,还是回到家乡的地市、县城,省考都能提供丰富的选择,对于希望在熟悉的环境中长期发展的人来说,省考更合适。
-
对“稳定性”和“待遇”的权衡?
- 国考: 稳定性极高,福利待遇全国统一规范,非常稳定,但在非一线城市(如一些西部、边远地区的国税局),待遇可能不如江苏本地的省考岗位。
- 省考: 待遇与地方经济强相关,在苏州、南京、无锡等经济发达的苏南城市,省考公务员的待遇非常有竞争力,甚至可能超过一些同级别的国考岗位,但在苏北等经济相对薄弱的地区,待遇会稍逊一筹。
看你的“专业背景”和“岗位匹配度”
-
国考: 岗位专业性要求高,但限制也多,海关、税务、金融监管、外语、计算机等特定专业的岗位很多,但如果你是这些专业,在国考中能找到非常对口的岗位,国考对基层工作经历的要求也更为明确和严格。
(图片来源网络,侵删) -
省考: 岗位设置更“接地气”,覆盖面广,江苏省考的岗位需求非常多元化,除了常规的文、史、哲、法、经、管,还会大量招录计算机、电子信息、机械、环境工程、农业等应用型专业,对于很多普通高校的考生来说,在省考中找到“三不限”(不限专业、不限户籍、不限应届)的岗位机会比国考稍多(但竞争也极其激烈)。
建议: 仔细对比国考和省考的职位表,看看你的专业、学历、政治面貌、应届生身份等条件,分别能报考哪些岗位,哪个岗位的“性价比”(符合条件+发展前景+竞争程度)更高,就优先考虑哪个。
看你的“考试策略”和“时间规划”
-
考试时间不冲突,可以“两手抓”。 国考和省考笔试时间通常相差2-3个月,对于大部分考生来说,完全可以同时备考,以国考作为“练兵”,用省考作为“主攻”,是一个很常见的策略。
- 流程: 10月备考国考 -> 11月底参加国考 -> 1-2月根据国考情况调整,冲刺省考 -> 3月底参加省考。
- 优势: 行测和申论的考察核心能力是相通的,同时备考可以互相促进,即使国考失利,也能为省考积累宝贵经验。
-
如果精力有限,需要“精准打击”。
- 如果你明确只想留在江苏,并且专业在省考中优势明显,可以集中精力主攻省考,把国考作为一次“试水”。
- 如果你目标就是中央部委,且专业对口,那就以国考为核心,省考可以作为备选。
给不同人群的备考建议
-
在校大学生(尤其是应届生):
- 优势: 时间充裕,学习能力强,是“国考+省考”双丰收的最佳人群。
- 建议: 两手都要抓,两手都要硬。 利用在校时间系统备考国考,即使国考不理想,也能为3月份的省考打下坚实基础,应届生身份在国考和省考中都是巨大优势。
-
在职考生:
- 挑战: 时间和精力有限,需要平衡工作和学习。
- 建议: 明确目标,主攻一个。 根据自己的职业规划和岗位匹配度,选择一个竞争相对较小、离家更近或发展更好的考试,集中精力备考,不建议同时高强度准备两个考试,容易顾此失彼。
-
江苏本地考生:
- 优势: 对江苏省情、文化、政策更了解,在申论和常识部分有天然优势。
- 建议: 可以优先考虑省考,利用自己的地域优势,如果专业和条件允许,国考也是不错的选择,可以作为一次跳出本省、走向全国的机会。
- 想进中央部委,追求全国性平台 → 首选国考。
- 想在江苏本地工作,追求稳定和较好的待遇 → 首选省考。
- 时间精力允许,想最大化上岸机会 → 国考省考一起报,以国考练兵,以省考定胜负。
没有绝对的好坏,只有是否适合,请结合自身情况,仔细研究招考公告和职位表,做出最明智的选择,祝你备考顺利,成功上岸!
