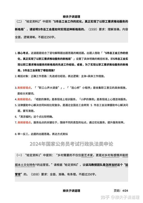
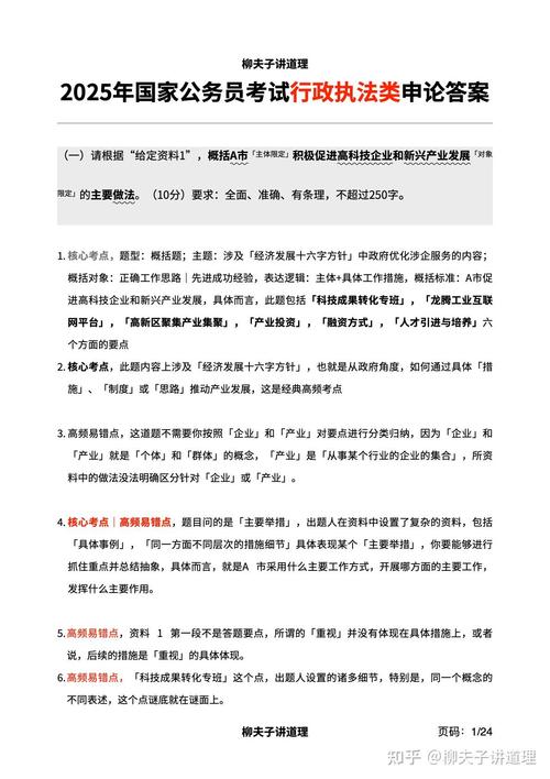
2025国考申论大纲深度解读:命题趋势、核心考点与备考策略(珍藏版) 本文为备战国家公务员考试的考生,全面、深度解读2025年国家公务员考试申论大纲,从大纲字里行间剖析命题趋势,梳理核心考点变化,并提供极具针对性的备考策略,助您精准把握申论命脉,赢在起跑线!
引言:为何2025国考申论大纲至今仍是“风向标”?
许多考生认为,国考大纲年年相似,参考价值不大,这是一个常见的误区。2025年国考申论大纲是近年来申论考试转型与深化的重要节点,它首次明确提出了“阅读理解能力、综合分析能力、提出和解决问题能力、文字表达能力”四大能力要求的“升级版”表述,并对“贯彻执行能力”的层级划分进行了微调,这些看似细微的变化,实则预示着申论命题从“概括归纳”向“解决问题”和“综合思辨”的深刻转变,回溯并吃透2025国考申论大纲,对于我们理解当下乃至未来的国考申论,具有不可估量的指导意义。

2025国考申论大纲核心要点:从“文字”到“思想”的跃迁
与往年相比,2025年大纲在“能力要求”部分做了关键性调整,这是我们必须抓住的核心。
阅读理解能力:从“看懂”到“看透”
- 大纲原文: “准确理解给定资料的含义,准确提炼所反映的核心问题,并揭示所反映的本质问题。”
- 专家解读: 关键词是“准确理解”和“揭示本质”,这意味着命题人不再满足于考生能否找到材料中的关键词句,而是要求考生具备透过现象看本质的洞察力,材料中描述了“共享单车乱象”,考生不仅要看到“乱停乱放”的现象,更要分析其背后反映出的“城市公共资源管理”、“公民规则意识”、“行业发展模式”等深层次问题。
- 备考启示: 平时训练时,不能只停留在“找要点”,要多问自己“为什么会出现这个问题?”“这个问题反映了什么规律或矛盾?”
综合分析能力:从“罗列”到“思辨”
- 大纲原文: “对给定资料的全部或部分的内容、观点或问题进行分析和归纳,多角度地思考资料内容,作出合理的推断或评价。”
- 专家解读: “多角度思考”和“合理推断或评价”是两大亮点,这要求考生具备批判性思维和辩证思维能力,题目可能不再是简单的“概括原因”,而是要求考生评价某个观点的合理性,或者从不同主体(政府、企业、个人)的视角分析同一问题。
- 备考启示: 积累辩证分析的方法,如“一分为二”、“主次矛盾”、“普遍联系”等,练习时,尝试对一个社会热点问题,从正面、反面、长远、短期等多个维度进行剖析。
提出和解决问题能力:从“建议”到“方案”
- 大纲原文: “发现和界定问题,评估问题,并提出具体、可行的措施或对策。”
- 专家解读: “界定问题”、“评估问题”和“具体可行”是三大升级,这意味着对策题不再是“万能模板”的堆砌,考生需要首先精准诊断问题,分析问题的轻重缓急和成因,然后提出的对策必须具有针对性、操作性和创新性,要能落地,不能是空喊口号。
- 备考启示: 多学习政府工作报告、政策文件中的语言风格和对策思路,练习写对策时,要思考“谁来做?”“怎么做?”“做到什么程度?”,确保对策的逻辑闭环。
贯彻执行能力:从“格式”到“情境”
- 大纲原文: “准确理解工作目标和组织意图,遵循依法行政的原则,根据客观实际情况,及时有效地完成任务。”
- 专家解读: 强调“工作目标”、“组织意图”和“客观实际情况”,这表明,应用文写作题(贯彻执行题)的情境感越来越强,考生不再是简单地套用“报告”、“倡议书”的格式,而是要代入特定身份(如某部门工作人员),在特定情境下,为实现特定目标而写作。
- 备考启示: 熟悉各类常用公文的写作逻辑和基本格式,但更要注重审题,明确写作的身份、对象、目的和场景,做到“文随事设,因人而异”。
文字表达能力:从“通顺”到“精准”
- 大纲原文: “熟练使用指定的语种,运用说明、陈述、议论等方式,准确、规范、简明、畅达地表述思想观点。”
- 专家解读: “准确、规范、简明、畅达”八个字是核心。“规范”尤为重要,要求使用官方、正式、书面的语言,避免口语化、网络化和情绪化表达。
- 备考启示: 多读《人民日报》评论员文章、学习强国等官方媒体的时评文章,积累规范词汇和表达方式,提升语言的专业度和严谨性。
2025国考申论大纲背后的命题趋势分析
基于上述能力要求的变化,我们可以清晰地看到2025年及之后申论命题的几大趋势:
- 主题选择更宏大,更具时代性: 紧扣国家发展战略,如“供给侧结构性改革”、“生态文明建设”、“乡村振兴”、“文化自信”等,材料来源多为权威媒体和政策文件。
- 问题设置更灵活,更具思辨性: 从单一的概括题、对策题,向综合分析、评价类题型倾斜,考察考生的逻辑思维和独立思考能力。
- 材料类型更复合,更具迷惑性: 融合了正面案例、负面案例、专家观点、网民评论等多种材料,需要考生具备更强的筛选、辨析和整合能力。
- 应用文写作更侧重实用性: 不再是“假大空”的公文写作,而是模拟真实工作场景,考察考生解决实际问题的沟通和表达能力。
借力2025大纲,打造高效备考策略
了解了趋势,我们就要制定科学的备考计划。
第一阶段:夯实基础,精研大纲(1-2个月)
- 核心任务: 逐字逐句分析2025国考申论大纲,将其内化为自己的能力标准。
- 具体做法:
- 精读真题: 拿出近5年的国考申论真题(特别是2025年及以后的),严格按照大纲要求的能力点,去分析每一道题的考查方式,思考这道题对应大纲中的哪项能力?材料是如何体现这一能力的?
- 专项突破: 针对大纲中的五大能力,进行专项训练,找来关于“人工智能”的10篇材料,专门练习“综合分析能力”,尝试从伦理、法律、经济、社会等多个角度进行评述。
第二阶段:素材积累,构建体系(贯穿全程)
- 核心任务: 建立自己的“申论素材库”。
- 具体做法:
- 关注时政: 每天至少花1小时阅读《人民日报》、新华社、央视新闻等官方媒体的报道和评论,重点关注评论员文章、理论版文章,学习其分析角度和语言风格。
- 分类整理: 将素材按照“经济、政治、文化、社会、生态”五大领域进行分类,每个领域下再细分具体主题(如生态下可分“垃圾分类”、“碳中和”等),并摘抄金句、典型案例和核心观点。
第三阶段:动笔练习,模拟实战(考前1个月)
- 核心任务: 将输入转化为输出,形成肌肉记忆。
- 具体做法:
- 掐时写作: 严格按照考试时间(180分钟)完成一套完整的申论真题,包括涂卡时间,目的在于锻炼时间分配能力和抗压能力。
- 精批细改: 写完后,对照参考答案进行修改,但不要迷信答案,要思考自己的答案与答案的差距在哪里:是要点找不全?是逻辑不清晰?还是语言不规范?找来老师或学友进行批改,效果更佳。
- 复盘总结: 每次模考后,都要进行复盘,总结成功经验和失败教训,形成自己的“错题本”和“方法库”。
以史为鉴,方能行稳致远
2025国考申论大纲如同一座灯塔,照亮了申论考试从“应试技巧”走向“能力素养”的航道,虽然考试在变,但大纲所强调的核心能力要求是相对稳定的,希望每一位考生都能通过深度研读这篇“珍藏版”的大纲解读,真正理解申论考试的精髓,将备考的每一步都走得扎实、有力,最终在国考的战场上挥斥方遒,成功上岸!


