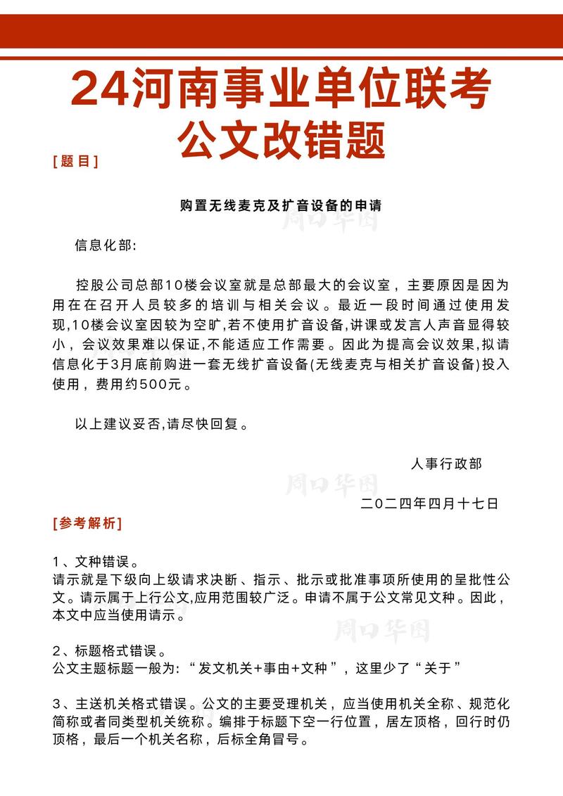
核心考点:公文改错到底在考什么?
公文改错并非简单地找错别字,而是对一个“准公文”的全方位“体检”,主要考察以下几个方面:
- 格式规范 (最核心、最易得分):公文的“骨架”是否正确。
- 内容要素 (最关键、体现水平):公文的“血肉”是否完整、准确、得体。
- 语言表达 (最基础、最常见):公文的“皮肤”是否健康、专业。
- 逻辑结构 (最高阶、体现思维):公文的“脉络”是否清晰、顺畅。
常见错误类型详解 (高频考点)
(一) 格式规范类错误
这是公文改错的重中之重,分值占比最高,你需要像一个“质检员”一样,从头到尾检查格式。

| 错误类型 | 错误表现 | 正确规范 |
|---|---|---|
| 发文机关标志 | - 使用不规范简称(如“市政府”应为“XX市人民政府”)。 - 文种错误(如“XX市人民政府通知”,应为“XX市人民政府文件”或直接用“XX市人民政府通告”等)。 - 联合行文时,排列顺序不规范或主办机关在前。 |
- 应使用发文机关全称或规范化简称。 - 通常由“发文机关名称 + ‘文件’”组成,但特定文种(如公告、通告)可只用发文机关名称。 - 联合行文时,主办机关名称排列在前。 |
| 发文字号 | - 顺序错误(如“国发〔2025〕5号”应为“国发〔2025〕5号”)。 - 年份不用六角括号“〔〕”而用方括号“[]”或圆括号“()”。 - 序号没有编虚位(如“第5号”应为“05号”或“5号”,但通常要求编虚位,如“05”)。 - 缺少“发”字(如“国函〔2025〕5号”是正确的,但“国〔2025〕5号”是错误的)。 |
- 构成:发文机关代字 + 〔年份〕 + 序号。 - 年份:必须用六角括号“〔〕”括起来,且为阿拉伯数字,不编虚位(如2025)。 - 序号:用阿拉伯数字,通常要求编虚位(即1编为01,5编为05)。 - 代字:能体现发文机关和公文类别。 |
| 签发人 | - 非上行文(如报告、请示)出现签发人。 - 签发人姓名与职务标注不规范(如“张三:局长”应为“张三 局长”)。 - 签发人标注位置错误(应在发文字号右侧)。 |
- 适用文种:仅适用于上行文(请示、报告)。 - 格式:“签发人:XXX”,后跟签发领导姓名和完整职务,居右排一行,“签发人”三字后加冒号。 |
| - 缺少要素(发文机关、事由、文种不全)。 - 事由表述不清或冗长。<br- 标题中使用了标点符号(除法规、规章名称加书名号外,一般不用标点)。 - 文种使用不当(如用“请示”报告已办结的事项)。 |
- 标准格式:发文机关 + + 事由 + 的 + 文种。 - 要求:准确、简要、概括全文主旨。 - 禁止一般不用标点符号。 |
|
| 主送机关 | - 使用了“各有关单位”、“各兄弟单位”等模糊表述。<br- 多个主送机关之间标点使用错误(同级用顿号,不同级用逗号)。<br- 顶格或缩写错误(应顶格书写,后加冒号)。 | - 要求:明确、具体、顶格写,后加冒号。 - 顺序:先主送,后抄送,上级、平级、下级不同级别的主送机关之间用逗号分隔,同级机关之间用顿号分隔。 |
| - 结构混乱,段落不清。 - 开头没有引据(“根据……”“为了……”)。 - 结尾没有要求或希望(“特此通知”“请遵照执行”)。 - 一段到底,没有分段。 |
- 结构:开头(引据)、主体(事项)、要求/希望)。 - 逻辑:条理清晰,层次分明。 |
|
| 附件说明 | - 有附件但未注明。<br- 附件名称后使用标点符号。<br- 附件序号和名称与附件实际内容不符。 | - 格式:在正文下空一行左空二字编排“附件”二字,后标全角冒号和附件名称,如有多个附件,使用阿拉伯数字标注附件顺序号(如“附件:1. XXXXX”)。 |
| 成文日期 | - 使用汉字数字(如“二〇二三年十月二十六日”)。 - 位置错误(应右空四字编排)。 - 未加盖成文日期印章。 |
- 格式:用阿拉伯数字将年、月、日标全,年份应标全称,月、日不编虚位(如2025年10月26日)。 - 位置:右空四字。 |
| 印章 | - 未加盖印章或盖错印章。<br- 印章加盖位置错误(上不压正文,下压成文日期)。<br- 联合行文时,印章顺序混乱。 | - 规则:单一机关行文时,印章用红色,不得出现空白印章。 - 位置:印章上距正文(或附件说明)一行之内,下压成文日期。 |
| 附注 | - 将联系人、联系电话等内容写在成文日期之后,但未用“(联系人:XXX,电话:XXXXXXX)”的格式。 | - 格式:居左空二字加圆括号编排成文日期下一行,如“(此件公开发布)”、“(联系人:XXX,电话:XXXXXXX)”。 |
| 版记 | - 缺少抄送机关、印发机关和印发日期。 - 页码错误(版记部分应标注页码)。 - 抄送机关顺序错误。 |
- 构成:抄送机关、印发机关和印发日期、页码。 - 抄送机关:除主送机关外需要知晓公文内容的上级、下级和不相隶属机关,用“抄送:”引领,后加冒号。 |
(二) 内容要素类错误
-
文种使用不当:这是致命错误。
- 请示 vs 报告:请示用于请求指示、批准,必须一文一事,事前请示,报告用于汇报工作、反映情况,不得夹带请示事项。
- 通知 vs 通告:通知用于批转、转发文件,任免人员,传达要求下级办理和需要有关单位周知或执行的事项,通告在一定范围内公布应当遵守或周知的事项,对象更广泛。
- 函 vs 请示/批复:函用于不相隶属机关之间商洽工作、询问和答复问题、请求批准和答复审批事项,不能用请示或批复。
-
内容要素缺失:
- 请示缺少请示缘由、请示事项、请示结语。
- 通知缺少通知事项、执行要求。
- 缺少发文的目的、依据。
(三) 语言表达类错误
-
口语化、文学化:公文语言要求庄重、准确、简洁、平实、得体。
- 错误:“我们打算……” -> 正确:“拟……” / “计划……”。
- 错误:“望贵单位大力支持为盼!” -> 正确:“请贵单位予以支持。”
- 错误:“我们特此向领导汇报一下……” -> 正确:“现将有关情况汇报如下:”
-
用词不准、有歧义:
(图片来源网络,侵删)- 错误:“基本完成” -> 正确:“完成” / “基本完成”(根据实际情况判断)。
- 错误:“大概”、“也许”、“可能”等模糊词语(除非在特定情况下使用)。
-
语法错误、错别字、标点符号错误:这是基本功,必须保证零失误。
(四) 逻辑结构类错误
- 主次不分:把次要内容放在前面,主要内容放在后面。
- 条理不清:事项之间缺乏逻辑关联,或分类标准不统一。
- 前后矛盾:正文中的数据、要求与附件或引据部分不一致。
解题步骤与方法 (四步法)
拿到一篇有错的公文,不要急于动笔,按照以下步骤来,会事半功倍。
第一步:通读全文,把握主旨 (1-2分钟)
- 目的:了解这篇公文是关于什么的,是通知、请示还是报告?发文机关是谁?主送给谁?想解决什么问题?
- 方法:快速浏览标题、主送机关、正文开头和结尾,对公文类型和核心内容有一个整体印象。
第二步:对照规范,逐一排查 (核心步骤,8-10分钟)
- 目的:像用“筛子”一样,把格式和内容上的错误都筛出来。
- 方法:按照从上到下的顺序,逐项检查。
- 看“头”:检查发文机关标志、发文字号、签发人(如果是上行文)。
- 看“脸”:检查是否规范、准确。
- 看“称呼”:检查主送机关是否明确、顶格。
- 看“身体”:检查,先看内容要素是否齐全(如请示是否有请示事项),再看语言表达是否得体、有无语病,最后看逻辑结构是否清晰。
- 看“附件”:检查附件说明是否与附件一致。
- 看“脚”:检查成文日期、印章、附注(如联系方式)。
- 看“尾”:检查版记(抄送机关、印发机关和日期)。
第三步:归纳整理,分类作答 (2-3分钟)
- 目的:将找出的错误分门别类,清晰、有条理地呈现出来,这是得分的关键。
- 方法:不要写成流水账,按照“格式”、“内容”、“语言”等类别来组织答案。
- 格式类:
- 发文字号年份括号错误,应使用六角括号“〔〕”。
- 标题中使用了书名号,应删除。
- 主送机关顶格书写,后加冒号。 ...
- 内容类:
- 文种使用不当,本文应用“报告”,而非“请示”,因为文中无请示事项。
- 缺少请示的核心事项,即请求批准的具体内容。 ...
- 语言类:
- “我们打算”应改为“拟”。
- “大概”一词表述不准确,应删除或替换为具体数据。 ...
- 格式类:
第四步:通读检查,避免遗漏 (1分钟)
- 目的:确保没有遗漏任何错误,答案完整。
- 方法:快速浏览一遍你写下的所有错误点,对照原文再检查一遍。
实战案例演练
【原文】
通知
各有关单位:
为了做好我市2025年春节放假安排工作,确保全市人民度过一个欢乐祥和的节日,经市政府研究决定,现将有关事项通知如下:
春节放假时间为2月10日至2月16日,共7天,2月4日(星期日)、2月17日(星期六)上班。
各单位在节前要组织一次安全大检查,消除安全隐患。
请各单位在2月8日前将值班表报市政府办公室。
希望各单位认真落实本通知精神,确保各项工作正常运转。
特此通知。
XX市人民政府 二〇二三年十二月二十日
【改错任务】
请指出上述公文中的错误,并说明修改理由。
【参考答案】
该公文存在以下错误,需进行修改:
格式类错误
-
发文字号缺失:公文应标注发文字号,如“X府发〔2025〕X号”。
-
成文日期不规范:成文日期“二〇二三年十二月二十日”使用了汉字数字,应改为阿拉伯数字“2025年12月20日”。
-
成文日期位置错误:成文日期应右空四字编排,当前居中书写不符合规范。
-
未加盖印章:成文日期上方应加盖发文机关“XX市人民政府”的红色印章。 类错误**
-
标题不规范“通知”过于简单,未体现发文事由,应修改为“XX市人民政府关于2025年春节放假安排的通知”。
-
主送机关表述不准确:“各有关单位”表述模糊,应明确具体的主送范围,如“各区人民政府,市人民政府各部门、各直属机构”。
语言类错误
- 落款日期表述不规范:落款日期“二〇二三年”应与成文日期格式统一,改为“2025年12月20日”。
- 结尾要求不具体:“确保各项工作正常运转”表述较为笼统,可修改为“请各单位妥善安排好节日期间的值班和安全、保卫等工作,遇有重大突发事件,要按规定及时报告并妥善处置,确保全市人民度过一个平安、祥和的春节。”
备考建议
- 吃透条例:把《党政机关公文处理工作条例》和《党政机关公文格式》(GB/T 9704-2012)作为“圣经”来读,特别是格式部分,要烂熟于心。
- 多看范文:关注中国政府网、国务院办公厅等官方网站发布的正式公文,学习其标准格式和规范用语。
- 专项练习:找一些国考或省考的真题进行反复练习,按照“四步法”进行改错,并对照参考答案,总结自己的易错点。
- 建立错题本:将自己练习中犯过的错误整理分类,定期回顾,避免重复犯错。
公文改错是一个熟能生巧的过程,掌握了方法和规律,再加以练习,就能在考场上游刃有余,祝你备考顺利!
