核心区别详解
组织单位与层级不同
-
国考 (National Exam):
- 组织单位: 中共中央组织部、国家公务员局。
- 招录单位: 中央机关及其直属机构,这些单位的管理权限在中央,覆盖全国范围。
- 层级特点: 岗位层级较高,多为国家部委、直属机构(如海关、税务、海事、铁路公安等)、垂直管理系统(如银保监会、证监会等),这些岗位的决策和影响力通常是全国性的。
-
省考 (Hebei Provincial Exam):
(图片来源网络,侵删)- 组织单位: 河北省委组织部、河北省公务员局。
- 招录单位: 河北省各级机关,包括省直机关、各地市(如石家庄、唐山、保定等)的市直机关、县(区)直机关以及乡镇(街道)等基层单位。
- 层级特点: 岗位层级更丰富,既有省直机关的岗位,也有大量的基层岗位,工作内容和决策范围主要针对河北省内或特定地市、区县。
招考对象与范围不同
-
国考:
- 面向范围: 全国范围,只要符合招考公告中的条件,无论是“应届生”、“社会人员”还是“大学生退役士兵”,都可以报考,不限户籍(除非职位特殊注明)。
- 竞争特点: 报名人数极其庞大,热门岗位的报录比可能达到几千比一,甚至上万比一,竞争是全国性的,难度非常大。
-
省考 (河北省考):
- 面向范围: 主要面向河北省内,虽然部分岗位也面向全国,但很多职位(尤其是基层岗位)会明确要求“河北省户籍”或“河北省生源地”,这为本地考生提供了一个巨大的优势。
- 竞争特点: 竞争范围相对较小,主要集中在河北省内,虽然热门岗位竞争依然激烈,但整体报录比通常低于国考。
考试时间不同
-
国考:
- 时间固定: 每年举行一次,时间非常规律。
- 报名时间: 通常在每年10月中下旬。
- 笔试时间: 通常在每年11月底或12月初的某个周末。
-
省考 (河北省考):
(图片来源网络,侵删)- 时间不固定: 省考的时间安排由各省自主决定,但大部分省份会跟随“联考”模式。
- 联考: 每年春季(通常是3月份),全国有超过20个省份在同一天进行笔试,使用同一套试卷(行测),但申论题目会根据各省情况有所微调。
- 河北省考时间: 河北省近年来基本都参加了春季联考,笔试时间一般在3月下旬或4月上旬。
- 注意: 也有少数省份会单独组织考试,或在下半年再举行一次。
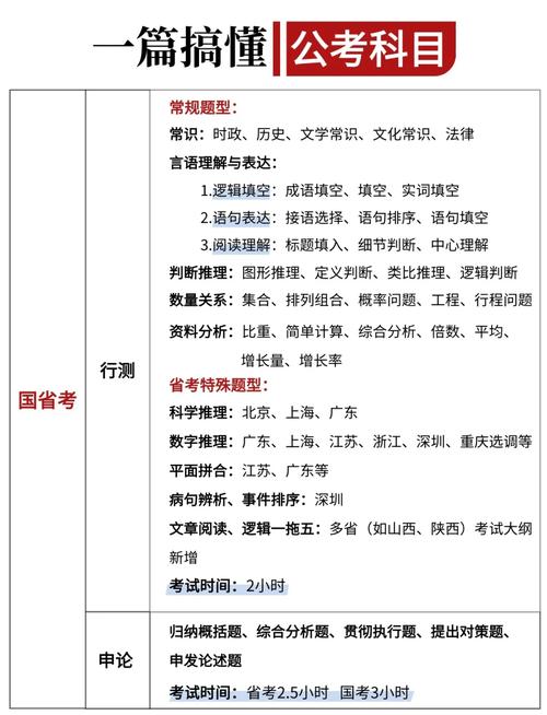
与难度
- 共同点: 两者笔试科目都为《行政职业能力测验》(简称“行测”)和《申论》。
- 不同点:
- 《行测》:
- 国考: 题量更大(135题),时间更紧(120分钟),难度整体上高于省考,题目设置更灵活,对考生的综合分析能力要求更高。
- 省考: 题量相对较少(通常120题),难度略低,更侧重于基础知识的考察。
- 《申论》:
- 国考: 材料通常围绕全国性、宏观性的社会问题,如经济发展、科技创新、文化自信、生态文明等,要求考生具备更强的全局视野和政策理论水平。
- 省考: 材料更侧重于本省内的实际问题,如河北省的产业转型、乡村振兴、环境保护、区域协调发展等,要求考生对河北省的省情、政策有更深入的了解,可能会涉及到雄安新区、京津冀协同发展等河北省的重点战略。
- 《行测》:
岗位性质与待遇
-
国考:
- 岗位性质: 岗位多为“中央国家机关公务员”,晋升通道可能更宽,职业天花板相对较高。
- 福利待遇: 执行国家统一的工资标准,福利待遇比较规范,但受所在城市(如北京、上海)的生活成本影响较大,待遇在全国处于中上水平,但并非所有岗位都“高薪”。
- 职业发展: 晋升可能需要到基层锻炼,职业发展路径清晰,但竞争也异常激烈。
-
省考 (河北省考):
- 岗位性质: 岗位为“河北省公务员”,日常工作与本地事务联系紧密。
- 福利待遇: 执行河北省统一的工资标准,并会结合各地市的经济水平进行调整,省会石家庄和唐山等经济较好城市的待遇会高于其他地市和基层,待遇在当地属于中上水平,生活压力相对较小。
- 职业发展: 晋升与本地政治生态和机会密切相关,基层岗位较多,是进入体制、服务地方的重要途径。
总结对比表
| 对比维度 | 国家公务员考试 (国考) | 河北省公务员考试 (省考) |
|---|---|---|
| 组织单位 | 中央组织部、国家公务员局 | 河北省委组织部、河北省公务员局 |
| 招录单位 | 中央机关及其直属机构(海关、税务、部委等) | 河北省各级机关(省、市、县、乡) |
| 招考范围 | 全国,不限户籍(除非特殊要求) | 主要面向河北省,部分岗位限户籍 |
| 考试时间 | 每年一次,10月底报名,11月底笔试 | 每年一次,通常参加春季联考(3-4月) |
| 考试难度 | 整体更高,题量大,申论宏观性强 | 相对较低,题量适中,申论侧重本省省情 |
| 岗位特点 | 层级高,全国性事务,平台大 | 层级多样,基层岗位多,服务地方 |
| 福利待遇 | 国家统一标准,受所在城市影响大 | 河北省统一标准,与本地经济水平挂钩 |
| 竞争激烈程度 | 极高,全国考生参与,报录比惊人 | 较高,但竞争范围限于省内 |
给考生的建议
-
职业规划:
- 如果你想进入中央部委、国家核心部门,希望有更高的平台和更广阔的视野,首选国考。
- 如果你想在家乡工作,服务地方发展,追求稳定的生活和工作,省考是更现实和便捷的选择。
-
能力评估:
(图片来源网络,侵删)- 如果你的学习能力、抗压能力很强,擅长应对高难度、大题量的考试,可以挑战国考。
- 如果你的基础扎实,但对本省情况更了解,希望竞争压力稍小一些,省考是很好的机会。
-
“双考”策略:
- 对于大多数考生来说,国考和省考并不冲突,完全可以同时准备,因为笔试科目(行测、申论)高度重合,复习内容可以通用。
- 最佳策略: 以国考的高标准要求自己进行复习,参加国考作为“练兵”和“试金石”,无论国考结果如何,都可以带着丰富的经验和知识无缝衔接到来年的省考中,大大提高上岸几率。
希望这份详细的对比能帮助你更好地理解国考和河北省考的区别,做出最适合自己的选择!祝你备考顺利,成功上岸!
